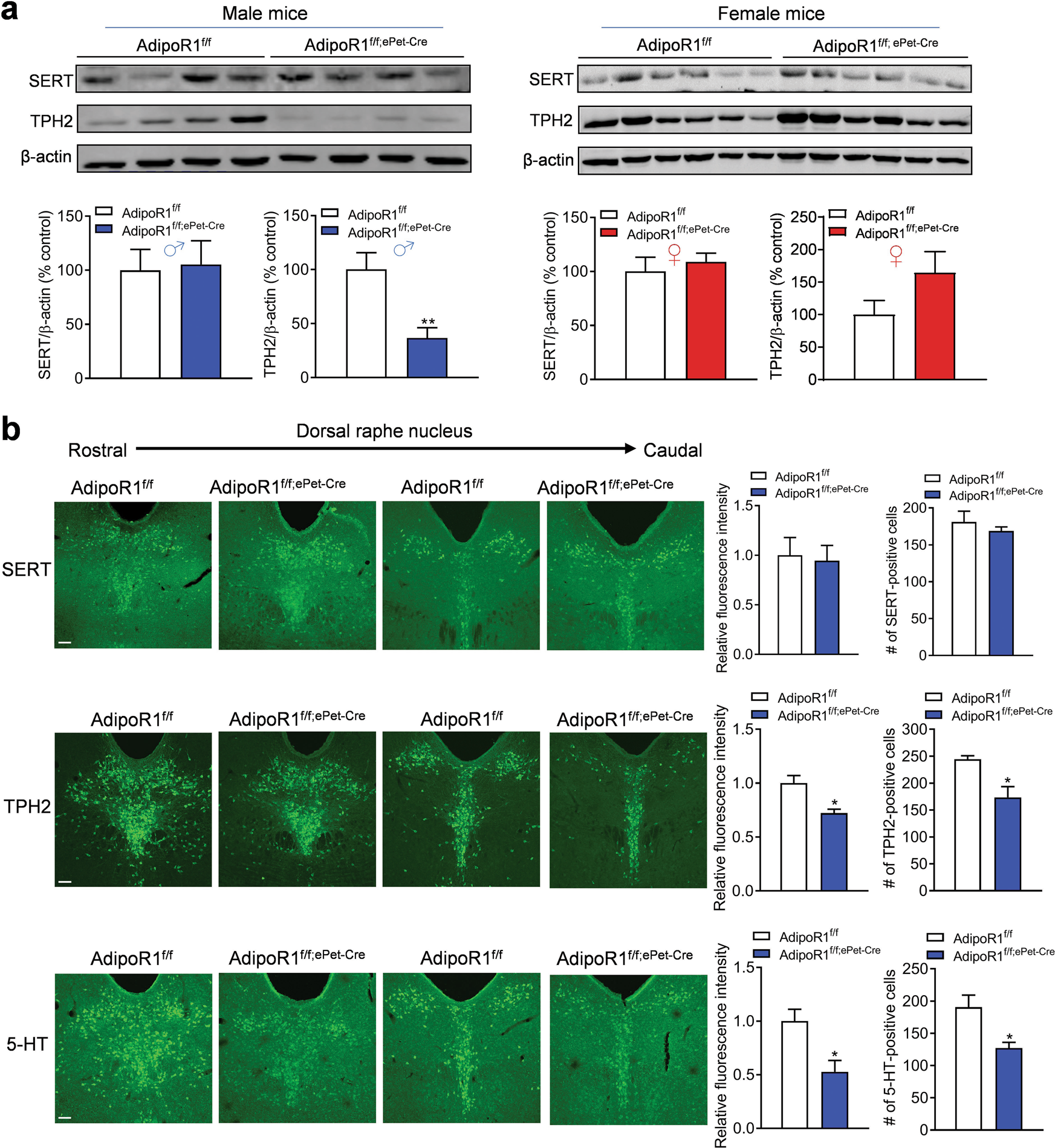
Fig. 4: Effects of selective deletion of AdipoR1 in 5-HT neurons on expression levels of SERT, TPH2 and 5-HT in the dorsal raphe nucleus.
From: Modulation of depression-related behaviors by adiponectin AdipoR1 receptors in 5-HT neurons

a Immunoblots showing SERT and TPH2 protein levels in male (left) and female (right) AdipoR1f/f and AdipoR1f/f;ePet-Cre mice. Male mice: AdipoR1f/f, n = 6; AdipoR1f/f;ePet-Cre, n = 6. Female mice: AdipoR1f/f, n = 6; AdipoR1f/f;ePet-Cre, n = 6. b (Left panels) Representative immunohistochemical staining showing SERT, TPH2, and 5-HT immunofluorescence in the dorsal raphe nucleus of male AdipoR1f/f and AdipoR1f/f;ePet-Cre mice. (Middle panels) Relative fluorescence intensity normalized by control mice. (Right panels) The average number of immunopositive neurons per section in the dorsal raphe nucleus. SERT: 12 sections from three AdipoR1f/f mice; 12 sections from three AdipoR1f/f;ePet-Cre mice. TPH2: 11 sections from three AdipoR1f/f mice; 11 sections from three AdipoR1f/f;ePet-Cre mice. 5-HT: 12 sections from three AdipoR1f/f mice; 12 sections from three AdipoR1f/f;ePet-Cre mice. Scale bar = 100 µm. *P < 0.05, **P < 0.01 compared with AdipoR1f/f littermate controls.