Fig. 3: Developmental, cellular, and subcellular specificity of circHomer1a expression and effects of HuD binding.
From: A psychiatric disease-related circular RNA controls synaptic gene expression and cognition

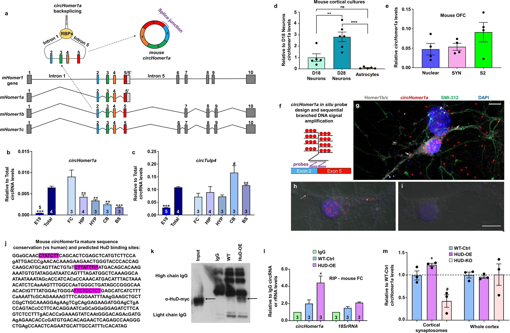
a Schematic showing mouse Homer1 gene, circHomer1a, and Homer1 pre-mRNA isoforms. Mean ± SEM mouse circHomer1a (b) and circTulp4 (c) (based on qRT-PCR, without normalization) in E19 fetal (E19) and adult whole brains (Total), as well in adult FC frontal cortex, HIP hippocampus, HYP hypothalamus, CB cerebellum, and BS brainstem. **p < 0.01, ***p < 0.001, based on two-tailed one sample t-test compared with the mean of circRNA expression in adult whole brain. d Mean ± SEM relative to the mean expression in DIV18 neurons) circHomer1a levels (normalized to 18S rRNA) in mouse cortical neurons of DIV18 and DIV28 of differentiation and mouse cortical astrocytes. **p < 0.01, ***p < 0.001, based on ANOVA with correction for multiple comparison. e Mean ± SEM relative circHomer1a expression (based on qRT-PCR, without normalization) in mouse OFC nuclear, crude synaptosomal (SYN), and cytoplasmic/soluble (S2) subcellular fragments. In all bar graphs, the number of replicates is shown within the graph. f Schematic showing circHomer1a in situ probe design using two probes that can bind to the exon 2/5 splice junction and detection via sequential branched DNA signal amplification. g Image showing the expression of circHomer1a in mouse neuronal cultures via in situ hybridization with two probes aiming at its splice junction (both probes need to specifically bind for a signal to be generated) and signal amplification (red). Co-Immunostaining for Homer1b/c (gray—dendritic and post synaptic) and SMI-312 (green—pan axonal) is also shown. DAPI staining is shown in blue. Scale bar = 50µm. Higher magnification from circHomer1a in situ hybridization (h) and negative control (no-probe, i) in mouse neuronal cultures overlaid with bright-field images. Notice the subcellular expression of circHomer1a in the nucleus, cytoplasm, and neurites (white arrows) of a pyramidal neuron-like cell (h). Scale bar = 25µm. j Sequence of mouse circHomer1a with the three predicted HuD binding sites highlighted in purple and the nucleotides that are conserved with human shown in capital. k Representative blot following RIP (anti-Myc) in human HuD-Myc overexpressing mouse PFC (HuD-OE-Myc) and WT littermates (WT-Ctrl). Input and IgG control is also shown. l Relative to IgG control circHomer1a levels based on qRT-PCR following RIP (anti-Myc) in human HuD-OE-Myc and WT littermates (WT-Ctrl). m Mean ± SEM relative to WT circHomer1a levels in frontal cortex synaptosomes and total frontal cortex isolates (PFC total) from HuD-OE and HUD-KO mice. h, i: *p < 0.05, **p < 0.01, two-tailed one samples t-test. In all bar graphs the individual replicates or the number of replicates is shown within the graph.