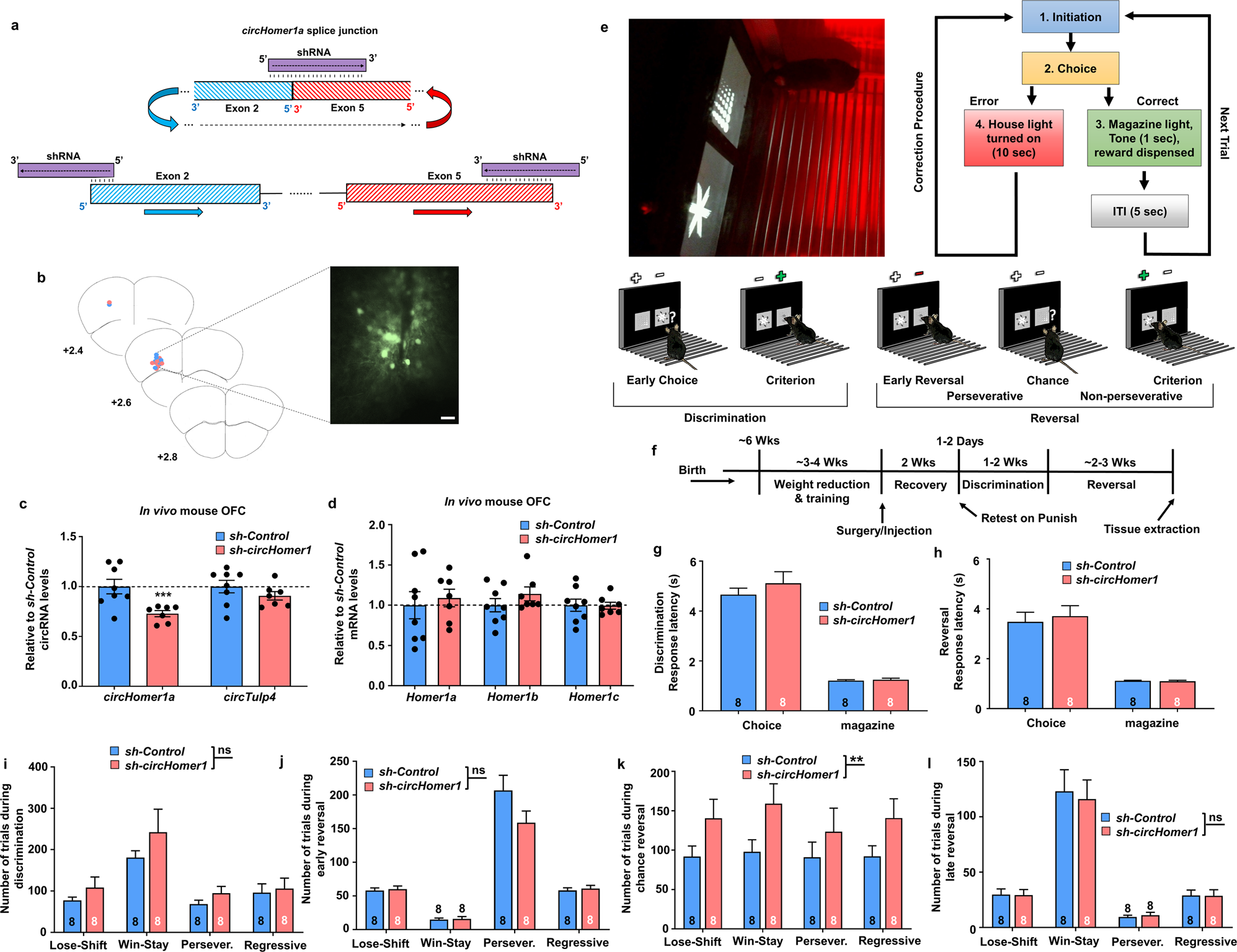
Fig. 4: CircHomer1a regulates OFC-mediated reversal learning.
From: A psychiatric disease-related circular RNA controls synaptic gene expression and cognition

a Schematic of circRNA-specific shRNA knockdown design for mouse circHomer1a. The shRNA targeting the circHomer1a splice junction is asymmetrically complimentary with the 5′ of exon 2 and the 3 of exon 5, which participate in the creation of circHomer1a via backsplicing and covalent joining (upper). The same shRNA does not cause have any significant complementarity with either exon 2 and exon 3 when present in any linear Homer1 mRNA to cause degradation or miRNA-like translational inhibition and subsequent decay (only nucleotides 1–6 in the 5′ “seed sequence” of the shRNA are complementary with the 5′ of exon 2). b Hit-Map of injection locations for sh-Control (blue) and sh-circHomer1 (pink). Coordinates are anterior from Bregma: AP + 2.6, ML ± 1.35, DV −2.7. Inset shows representative lentiviral-mediated expression of an shRNA/human synapsin promoter-driven GFP-expressing vector in mouse OFC. Scale bar = 50µm. Mean ± SEM relative to scrambled shRNA control (sh-Control) mouse circHomer1a (c) and Homer1 mRNA isoform (d) levels after shRNA-mediated circHomer1a knockdown (sh-circHomer1) in mouse OFC. #0.10 < p < 0.05, *p < 0.05, two-tailed one sample t-test relative to sh-Control mean. All data were normalized to 18S rRNA. e Lower: Stages of touch-screen reversal learning behavioral paradigm. Discrimination criterion = ≥ 85% correct, early reversal = first session of reversal with performance <20%, chance reversal = 50% correct, Reversal criterion = ≥ 85% correct. Upper: Image from an example of a touch-screen-based reversal learning trial is shown on the right. Trials are initiated through a lever press [1], which leads to the onset of the pairwise stimuli on a touch sensitive screen [2]. Touch of the rewarded stimulus results in delivery of reward in the magazine [3] concomitant with 1 s tone and illumination of the magazine light. Touches at the unrewarded stimulus lead to illumination of the house light [4] with a 10 s timeout for an incorrect response. Error choices are followed by correction trials in which a subsequent initiation led to the stimuli presented in the same spatial orientation until a correct response is made to prevent side-bias and measure perseveration. f Behavioral paradigm intervention and injection timeline. After training, lentiviral injection with circHomer1a or scrambled control shRNA, and 2 weeks of recovery, discrimination, and reversal learning trials were carried out. In vivo knockdown of circHomer1a in mouse OFC does not alter reaction time to choose between stimuli (choice) or retrieve a reward (magazine) during both discrimination (g) and reversal learning (h). In vivo knockdown of circHomer1a in mouse OFC does not alter the number of trials needed for discrimination (i), early (j), and late (l) reversal but significantly increases the number of trials for chance reversal learning (k). Trial numbers are separated in lose–shift, win–stay, perseverative, and regressive. Bar graphs in g–i represent mean ± SEM and display the number of replicates within. **p < 0.01 following two-way ANOVA. In all bar graphs the individual replicates or the number of replicates are shown within the graph.