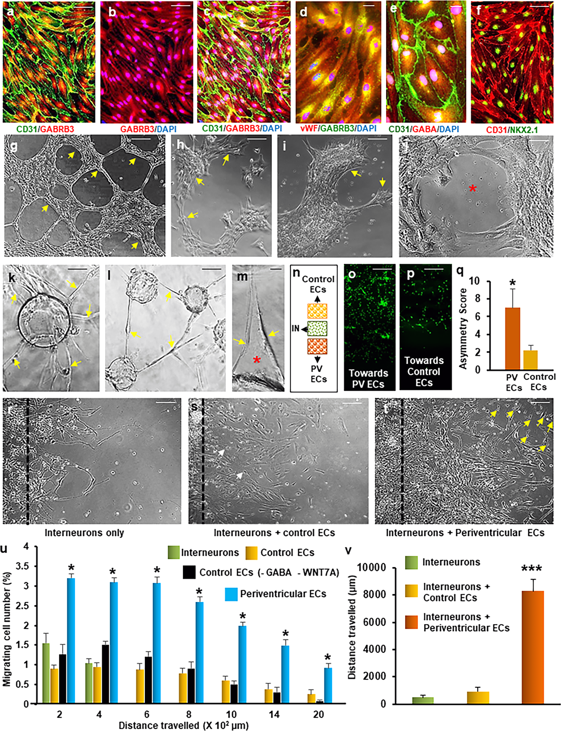
Fig. 2: Molecular and functional characterization of H9-derived human periventricular endothelial cells.
From: Human forebrain endothelial cell therapy for psychiatric disorders

a–c Images of GABRB3 (red) and CD31 (green) expression in all human periventricular endothelial cells and merged images with DAPI. Co-labeled images of vWF (red) and GABRB3 (green) (d), CD31 (green) and GABA (red) (e), and CD31 (green) and NKX2.1 (red) (f) in periventricular endothelial cells. g Bright-field image showing the tube-formation (yellow arrows) ability of human periventricular endothelial cells. h–j Tube-formation assay in 3D-fibrin gels. When cultured in fibrin gel, human periventricular endothelial cells aligned (yellow arrows) and formed tubular structures with a lumen (red asterisk) within 48 h. Sprouting and tube formation in fibrin gels. Nascent sprouts (yellow arrows) are observed on day 2 (k) that continue to proliferate, migrate, and form intercellular tubes (yellow arrows in l) with a clear lumen (red asterisk, m). n Schematic of the chemoattraction assay. Using a three-well culture insert, interneurons (IN) were seeded in the middle (green dotted rectangle), while periventricular endothelial cells (PV ECs; orange dotted rectangle) and control endothelial cells (ECs; yellow dotted rectangle) were seeded on either side. β-tubulin labeled images of interneurons showing robust migration toward periventricular endothelial cells (o) but not toward control endothelial cells (p). q Quantification of chemoattraction of interneurons toward periventricular endothelial cells versus control endothelial cells. Data represent mean ± SD, (n = 10, *P < 0.05, Student’s t test). Scoring scheme modified from Won et al. [13] Migration of interneurons in interneuron-only culture (r), when co-seeded with control endothelial cells (s), and co-seeded with periventricular endothelial cells (t) 48 h after seeding. The black dotted line represents the day 0 mark. Interneurons when co-seeded with periventricular endothelial cells migrated over a farther distance (shown in yellow arrows in t) than compared to when seeded alone (r) or seeded with control endothelial cells (shown in white arrows in s). u Quantitation of long-distance migration ability of human periventricular endothelial cells, in comparison to interneurons, control endothelial cells (HAEC-like) and endothelial cells derived without GABA and WNT7A at 48 h post seeding. Robust migration of periventricular endothelial cells over long distance was observed. Data represent mean ± SD, (n = 10, ***P < 0.001, *P < 0.05, Student’s t test). v Quantification of distance migrated by interneurons when seeded alone, co-seeded with control endothelial cells, and co-seeded with periventricular endothelial cells. Graph shows the distance traveled by the 50 farthest interneurons in each condition on day 5. Migration of interneurons was significantly accelerated when co-seeded with periventricular endothelial cells. Data represent mean ± SD, (n = 10, ***P < 0.001, Student’s t test). Scale bars: a 100 µm (applies to b, c, f, g-l, o, p, r–t), d 50 µm (applies to e, m).