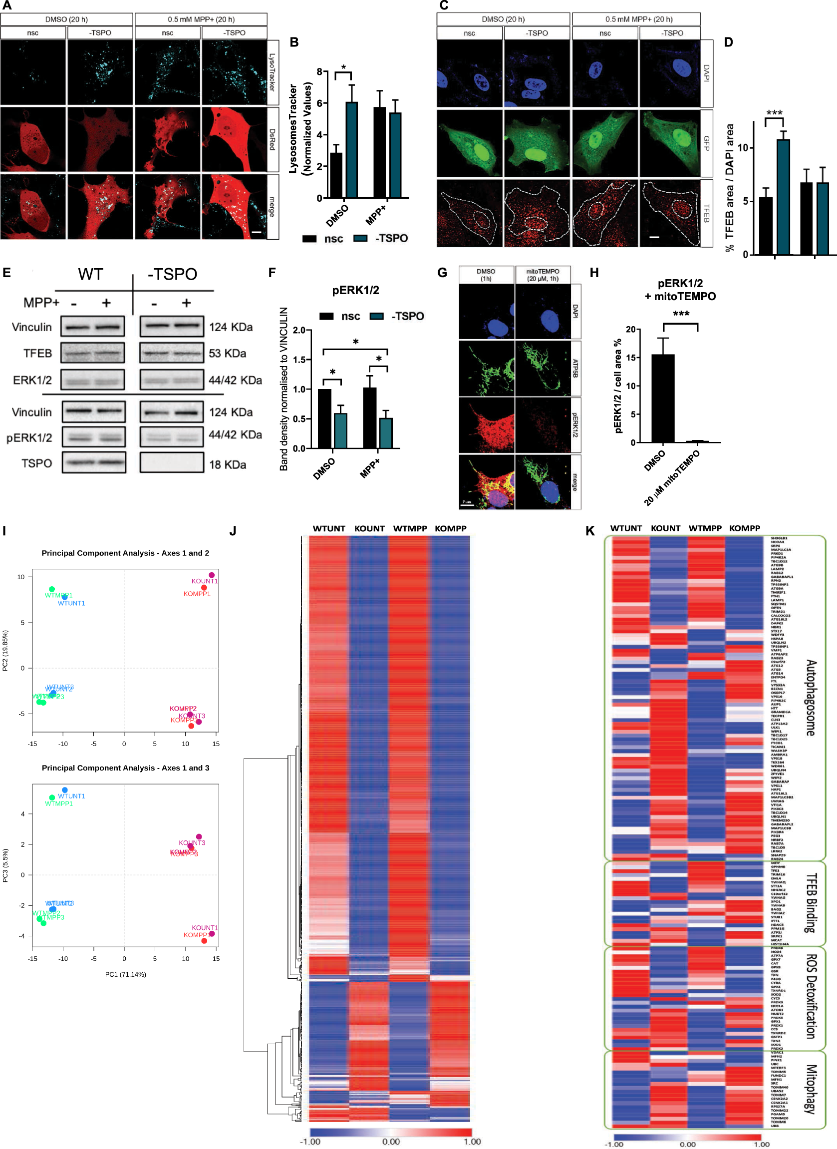
Fig. 5: Lysosomal homeostasis is impaired by TSPO.
From: The translocator protein (TSPO) is prodromal to mitophagy loss in neurotoxicity

A Representative images of LysoTracker staining of the lysosomal population in cells control or -TSPO and treated with vehicle (DMSO), 0.5 mM MPP + for 20 h. B Quantification of the total lysosomal number per cell (n ≥ 20 cells). C Cells transfected with GFP control (nsc) and −TSPO were immunostained for TFEB following treatment with vehicle (DMSO), or 0.5 mM MPP+ for 20 h. D Quantification of TFEB nuclear localisation (n ≥ 15 cells). E Representative bands of Vinculin, TFEB, TSPO, ERK1/2, and pERK1/2 from WB SDS-PAGE of whole-cell lysates of Control (wt) and -TSPO cells. Average band density of (F) pERK1/2 normalised to ERK1/2 and to respective Control (n = 3). Representative images of pERK1/2 ICC in wild type cells treated with 20 µM mitoTEMPO (G). H Quantification of ERK1/2 phosphorylation via image-based analysis of pERK1/2 area over cell area (n = 20 cells). I Principal component analysis of RNAseq data from Control and -TSPO cells. Heat maps in (J and K) are respectively of the full genome and genes involved in the cell’s quality control regulation.