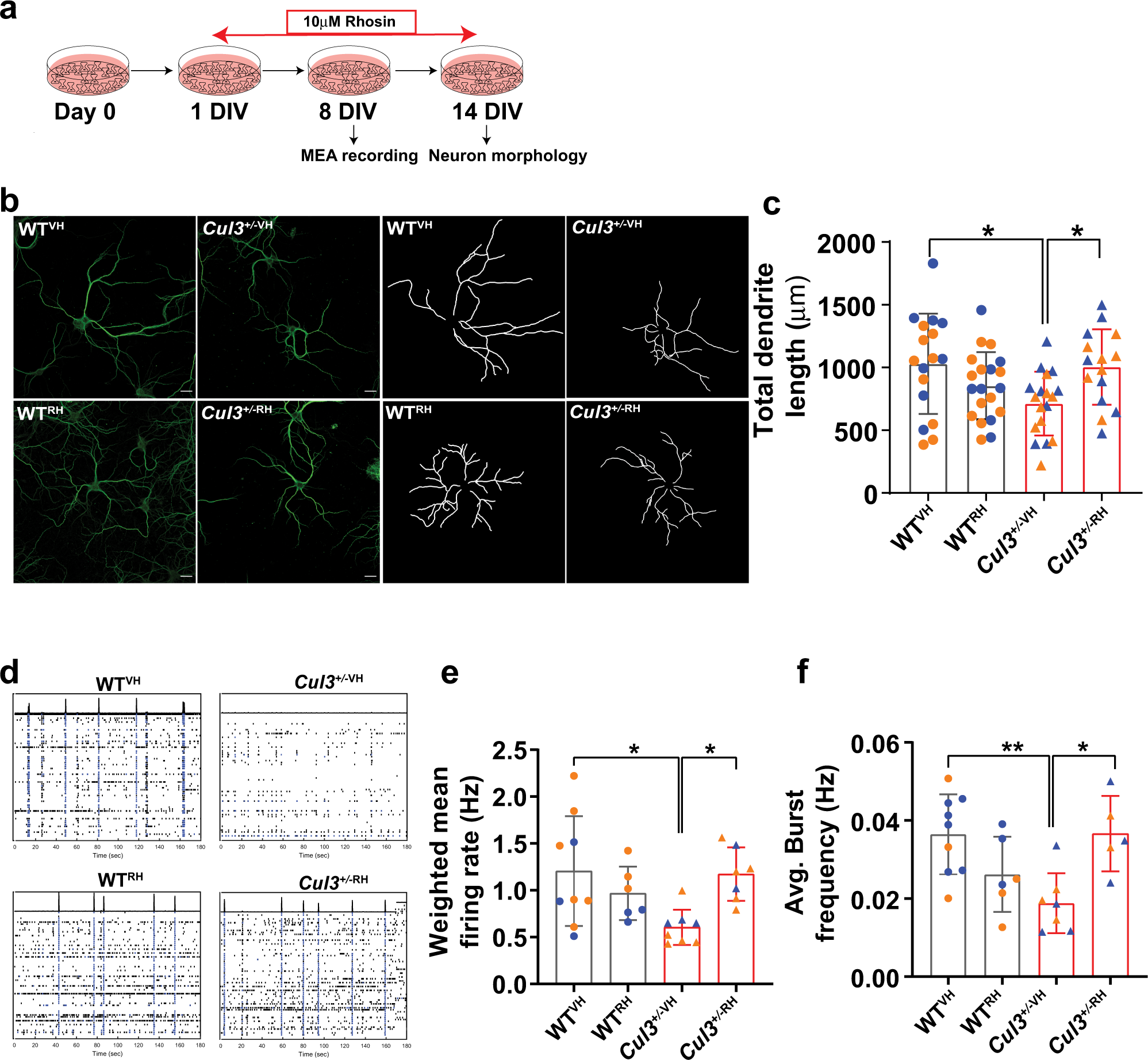
Fig. 8: RhoA inhibition rescues dendritic growth and network deficits.

a Flow diagram showing treatment timeline of primary cortical neurons with RhoA inhibitor Rhosin (RH). Half of the media containing Rhosin or vehicle was replaced every third day until the day of experiments. b Representative images of 14DIV primary cortical neurons (left panel) and tracings (right panel); Scale bar is 25 μm. The vehicle (Vh) and Rhosin (Rh) treated cells were immunostained with Map2 and dendrite tracing was performed. c Rhosin treatment rescues decreased dendrite length phenotype in Cul3+/− neurons. Symbols represent independent neurons and color represents littermates. Data are presented as mean ± SD (n = 2 per genotype, at least 8–10 neurons per mouse). Significance is calculated using One-way ANOVA and Tukey test for multiple comparison; *p < 0.05. d Representative raster plots of spontaneous spike activity from 8DIV primary cortical neurons. e Spontaneous spike activity is significantly reduced in Cul3+/− cortical neurons and rescued by treatment with 10 µM Rhosin; *p < 0.05, One way ANOVA and Tukey test for multiple comparison. f Average burst frequency is significantly reduced in Cul3+/− neurons and rescued by treatment with 10 µM Rhosin; n = 6–9 mice per genotype, **p < 0.01; *p < 0.05, One-way ANOVA and Tukey test for multiple comparison was used.