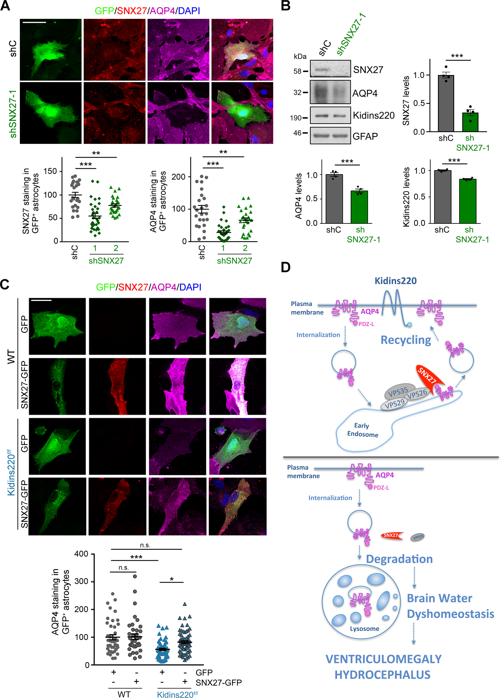
Fig. 5: AQP4 downregulation by Kidins220 deficiency is mediated by SNX27.
From: Kidins220 deficiency causes ventriculomegaly via SNX27-retromer-dependent AQP4 degradation

A Representative confocal microscope images of GFP (green), SNX27 (red), AQP4 (magenta) and DAPI (blue) staining of cultured astrocytes transfected with plasmids encoding GFP and shC or shSNX27 (1 and 2). Scale bar 50 μm. (Lower panels) Quantification of SNX27 and AQP4 fluorescence intensity in GFP+ astrocytes in each condition is shown relative to shC-transfected cells (n = 20–30 astrocytes per condition; n = 3 independent experiments); each data point represents a single astrocyte. B Representative SNX27, AQP4, Kidins220 and GFAP (loading control) immunoblot analyses of cortical astrocytes from WT mice transduced with shC- or shSNX27-1-encoding lentivirus. Quantification of AQP4, SNX27 and Kidins220 levels after normalization with GFAP is shown relative to shC values (n = 4 independent experiments). C Representative confocal microscopy images of GFP (green), SNX27 (red), AQP4 (magenta) and DAPI (blue) staining of cultured astrocytes from WT or Kidins220f/f mice transfected with plasmids encoding GFP or SNX27-GFP. Scale bar 50 μm. Quantification of AQP4 and SNX27 fluorescence intensity in GFP+ astrocytes is shown relative to shC-transfected cells (40–60 astrocytes per condition; n = 3 independent experiments); each data point represents a single astrocyte. Quantification data are mean ± s.e.m.; NS not significant; *0.01 < P < 0.05, **0.001 < P < 0.01, ***P < 0.001; by one-way ANOVA (A), two-tailed unpaired Student’s t test in (B) and by two-way ANOVA (C). D Scheme illustrating the role of Kidins220 in the control of AQP4 through SNX27 downregulation. In the presence of Kidins220, AQP4 levels are preserved by the interaction with the SNX27-retromer that favours AQP4 endosomal recycling to the plasma membrane. In the absence of Kidins220, SNX27 and VPS35 levels decrease drastically and AQP4 is targeted for lysosomal degradation, consequently leading to brain water dyshomeostasis and contributing to the development of ventriculomegaly and hydrocephalus.