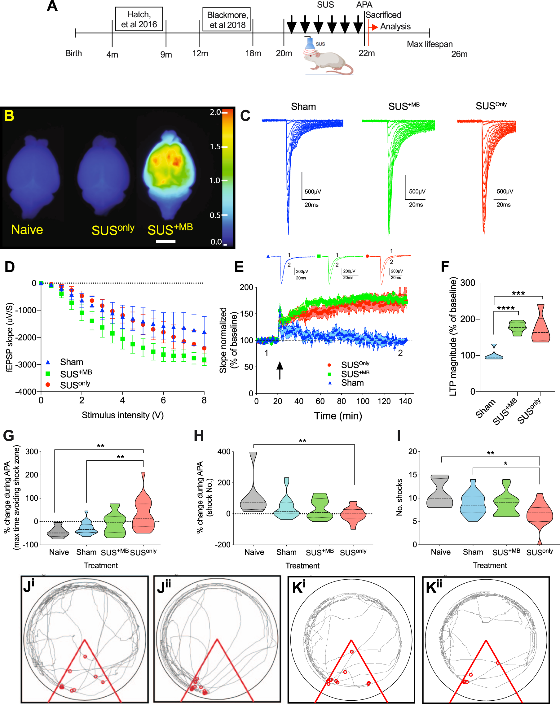
Fig. 2: SUS treatment rescues LTP in the dentate gyrus of senescent animals and increases synaptic activity, and improves spatial learning ability.

A Schematic highlighting the age of mice previously examined following SUS treatment, with this study examining the effect of SUS on aged, sedentary mice. After the final SUS treatment, animals underwent a single 30 min test on the active place avoidance (APA) test, comparing 22-month-old SUS+MB, SUSonly, sham, and age-matched naive mice. B Naive mice or those that had undergone the SUSonly or SUS+MB procedure were intravenously injected with Evans blue to visualize BBB opening. Whole mouse brains were scanned at 700 nm in the LiCor Odyssey scanner. The heat map shows relative fluorescence intensities, with higher intensities (see color bar) representing BBB opening. Scale bar: 5 mm. C Representative example of an input/output (I/O) curve for sham (mean = −944.9 ± 138.8 µV/s SEM), SUS+MB (mean = −1762 ± 236.7 µV/s SEM), and SUSonly mice (mean = −1164 ± 197.1 µV/s SEM). D SUS treatment increased synaptic transmission only in the SUS+MB group (one-way ANOVA [2.15 = 4.705, p = 0.0137, with Bonferroni post hoc analysis). E Following theta-burst stimulation (TBS) in vitro (indicated by a black arrow), no LTP was observed in the sham mice; however, LTP was fully rescued in both the SUS+MB and SUSonly mice. F Histogram representing the average of the last 10 min of LTP for each treatment represented as a percentage of baseline, with significant increases observed in both the SUS+MB and SUSonly groups (one-way ANOVA [F(2,17) = 19.85, p < 0.001], with Bonferroni post hoc analysis). *p < 0.05, **p < 0.01, ***p < 0.001, and ****p < 0.0001. G The SUSonly group exhibited an increase in the maximum time spent avoiding the aversive shock zone during testing relative to the naive, sham, and SUS+MB treatment groups (one-way ANOVA [F(3,56) = 6.934), p = 0.0005], with Bonferroni post hoc analysis). H The SUSonly group had a significant reduction in the number of shocks in the last 5 min of testing relative to the first 5 min (one-way ANOVA [F(3,56) = 4.552), p = 0.0063], with Bonferroni post hoc analysis). I There was a significant reduction in the number of shocks the SUSonly group received compared to the sham group (one-way ANOVA [F(3,56) = 5.739), p = 0.001], with Bonferroni post hoc analysis). J Representative trace maps of a naive animal for the first 5 min (Ji) and final 5 min (Jii) of the APA test, with red dots representing shocks received. K Representative trace maps of a SUSonly animal during the first 5 min (Ki) and final 5 min (Kii) of the APA test. During the testing period there was a reduction in the number of shocks received following SUSonly treatment.