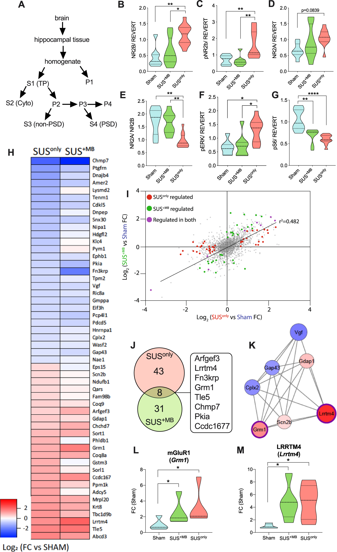
Fig. 3: SUS treatment alters the levels and activities of hippocampal proteins in the postsynaptic density fraction and alters the proteomic profile of hippocampal proteins in the total protein fraction.

A Schematic illustrating how specific fractions were obtained from hippocampal samples to conduct biochemical analyses. B NR2B and C pNR2B were increased in postsynaptic fractions from SUSonly mice compared to the sham and SUS+MB groups. D NR2A levels were not altered following SUS treatment. E The NR2A/2B ratio was reduced in SUSonly-treated animals. F There was a significant increase in pERK for SUSonly animals. G Both SUS+MB and SUSonly treatments produced decreases in pS6 levels relative to sham-treated animals (one-way ANOVA with Bonferroni post hoc analysis). H Heat map of proteins significantly altered following SUSonly treatment (|FC| ≥ 1.5, p ≤ 0.05). I Comparison of SUS+MB and SUSonly treatment groups reveals that the vast majority of regulated proteins (72/82) show similar directional changes in fold-change relative to sham controls (Pearson’s correlation, r2 = 0.482). J Venn diagram of proteins significantly altered in abundance in SUS+MB and SUSonly treatment groups compared to sham controls (|FC| ≥ 1.5, p ≤ 0.05). K STRING analysis revealed a cluster associated with synaptic signaling, including increases in both mGluR1 (L) and Lrrtm4 (M), after both SUS+MB and SUSonly treatment (one-way ANOVA with Bonferroni post hoc analysis). *p < 0.05, **p < 0.01, and ****p < 0.0001.