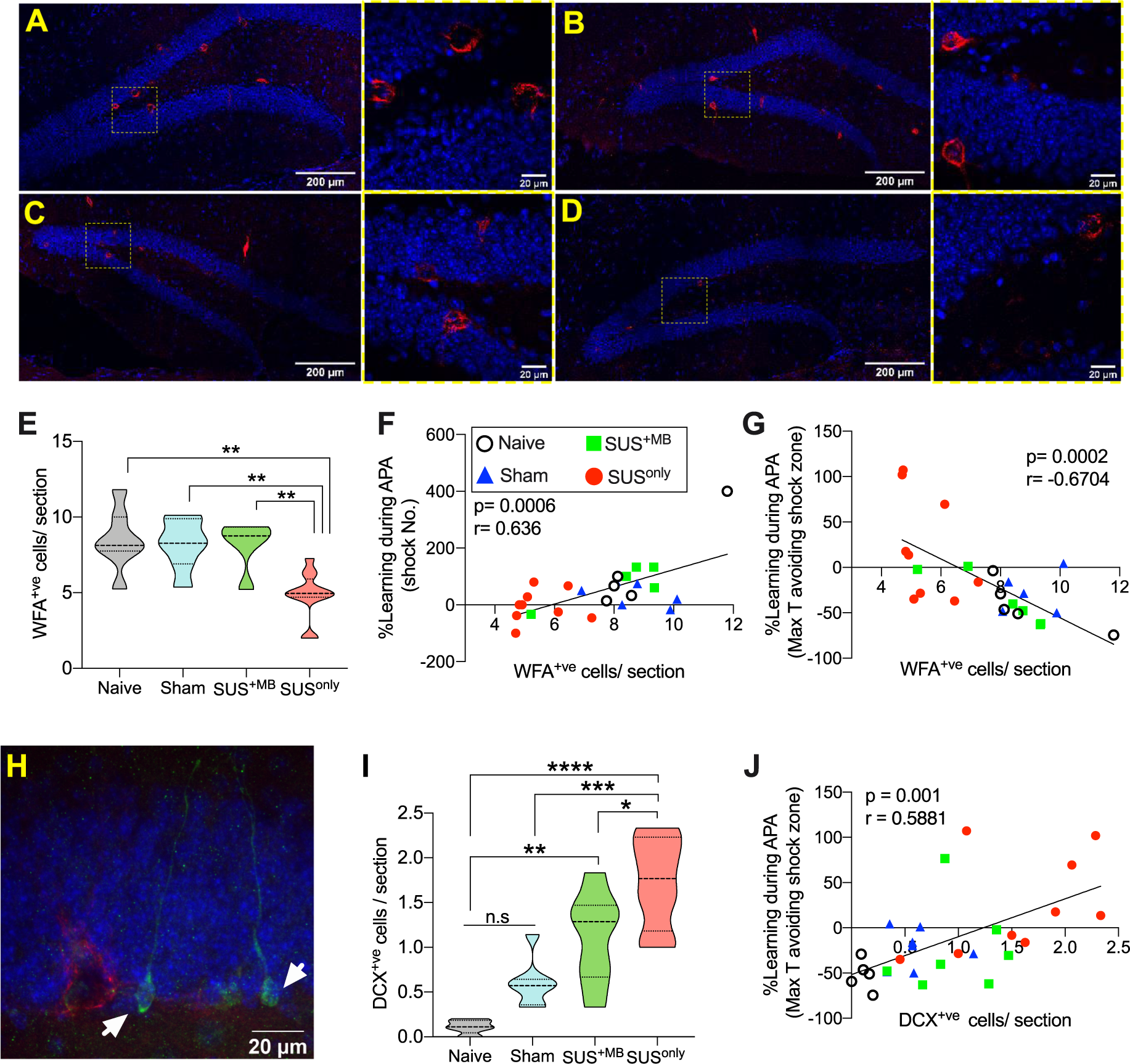
Fig. 4: SUS treatment reduces the extracellular matrix and increases neurogenesis in aged animals.

A–D WFA staining (in red, DAPI in blue) of brain sections from naive (A), sham (B), SUS+MB (C), and SUSonly mice (D). E There was a significant decrease in WFA+ve cells in the dentate gyrus of animals treated with SUSonly (one-way ANOVA [F(3,27) = 9.963, p = 0.0001], with Bonferroni post hoc analysis). F A significant positive correlation was observed between the number of WFA+ve cells and learning ability in the APA task and the change in shock numbers (G). H Representative photomicrograph showing DCX+ve cells (in green, WFA in red) in the dentate gyrus of naive animals. I SUS+MB mice exhibited an increase in the number of DCX+ve cells/section compared to naive animals, whereas SUSonly animals had significantly more DCX+ve cells/section than all other treatment groups (one-way ANOVA [F(3,23) = 18.37, p < 0.0001], with Bonferroni post hoc analysis). J There was a significant positive correlation between the number of DCX+ve cells/section and learning ability in the APA task. *p < 0.05, **p < 0.01, ***p < 0.001, and ****p < 0.0001.