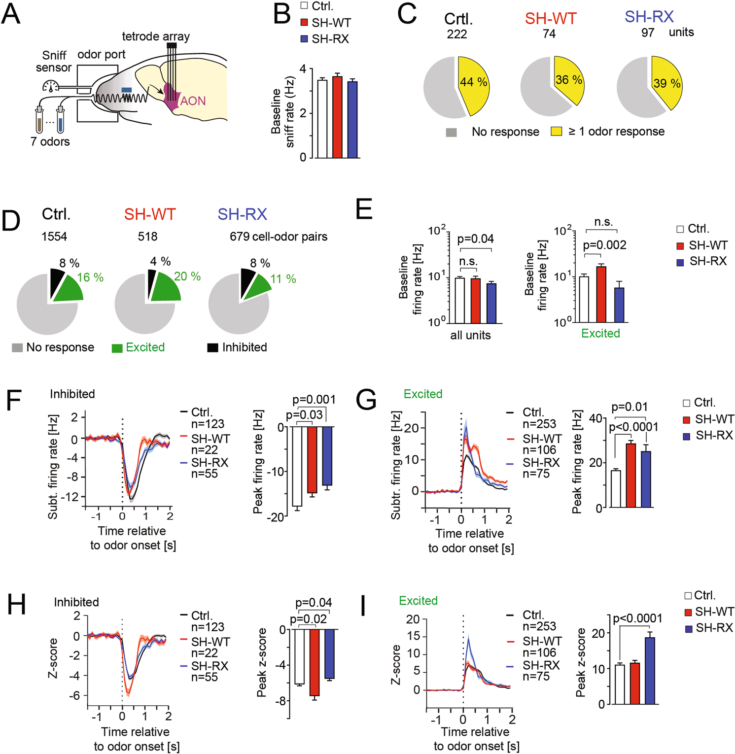
Fig. 5: SH-WT and SH-RX mice display altered E/I ratios and signal-to-noise in cortical stimulus encoding.

A Mice were implanted with an array for chronic recordings being placed bilaterally in the anterior olfactory nucleus (AON). Seven aldehyde odorants with increasing carbon chain length Propanal to Nonanal were applied for 500 ms in pseudo-randomized trials during recordings with 16 tetrodes in awake head-fixed mice. B The baseline sniff frequency was comparable between the three genotypes (ANOVA: p = 0.45; 31 sessions in 6 Ctrl. mice, 11 sessions in 4 SH-WT, and 24 sessions in 6 SH-RX mice). C Percentage of units that were recruited by at least one of the 7 odorants with a significant response (−1.96 > z-score > 1.96) tended to be decreased for SH-WT and SH-RX mice (for unit features, see Fig. S11A). D The distribution of significant excitatory or inhibitory responses (−1.96 > z-score > 1.96) in all cell-odor pairs from units shown in C differed among the genotypes. E Left, mean baseline firing of all units was decreased in SH-RX mice (data were log-transformed for statistical tests, ANOVA, Dunnett’s post-test, p < 0.05; Ctrl.: 222, SH-WT: 74, SH-RX: 97). Right, mean baseline firing of excited units was increased in SH-WT mice (data were log-transformed for statistical tests, ANOVA, Dunnett’s post-test, p = 0.0002; Ctrl.: 58, SH-WT: 21, SH-RX: 18). Data are shown on a logarithmic scale. Inhibited units are not shown due to the low number of units in SH-WT mice that were inhibited (n = 6). While F peak inhibitory odor responses were decreased in SH-WT (ANOVA: p < 0.0001; Ctrl.: 123, SH-WT: 22, SH-RX: 55 cell-odor pairs), G the baseline subtracted mean excitatory peak responses increased both in SH-WT and SH-RX mice (ANOVA: p < 0.0001; Ctrl.: 253, SH-WT: 106, SH-RX: 75 cell-odor pairs) (Dunnett’s post-test as indicated, respectively) (bin size 100 ms). The signal-to-noise was expressed as the z-score of the odor responses to baseline in all cell-odor pairs. H The z-score of inhibitory responses increased or decreased depending on the genotype (ANOVA: p = 0.0007; Ctrl.: 123, SH-WT: 22, SH-RX: 55 cell-odor pairs) (Dunnett’s post-test as indicated, respectively). I Note that for excitatory responses, the mean z-score only increased in SH-RX mice (ANOVA: p < 0.0001; Ctrl.: 253, SH-WT: 106, SH-RX: 75 cell-odor pairs), due to the involvement of the background activity in the z-score calculation. For all panels, significances are indicated as ns: p > 0.05, *p ≤ 0.05, **p ≤ 0.01, and ***p ≤ 0.001.