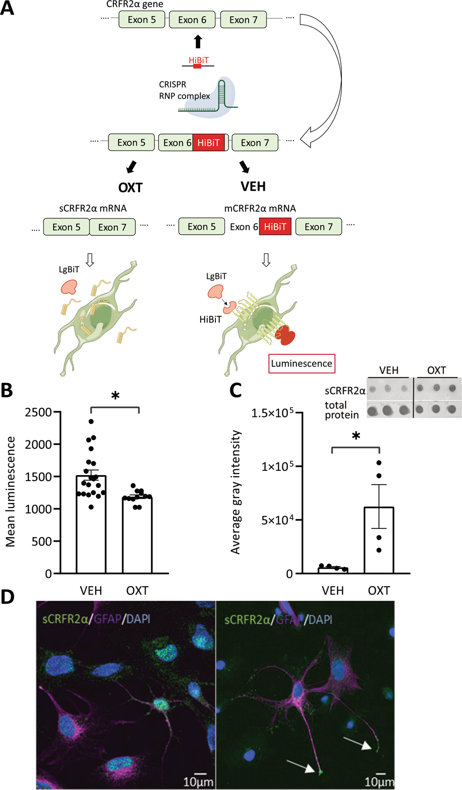
Fig. 4: Chronic OXT promotes the release of sCRFR2α in vitro.
From: Chronic oxytocin-driven alternative splicing of Crfr2α induces anxiety

A Schematic representation of HiBiT-mediated signaling in H32 cells stimulated with VEH or OXT for 24 h (created with BioRender.com). B Assessment of mCRFR2α membrane expression by tagging the transmembrane domain encoded in Exon 6 with a HiBiT-tag. Membrane expression is indicated by luminescence caused by extracellular HiBiT-LgBiT interaction. Stimulation for 24 h with 100 nM OXT decreased the luminescent signal, indicating alternative splicing of Exon 6 and, therefore, reduced membrane expression of CRFR2α. Data presented as absolute values of mean luminescence ±SEM. Mann–Whitney Rank Sum Test, *p ≤ 0.001, n(VEH) = 20, n(OXT) = 12. C Cell culture supernatants taken from HiBiT-expressing cells (as shown in B) reveal sCRFR2α release into the cell culture medium, which was 10-fold higher after stimulation with 100 nM OXT over 24 h. Data shown as average gray intensity relative to total protein Ponceau red staining. Mann–Whitney Rank Sum Test, *p = 0.029; n(VEH/OXT) = 4. Right panel: Representative Dot Blot of triplet sCRFR2α staining and Ponceau red loading control. D Left panel: Representative images from rat hypothalamic mixed primary cultures stained for DAPI (blue), sCRFR2α (green), and GFAP (magenta) reveal cytoplasmic distribution of sCRFR2a in neuronal cells (GFAP negative) and astrocytes (GFAP positive). Right panel: Accumulation of sCRFR2α in end-boutons of astrocytic processes (white arrows) might indicate releasable pools.