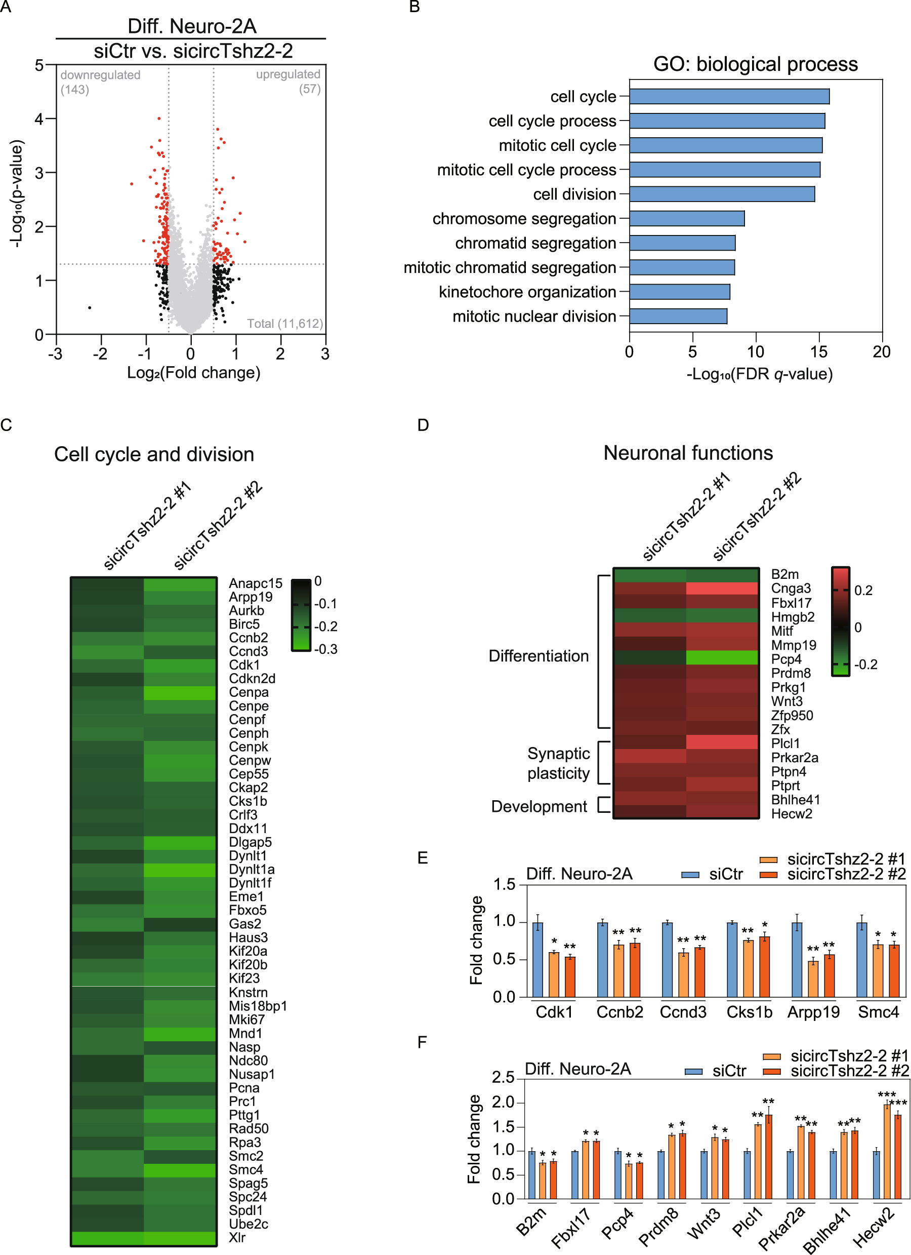
Fig. 2: Transcriptional response to circTshz2-2 dysregulation.

A The genes experiencing significant differential expression in response to circTshz2-2 knockdown in differentiated (Diff.) Neuro-2A cells at day 5. Those genes with a p value of <0.05 and those with an expression change of more than 50% in the circTshz2-2-depleted cells compared to negative control are denoted by a red dot. siCtr indicates the negative control siRNA. B The Gene Ontology (GO) analysis of the 169 differentially expressed protein-coding genes in these datasets. The top 10 GO terms based on the false discovery rate (FDR) q value are shown. C The expression of genes related to cell cycle and cell division following the circTshz2-2 knockdown. D The expression of genes related to neuronal function following the circTshz2-2 knockdown. In C and D, the color bars represent the difference in expression compared to the negative control siRNA. E The expression changes in the genes involved in cell cycle regulation and chromosome segmentation following circTshz2-2 knockdown were confirmed in the differentiated Neuro-2A cells at day 5 and depicted as the mean ± SEM (n = 3). F The expression changes in genes involved in neuronal function following circTshz2-2 knockdown were confirmed in the differentiated Neuro-2A cells at day 5 and depicted as the mean ± SEM (n = 3). In A, and C–F, the statistical significance was analyzed using an unpaired two-tailed t-test with Welch’s correction; *p < 0.05, **p < 0.01, ***p < 0.001.