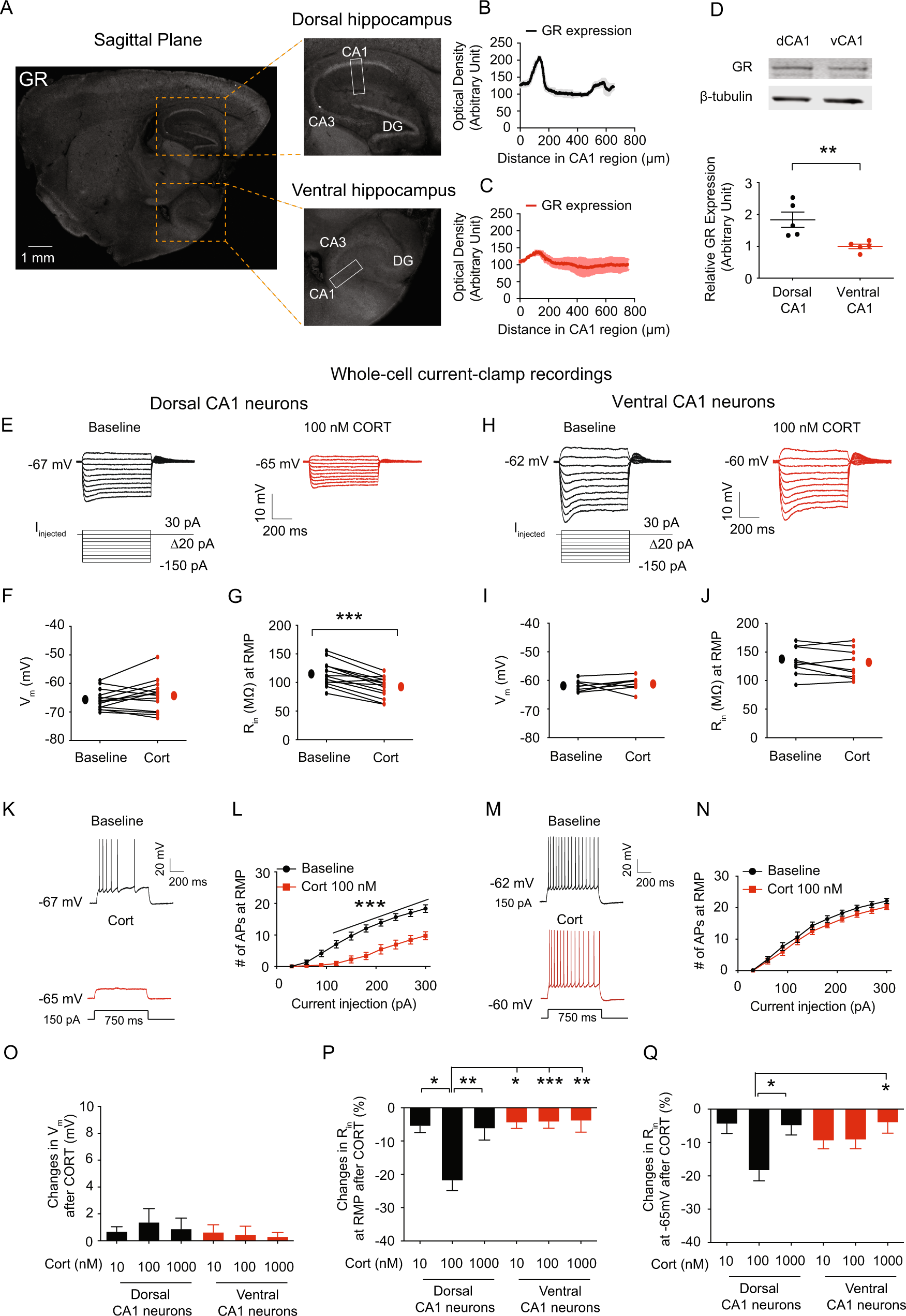
Fig. 4: Dorsal CA1 neurons responded to corticosterone more strongly than ventral CA1 neurons.

A Representative sagittal section of brain showing GR immunoreactivity in dorsal (top) and ventral (bottom) hippocampi. Rectangle boxes depict the region of the slice used for quantification of optical density. B, C Quantification of GR protein expression from the perisomatic region to the distal dendritic region of CA1 from the dorsal and ventral hippocampi. D Western blot (top) and quantification (bottom) of GR protein in CA1 region from the dorsal and ventral hippocampi. E–Q We performed whole-cell current-clamp recordings. E, H Representative voltage responses with step current commands ranging from −150 pA to +30 pA (Δ = 20 pA) at RMP before and after bath application of corticosterone. Corticosterone lowered Rin (G) but had no impact on RMP (F) in dorsal CA1 neurons. There are no changes in RMP (I) and Rin (J) in ventral CA1 neurons following corticosterone treatment. Representative voltage responses with depolarizing current step (150 pA; 750 ms) at RMP in dorsal (K) and ventral (M) CA1 neurons. L Dorsal CA1 neurons had decreased action potential firing at RMP following corticosterone treatment. N Action potential firing at RMP was not altered in ventral CA1 neurons following corticosterone treatment. O Corticosterone doses of 10 nM, 100 nM, and 1 μM had no effect on RMP of CA1 neurons in dorsal and ventral hippocampi. 100 nM corticosterone significantly reduced Rin at RMP (P) and at −65 mV (Q) in dorsal CA1 neurons compared to 10 nM and 1 μM corticosterone. When compared to 10 nM and 1 μM corticosterone, 100 nM corticosterone had no impact on Rin at RMP (P) and at −65 mV (Q) in ventral CA1 neurons. Data are expressed as mean ± SEM.