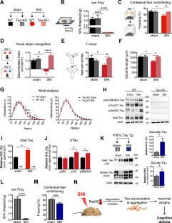
Abstract
Persistent pain has been recently suggested as a risk factor for dementia. Indeed, chronic pain is frequently accompanied by maladaptive brain plasticity and cognitive deficits whose molecular underpinnings are poorly understood. Despite the emerging role of Tau as a key regulator of neuronal plasticity and pathology in diverse brain disorders, the role of Tau has never been studied in the context of chronic pain. Using a peripheral (sciatic) neuropathy to model chronic pain in mice—spared nerve injury (SNI) for 4 months—in wildtype as well as P301L-Tau transgenic mice, we hereby demonstrate that SNI triggers AD-related neuropathology characterized by Tau hyperphosphorylation, accumulation, and aggregation in hippocampus followed by neuronal atrophy and memory deficits. Molecular analysis suggests that SNI inhibits autophagy and reduces levels of the Rab35, a regulator of Tau degradation while overexpression of Rab35 or treatment with the analgesic drug gabapentin reverted the above molecular changes leading to neurostructural and memory recovery. Interestingly, genetic ablation of Tau blocks the establishment of SNI-induced hippocampal morphofunctional deficits supporting the mediating role of Tau in SNI-evoked hippocampal pathology and memory impairment. These findings reveal that exposure to chronic pain triggers Tau-related neuropathology and may be relevant for understanding how chronic pain precipitates memory loss leading to dementia.
This is a preview of subscription content, access via your institution
Access options
Subscribe to this journal
Receive 12 print issues and online access
$259.00 per year
only $21.58 per issue
Buy this article
- Purchase on SpringerLink
- Instant access to the full article PDF.
USD 39.95
Prices may be subject to local taxes which are calculated during checkout




Similar content being viewed by others
References
Scholz J, Finnerup NB, Attal N, Aziz Q, Baron R, Bennett MI, et al. The IASP classification of chronic pain for ICD-11: chronic neuropathic pain. Pain. 2019;160:53–59.
Whitlock EL, Diaz-Ramirez LG, Glymour MM, Boscardin WJ, Covinsky KE, Smith AK. Association between persistent pain and memory decline and dementia in a longitudinal cohort of elders. JAMA Intern Med. 2017;177:1146–53.
Disease GBD, Injury I, Prevalence C. Global, regional, and national incidence, prevalence, and years lived with disability for 354 diseases and injuries for 195 countries and territories, 1990-2017: a systematic analysis for the Global Burden of Disease Study 2017. Lancet. 2018;392:1789–858.
Malfliet A, Coppieters I, Van Wilgen P, Kregel J, De Pauw R, Dolphens M, et al. Brain changes associated with cognitive and emotional factors in chronic pain: a systematic review. Eur J Pain. 2017;21:769–86.
Tracey I. Can neuroimaging studies identify pain endophenotypes in humans? Nat Rev Neurol. 2011;7:173–81.
Leite-Almeida H, Pinto-Ribeiro F, Almeida A. Animal models for the study of comorbid pain and psychiatric disorders. Mod Trends Pharmacopsychiatry. 2015;30:1–21.
Cunha AM, Pereira-Mendes J, Almeida A, Guimaraes MR, Leite-Almeida H. Chronic pain impact on rodents’ behavioral repertoire. Neurosci Biobehav Rev. 2020;119:101–27.
Liu Y, Zhou LJ, Wang J, Li D, Ren WJ, Peng J, et al. TNF-alpha differentially regulates synaptic plasticity in the hippocampus and spinal cord by microglia-dependent mechanisms after peripheral nerve injury. J Neurosci. 2017;37:871–81.
Spillantini MG, Goedert M. Tau pathology and neurodegeneration. Lancet Neurol. 2013;12:609–22.
Avila J, Pallas N, Bolos M, Sayas CL, Hernandez F. Intracellular and extracellular microtubule associated protein tau as a therapeutic target in Alzheimer disease and other tauopathies. Expert Opin Ther Targets. 2016;20:653–61.
Sotiropoulos I, Galas MC, Silva JM, Skoulakis E, Wegmann S, Maina MB, et al. Atypical, non-standard functions of the microtubule associated Tau protein. Acta Neuropathol Commun. 2017;5:91.
Silva JM, Rodrigues S, Sampaio-Marques B, Gomes P, Neves-Carvalho A, Dioli C, et al. Dysregulation of autophagy and stress granule-related proteins in stress-driven Tau pathology. Cell Death Differ. 2019;26:1411–27.
Lopes S, Vaz-Silva J, Pinto V, Dalla C, Kokras N, Bedenk B, et al. Tau protein is essential for stress-induced brain pathology. Proc Natl Acad Sci USA. 2016;113:E3755–63.
Takahata K, Kimura Y, Sahara N, Koga S, Shimada H, Ichise M, et al. PET-detectable tau pathology correlates with long-term neuropsychiatric outcomes in patients with traumatic brain injury. Brain. 2019;142:3265–79.
Decosterd I, Woolf CJ. Spared nerve injury: an animal model of persistent peripheral neuropathic pain. Pain. 2000;87:149–58.
Sotiropoulos I, Lopes AT, Pinto V, Lopes S, Carlos S, Duarte-Silva S, et al. Selective impact of Tau loss on nociceptive primary afferents and pain sensation. Exp Neurol. 2014;261:486–93.
Esteves M, Almeida AM, Silva J, Silva Moreira P, Carvalho E, Pego JM, et al. MORPhA Scale: behavioral and electroencephalographic validation of a rodent anesthesia scale. J Neurosci Methods. 2019;324:108304.
Chaplan SR, Bach FW, Pogrel JW, Chung JM, Yaksh TL. Quantitative assessment of tactile allodynia in the rat paw. J Neurosci Methods. 1994;53:55–63.
Tanabe M, Takasu K, Kasuya N, Shimizu S, Honda M, Ono H. Role of descending noradrenergic system and spinal alpha2-adrenergic receptors in the effects of gabapentin on thermal and mechanical nociception after partial nerve injury in the mouse. Br J Pharmacol. 2005;144:703–14.
Kusunose N, Koyanagi S, Hamamura K, Matsunaga N, Yoshida M, Uchida T, et al. Molecular basis for the dosing time-dependency of anti-allodynic effects of gabapentin in a mouse model of neuropathic pain. Mol Pain. 2010;6:83.
Miranda HF, Noriega V, Zepeda R, Zanetta P, Prieto-Rayo J, Prieto JC, et al. Antinociceptive synergism of gabapentin and nortriptyline in mice with partial sciatic nerve ligation. Pharmacology. 2015;95:59–64.
Leite-Almeida H, Cerqueira JJ, Wei H, Ribeiro-Costa N, Anjos-Martins H, Sousa N, et al. Differential effects of left/right neuropathy on rats’ anxiety and cognitive behavior. Pain. 2012;153:2218–25.
Cunha AM, Esteves M, Pereira-Mendes J, Guimaraes MR, Almeida A, Leite-Almeida H. High trait impulsivity potentiates the effects of chronic pain on impulsive behavior. Neurobiol Pain. 2020;7:100042.
Mutso AA, Radzicki D, Baliki MN, Huang L, Banisadr G, Centeno MV, et al. Abnormalities in hippocampal functioning with persistent pain. J Neurosci. 2012;32:5747–56.
Roberson ED, Scearce-Levie K, Palop JJ, Yan F, Cheng IH, Wu T, et al. Reducing endogenous tau ameliorates amyloid beta-induced deficits in an Alzheimer’s disease mouse model. Science. 2007;316:750–4.
Minowa-Nozawa A, Nozawa T, Okamoto-Furuta K, Kohda H, Nakagawa I. Rab35 GTPase recruits NDP52 to autophagy targets. EMBO J. 2017;36:2790–807.
Finnerup NB, Attal N, Haroutounian S, McNicol E, Baron R, Dworkin RH, et al. Pharmacotherapy for neuropathic pain in adults: a systematic review and meta-analysis. Lancet Neurol. 2015; 14:162–73.
Zimmerman ME, Pan JW, Hetherington HP, Lipton ML, Baigi K, Lipton RB. Hippocampal correlates of pain in healthy elderly adults: a pilot study. Neurology. 2009;73:1567–70.
Vaculik MF, Noorani A, Hung PS, Hodaie M. Selective hippocampal subfield volume reductions in classic trigeminal neuralgia. NeuroImage Clin. 2019;23:101911.
Zhang JW, Tabassum S, Jiang JX, Long C. Optimized Golgi-Cox staining validated in the hippocampus of spared nerve injury mouse model. Front Neuroanat. 2020;14:585513.
Tyrtyshnaia A, Manzhulo I. Neuropathic pain causes memory deficits and dendrite tree morphology changes in mouse hippocampus. J Pain Res. 2020;13:345–54.
Wei X, Centeno MV, Ren W, Borruto AM, Procissi D, Xu T, et al. Activation of the dorsal, but not the ventral, hippocampus relieves neuropathic pain in rodents. Pain. 2021;162:2865–80.
Nakamura H, Katayama Y, Kawakami Y. Hippocampal CA1/subiculum-prefrontal cortical pathways induce plastic changes of nociceptive responses in cingulate and prelimbic areas. BMC Neurosci. 2010;11:100.
Hoover BR, Reed MN, Su J, Penrod RD, Kotilinek LA, Grant MK, et al. Tau mislocalization to dendritic spines mediates synaptic dysfunction independently of neurodegeneration. Neuron. 2010;68:1067–81.
Luna-Munoz J, Chavez-Macias L, Garcia-Sierra F, Mena R. Earliest stages of tau conformational changes are related to the appearance of a sequence of specific phospho-dependent tau epitopes in Alzheimer’s disease. J Alzheimer’s Dis. 2007;12:365–75.
Hampel H, Burger K, Pruessner JC, Zinkowski R, DeBernardis J, Kerkman D, et al. Correlation of cerebrospinal fluid levels of tau protein phosphorylated at threonine 231 with rates of hippocampal atrophy in Alzheimer disease. Arch Neurol. 2005;62:770–3.
Pinheiro S, Silva J, Mota C, Vaz-Silva J, Veloso A, Pinto V, et al. Tau mislocation in glucocorticoid-triggered hippocampal pathology. Mol Neurobiol. 2016;53:4745–53.
Vaz-Silva J, Gomes P, Jin Q, Zhu M, Zhuravleva V, Quintremil S, et al. Endolysosomal degradation of Tau and its role in glucocorticoid-driven hippocampal malfunction. EMBO J. 2018;37:e99084.
Zempel H, Thies E, Mandelkow E, Mandelkow EM. Abeta oligomers cause localized Ca(2+) elevation, missorting of endogenous Tau into dendrites, Tau phosphorylation, and destruction of microtubules and spines. J Neurosci. 2010;30:11938–50.
Acknowledgements
We would like to thank Dr. Peter Davies (Albert Einstein College, USA) for kindly providing us the PHF-1 and DA9 antibodies and Dr. Akihiko Takashima (Gakushuin University, Japan) for JM human Tau antibody. Also, we thank Prof. Clarissa Waites (Columbia University, NY, USA) for the Rab35 virus. This work has been funded by Portuguese national funds, through the Foundation for Science and Technology (FCT)—project UIDB/50026/2020 and UIDP/50026/2020; and by the projects NORTE-01-0145-FEDER-000013 and NORTE-01-0145-FEDER-000023, the Project Estratégico co-funded by FCT (PEst-C/SAU/LA0026/2013) and the European Regional Development Fund COMPETE (FCOMP-01-0124-FEDER-037298; POCI-01-0145-FEDER-007038) supported by Norte Portugal Regional Operational Programme (NORTE 2020), under the PORTUGAL 2020 Partnership Agreement, through the European Regional Development Fund (ERDF). Additionally, this work has been funded by ICVS Scientific Microscopy Platform, member of the national infrastructure PPBI - Portuguese Platform of Bioimaging (PPBI-POCI-01-0145-FEDER-022122); by National funds, through the Foundation for Science and Technology (FCT)—project UIDB/50026/2020 and UIDP/50026/2020; and by the projects NORTE-01-0145-FEDER-000013 and NORTE-01-0145-FEDER-000023, supported by Norte Portugal Regional Operational Programme (NORTE 2020), under the PORTUGAL 2020 Partnership Agreement, through the European Regional Development Fund (ERDF). It was also funded by the Foundation for Science and Technology (FCT), under the scope of the project PTDC/NEU-SCC/5301/2014. Researchers were supported by FCT grant numbers: PD/BD/114117/2015 (MRG) and PD/BD/127825/2016 (CD) via Inter-University Doctoral Program in Ageing and Chronic Disease (PhDOC), PD/BD/135271/2017 (PG) via MD-PhD Program. SG integrated the Master Program in Health Sciences of the School of Medicine, University of Minho.
Author information
Authors and Affiliations
Contributions
IS, HL-A and NS conceived the project. SRG, MRG, JMS, CD, AV-I, RS, PG, AM, CC-M, AMC, AA, performed experiments and analyzed the data. IS and HL-A supervised the study and wrote the manuscript.
Corresponding authors
Ethics declarations
Competing interests
The authors declare no competing interests.
Additional information
Publisher’s note Springer Nature remains neutral with regard to jurisdictional claims in published maps and institutional affiliations.
Supplementary information
Rights and permissions
About this article
Cite this article
Guerreiro, S.R., Guimarães, M.R., Silva, J.M. et al. Chronic pain causes Tau-mediated hippocampal pathology and memory deficits. Mol Psychiatry 27, 4385–4393 (2022). https://doi.org/10.1038/s41380-022-01707-3
Received:
Revised:
Accepted:
Published:
Version of record:
Issue date:
DOI: https://doi.org/10.1038/s41380-022-01707-3
This article is cited by
-
The effect of lateralization bias of pain on pain, anxiety and cognition in mice
Experimental Brain Research (2026)
-
Functional brain network dynamics mediate the relationship between female reproductive aging and interpersonal adversity
Nature Mental Health (2025)
-
Longitudinal MRI identifies associations between cognitive decline, inflammatory markers, and hippocampal subregion volumes in individuals with knee osteoarthritis
Communications Medicine (2025)
-
Hippocampal Extracellular Matrix Protein Laminin β1 Regulates Neuropathic Pain and Pain-Related Cognitive Impairment
Neuroscience Bulletin (2025)
-
Association of chronic pain and analgesic use with the risks of Parkinson’s and Alzheimer’s disease
GeroScience (2025)


