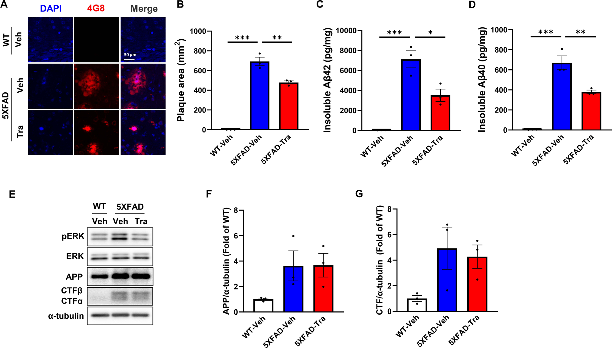
Fig. 2: Trametinib decreases amyloid β deposition in 5XFAD mice.

A Representative images of cortex layer V immunostained with the Aβ antibody (clone 4G8) (n = 3 sagittal sections from each mouse, n = 3 mice per group). Scale bars, 50 μm. B Quantification of plaque area. Data were presented as the mean ± S.E.M. One-way ANOVA followed by Dunnett’s post hoc analysis (F(2, 6) = 178.1, p < 0.001). C, D The levels of insoluble Aβ42 (F(2, 6) = 34.07, p = 0.0005) (C) and Aβ40 (F(2, 6) = 66.11, p < 0.001) (D) in cortex of 5XFAD mice were measured by ELISA. Data were presented as the mean ± S.E.M. One-way ANOVA followed by Dunnett’s post hoc analysis. E Representative western blot analysis of 5XFAD mice brain cortex lysates for indicated proteins. α-tubulin was used as loading control. F Bars correspond to densitometric analysis of level of APP. Data were presented as the mean ± S.E.M. One-way ANOVA followed by Dunnett’s post hoc analysis (F(2, 6) = 3.095, p = 0.1193; n = 3). G Bars correspond to densitometric analysis of level of CTF (F(2, 6) = 3.673, p = 0.0909; n = 3). Data were presented as the mean ± S.E.M. One-way ANOVA followed by Dunnett’s post hoc analysis. *p < 0.05; **p < 0.01; ***p < 0.001 versus 5XFAD-Veh group.