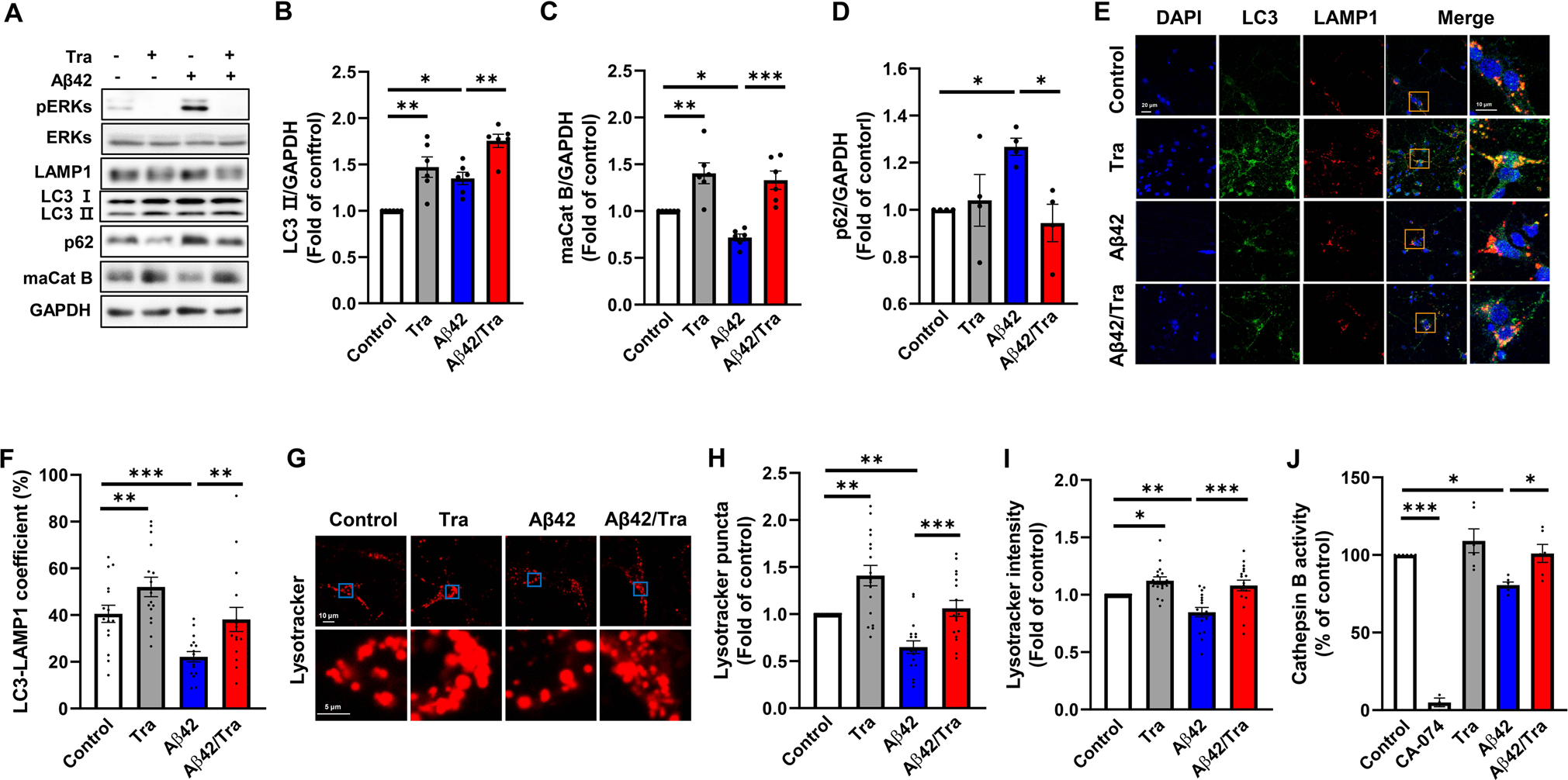
Fig. 4: Trametinib increases autophagic flux in primary cortical neuron.

A Representative western blot analysis of pERKs, ERKs, LAMP1, LC3, p62, and cathepsin B from cell lysates of primary cortical neuron. GAPDH was used as loading control. B Bars correspond to densitometric analysis of level of LC3II/ GAPDH. Data were presented as the mean ± S.E.M. Two-way ANOVA followed by Dunnett’s post hoc analysis (F(3, 15) = 15.93, p < 0.0001; n = 5). C Bars correspond to densitometric analysis of level of cathepsin B. Data were presented as the mean ± S.E.M. Two-way ANOVA followed by Dunnett’s post hoc analysis (F(3, 15) = 17.92, p < 0.0001; n = 5). D Bars correspond to densitometric analysis of level of p62. Data were presented as the mean ± S.E.M. Two-way ANOVA followed by Dunnett’s post hoc analysis (F(3, 9) = 4.848, p = 0.0283; n = 4). E Quantification of the co-stained ratio with LC3 and LAMP1. Scale bars, 20 μm or 10 μm. F Quantification of the co-stained ratio with LC3 and LAMP1. Data were presented as the mean ± S.E.M. Two-way ANOVA followed by Dunnett’s post hoc analysis (F(3, 44) = 10.18, p < 0.0001; n = 16). G Images of lysotracker staining in primary cortical neuron. Scale bars, 10 μm or 5 μm. H Quantification of number of lysotracker puncta of cells. Data were presented as the mean ± S.E.M. Two-way ANOVA followed by Dunnett’s post hoc analysis (F(3, 48) = 17.1, p < 0.0001; n = 17). I Quantification of intensity of lysotracker of cells. Data were presented as the mean ± S.E.M. Two-way ANOVA followed by Dunnett’s post hoc analysis (F(3, 48) = 12.99, p < 0.0001; n = 17). J Enzymatic activity of cathepsin B in primary cortical neuron was evaluated in three independent experiments. CA-074, cathepsin B inhibitor, was used as a negative control. Data were presented as the mean ± S.E.M. Two-way ANOVA followed by Dunnett’s post hoc analysis (F(4, 17) = 55.28, p < 0.0001). *p < 0.05; **p < 0.01; ***p < 0.001.