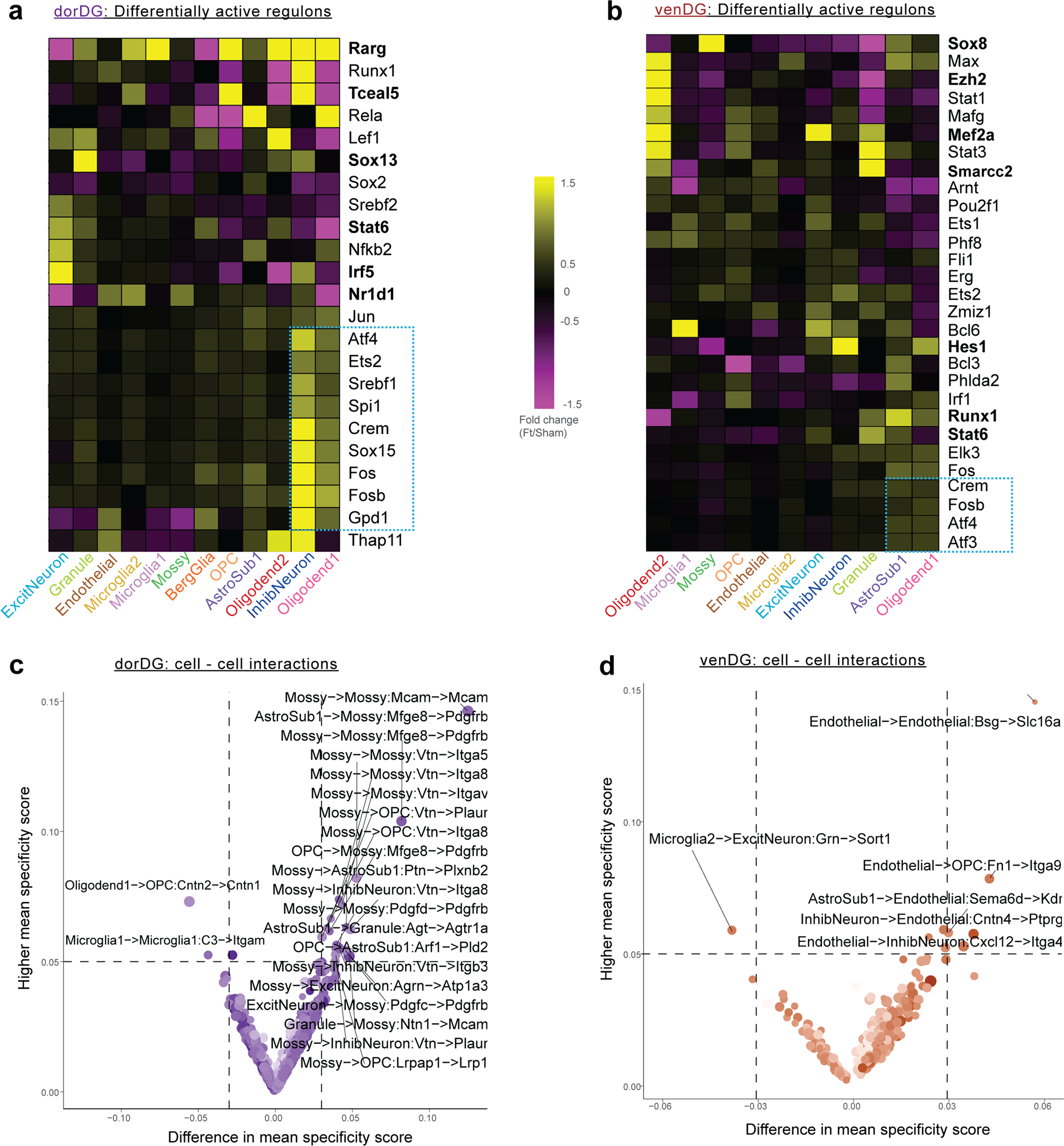
Fig. 5: Association of dorDG and venDG cell types with master regulators and cellular cross-talks.

a Heatmap of differentially active regulons identified by SCENIC in dorDG cell types, coloured by fold-change of regulon activity score in FT vs sham. Blue rectangle indicates regulons related to energy metabolism. Bold indicates the top differential regulon for major cell types. b As in a, but for venDG. c. NATMI-identified differential ligand-receptor pairs in dorDG cell types between FT and Sham. Top differential interactions (by higher specificity score and greater difference in specificity score) are labelled. d As in b, but for venDG.