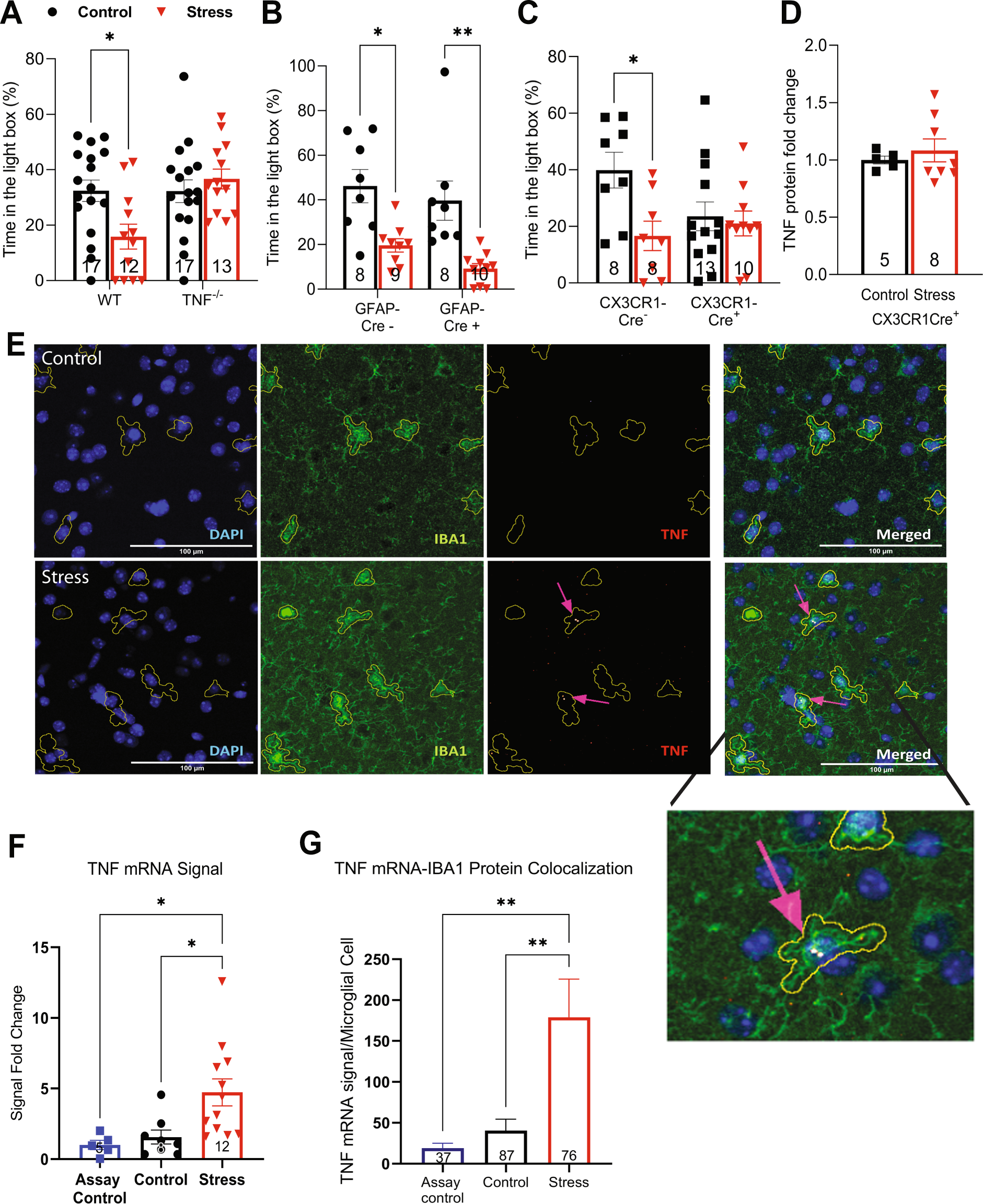
Fig. 2: Microglial TNF signaling is important for the induction of stress-induced anxiety-like behavior.

A. Mice that lack global TNF production do not show induction in anxiety-like behavior. (two-way ANOVA genotype x stress interaction F(1, 55) = 6.536, p = 0.0134; Tukey’s post hoc analysis of control versus stress within WT p = 0.0324, TNF−/− p = 0.8689). B Stress induces anxiety-like behavior in GFAP-Cre positive animals compared to their unstressed GFAP-Cre positive counterparts, similar to the phenotype in WT animals (24 h; two-way ANOVA main effect of stress F(1, 31) = 25.53, p < 0.0001; Tukey’s post hoc analysis: Cre negative control versus stress p = 0.0127, Cre positive control versus stress p = 0.0028). C Stressed CX3CR1-Cre positive animals lack a stress-induced increase in anxiety-like behavior compared to their unstressed counterparts. Control CX3CR1-Cre negative animals do have a stressed-induced increase in anxiety-like behaviour, which is comparable to WT (24 h; two-way ANOVA main effect of stress F (1, 35), p = 0.0227; main effect of genotype F (1, 35) = 1.222, p = 0.2765; interaction of stress x genotype F (1, 35) = 3.679, p = 0.0633). Tukey’s post hoc reveals that for Cre negative animals, control versus stress p = 0.0384 while for Cre positive, control versus stress P = 0.9836. D Microglial-TNF-lacking animals lack stress-induction of TNF in the vHPC compared to their controls (two-tailed student t-test, p = 0.5355). E Sample images demonstrating the results of RNAscope in situ hybridization combined with IBA1 immunohistochemistry staining in the vCA1-SR, using a bacterial probe and TNF mRNA probes in unstressed controls and stressed animals. The results are quantified in F, G. F Stress induces TNF mRNA in the SR of the vHPC (4 h post-stress; one-way ANOVA, main effect F(2,22), p = 0.0096; Tukey’s post hoc analysis of control versus stress p = 0.0288, stress versus nonspecific signal p = 0.0271, control versus nonspecific signal p = 0.9182, Sample size n (number of animals N) for assay control = 5 (3), for unstressed controls = 8 (4), for stressed animals = 12 (6)). G Quantification of the overlap in in situ hybridization signal and microglial cells in all three conditions. (4 h post-stress; one-way ANOVA main effect F(2, 197) = 7.144, p = 0.001; Tukey’s post-hoc analysis of control versus stress p = 0.0029, control versus nonspecific signal p = 0.9108, stress versus nonspecific signal p = 0.0082, number of detected microglia n’ (number of sections n–number of animals N) for assay control = 37 (3-2), for unstressed controls = 87 (6-3), for stressed animals = 76 (5-3)). *p < 0.05, **p < 0.01, ***p < 0.001. Data are presented as mean ± SEM. TNF tumor necrosis factor; vHPC ventral hippocampus. Sample sizes are indicated on the figures.