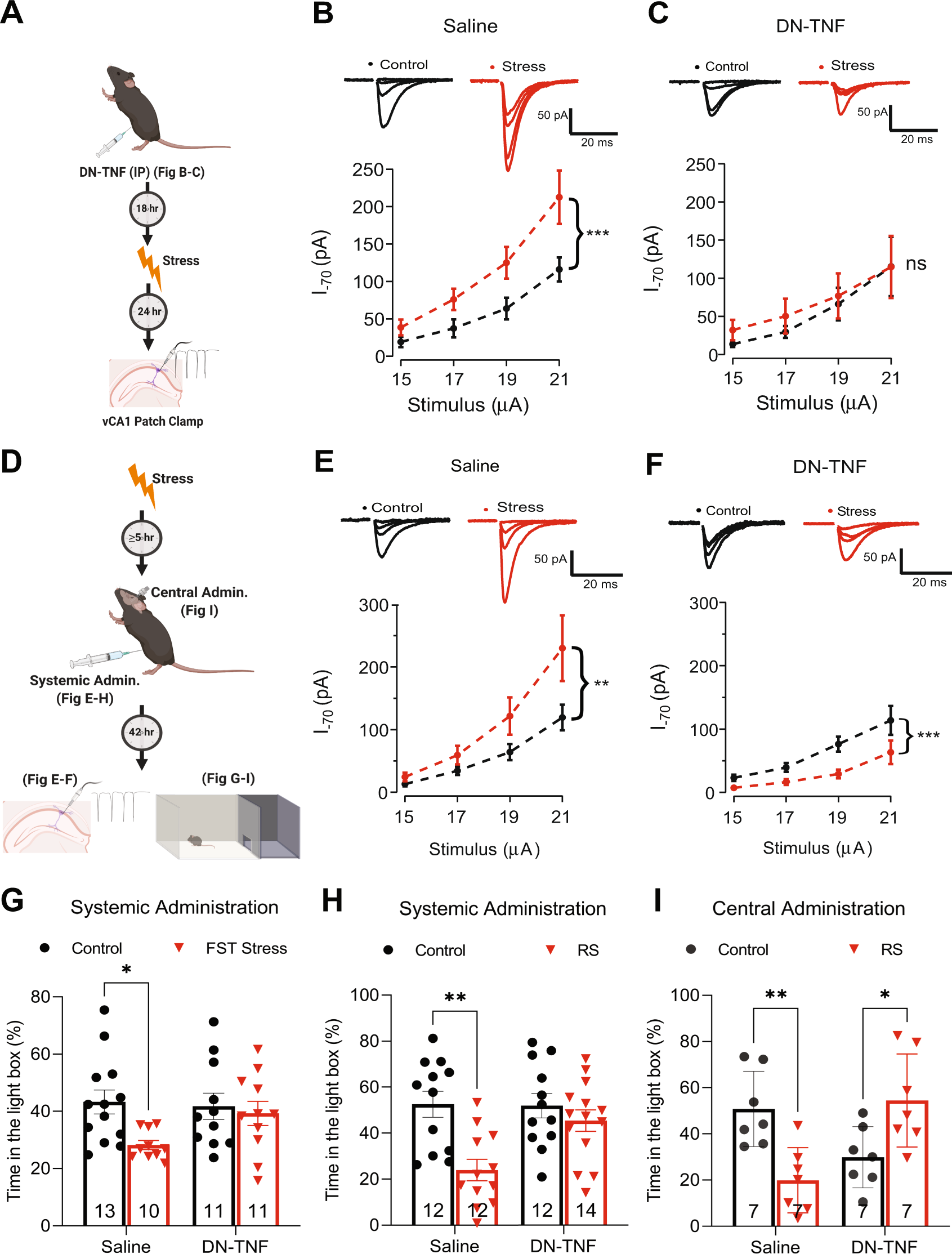
Fig. 4: TNF antagonism post-stress reverses stress-induced plasticity and behavior.

A. A schematic of the experiments performed in B, C. B Systemic (IP) administration of saline prior to stress does not interfere with stress-induced AMPAR current potentiation at vCA1-SC synapses (two-way ANOVA of the main effect of stress F (1, 58) = 14.5093, p = 0.0003; control: n = 7, N = 5, stress: n = 10, N = 6). C. Blocking TNF signaling through systemic (IP) administration of dominant negative TNF (DNTNF; 20 mg/kg) prior to stress blocks the observed potentiation (two-way ANOVA of the main effect of stress F (1, 44) = 0.4727, p = 0.4954; control: n = 7, N = 3, stress: n = 6, N = 4). D A schematic of the experiments performed in E–I. E Administering saline IP at 5 h post-stress does not block AMPAR mediated, vCA1-SC synaptic potentiation observed at 48 h post-stress (two-way ANOVA of the main effect of stress F (1, 84) = 6.5693, p = 0.0122; control: n = 11, N = 7, stress: n = 12, N = 8). F Systemic (IP) administration of DN-TNF 5 h after stress blocks the expression of stress-induced synaptic potentiation (two-way ANOVA of the main effect of stress F(1, 64) = 14.78, p = 0.0003; control: n = 10, N = 5, stress: n = 8, N = 5). G. Blocking TNF signaling via administering DN-TNF (IP; 20 mg/kg; 5 h post-stress) prevents anxiety-like behavior 48 h post-swim stress (two-way ANOVA of the main effect of stress F (1, 41) = 4.825, p = 0.0338; main effect of drug treatment F (1, 41) = 1.428, p = 0.2390; interaction of stress x drug treatment F (1, 41) = 2.470, p = 0.1237; Tukey’s post hoc analyses of control saline versus FST saline p = 0.0494, control DN-TNF versus FST DN-TNF p = 0.9714). H TNF is similarly necessary for stress-induction of anxiety-like behavior following restraint stress (two-way ANOVA of the interaction of stress x drug treatment F (1, 46) = 4.692, p = 0.0355; Tukey’s post hoc analyses of control saline versus RS saline p = 0.0017, control DN-TNF versus RS DN-TNF p = 0.7908). I Blocking TNF in the vHPC through local administration of DN-TNF (IC; 4.8 mg/kg; 5 h post-RS) prevents the development of anxiety-like behavior 48 h in response to stress (two-way ANOVA of the interaction of stress x drug treatment F (1, 24) = 20.58, p = 0.0001; Tukey’s post hoc analyses of control saline versus RS saline p = 0.0078, of control DN-TNF versus RS DN-TNF p = 0.0419). *p < 0.05, **p < 0.01, ***p < 0.001. Data are presented as mean ± SEM. Sample sizes are indicated on the bar figure or in the caption.