Fig. 3: SARS-CoV-2 spike protein activates the NLRP3 inflammasome in LPS-primed MDMi.
From: SARS-CoV-2 drives NLRP3 inflammasome activation in human microglia through spike protein

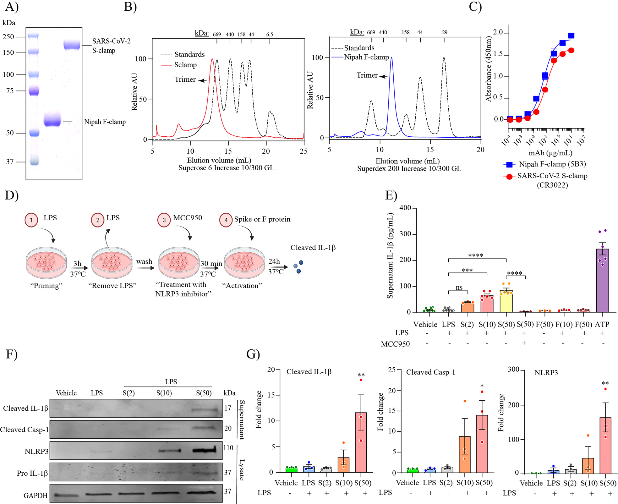
Prefusion-stabilized SARS-CoV-2 spike protein (S-clamp) and Fusion protein of Nipah virus (F-clamp) characterisation by SDS-PAGE (A), size-exclusion high-performance liquid chromatography (B) and ELISA with conformational specific monoclonal antibodies (C). Schematic representation for spike activation on LPS primed-MDMi (D). Spike–mediated microglial IL-1β secretion (supernatant) in vehicle (untreated) or LPS-primed MDMi exposed to S-clamp (S; 2–50 μg) or F-clamp (F; 50 μg) in presence or absence of MCC950 (10 μM) treatment is shown in (E). ATP (5 mM) treatment for 1 h was used as a positive control. Western blots (F) and densitometric analysis (fold change against vehicle group) (G) for NLRP3 in cell lysates of S-clamp–activated MDMi. Data are means ± SEM from at least three different donors. *P < 0.05, **P < 0.01, and ***P < 0.001 and ****P < 0.0001 by one-way analysis of variance (ANOVA) with Tukey’s post hoc test.