Fig. 2: Cathinone-induced 5-HT efflux and electrophysiology.
From: Serotonin-releasing agents with reduced off-target effects

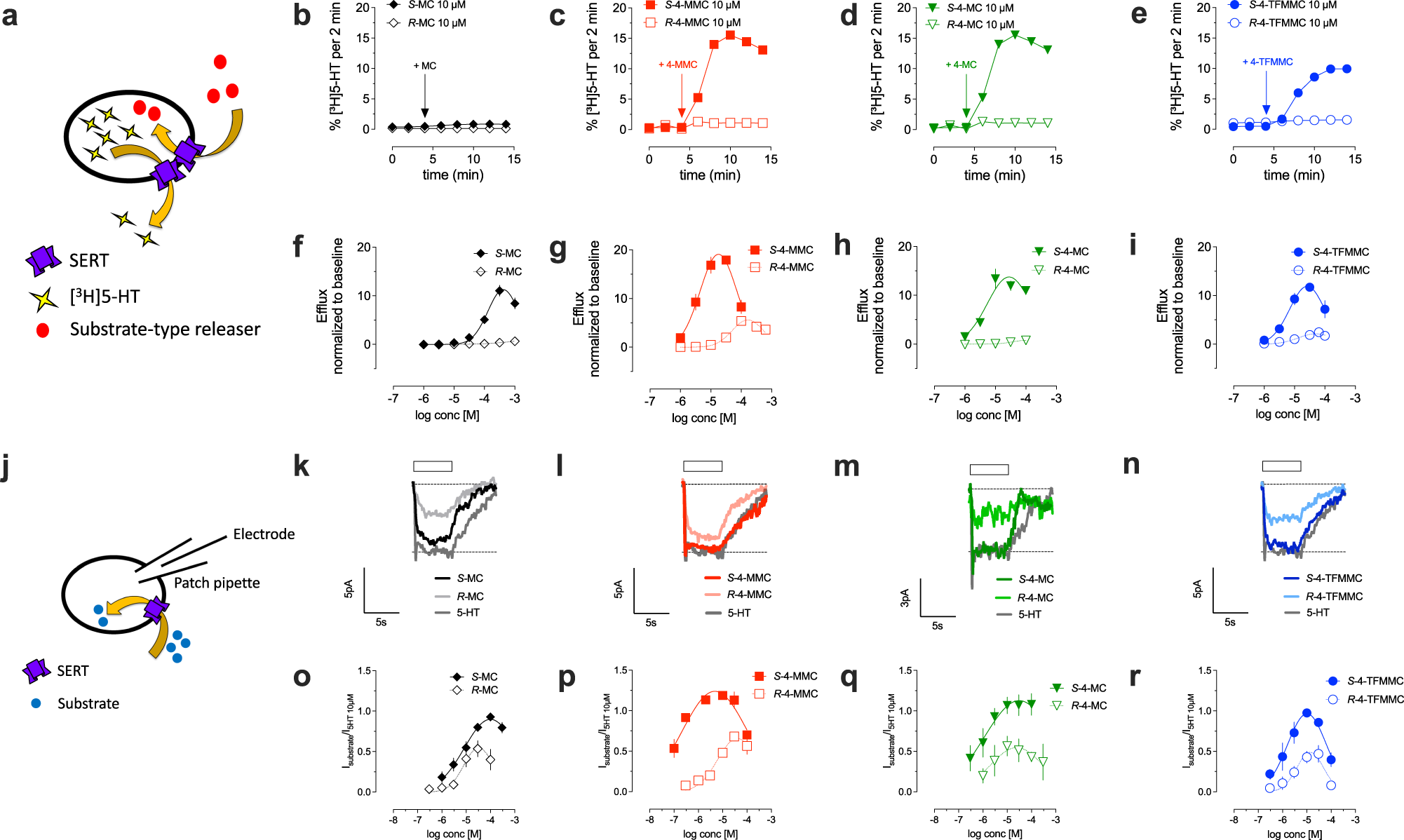
a Schematic representation of substrate-type releaser induced efflux of preloaded [3H]5-HT from HEK293 cells stably expressing human SERT. Representative traces showing the effect of the two stereoisomers of b MC, c 4-MMC, d 4-MC and e 4-TFMMC on SERT-mediated efflux at 10 µM. f-i Cathinone-induced efflux at t = 8–14 min was normalized to basal efflux at t = 0–4 min and plotted against the applied concentrations of the stereoisomers of f MC, g 4-MMC, h 4-MC, i 4-TFMMC. j Schematics of whole-cell patch clamp experiments used to identify cathinone-induced inwardly directed currents in SERT-expressing HEK293 cells. Representative single-cell traces showing currents elicited by 10 µM of k S- and R-MC, l S- and R-4-MMC, m S- and R-4-MC, n S- and R-4-TFMMC. o–r Cathinone-induced currents were normalized to the current elicited by bath-application of 10 µM 5-HT and plotted against the applied concentrations. Data in f–i and o–r are shown as mean and standard deviation. Data shown in d and h are replotted from https://doi.org/10.1016/j.neuropharm.2018.12.032. N > 3 independent observations per compound and concentration. Detailed sample sizes are given in the Supplementary Information.