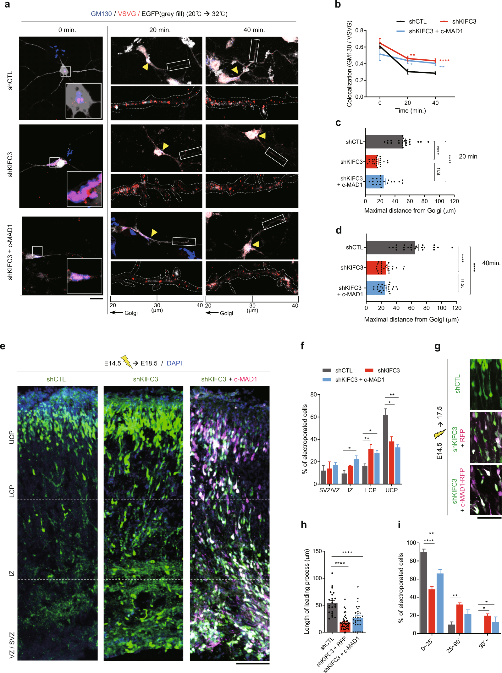
Fig. 6: MAD1 and KIFC3 collaborate to regulate neuronal polarity.

a–d Primary cultured neurons were transfected with VSVG + shCTL, VSVG + shKIFC3, or VSVG + shKIFC3 + c-MAD1. Neurons were fixed and co-immunostained with GM130 (blue) and VSVG (red) in a time-dependent manner (0, 20, and 40 min). Representative images of the soma region showing Golgi-accumulated VSVG at 0 min (a, left). Representative time-dependent images from each group showing whole neuronal morphology with enlarged neurites in the 20 μm range (20–40 μm from Golgi). Arrowheads indicate the Golgi region (a). Statistical analysis of colocalization between GM130 and VSVG particles. Statistical significance (*) was assessed by comparing shCTL with shKIFC3 or shKIFC3 + c-MAD1 at 20 min or 40 min (b). Statistical analysis of maximal moving distance from the Golgi at 20 min (c) and 40 min (d, shCTL, 0 min, n = 22; 20 min, n = 23; 40 min, n = 23; shKIFC3, 0 min, n = 14; 20 min, n = 24; 40 min, n = 26; shKIFC3 + c-MAD1, 0 min, n = 9; 20 min, n = 20; 40 min, n = 24). e, f Mouse embryos were electroporated with shCTL, shKIFC3, or shKIFC3 with RFP-tagged c-MAD1 at E14.5 and analyzed at E18.5. Transfected cells are GFP-positive for shCTL or shKIFC3 and RFP-positive (magenta) for c-MAD1. Representative images from each group (e) and statistical analysis of neuronal migration (f, shCTL, n = 4 brains; shKIFC3, n = 3 brains; shKIFC3 + c-MAD1, n = 3 brains). g–i Mouse embryos were electroporated with shCTL, shKIFC3, or shKIFC3 with RFP-tagged c-MAD1 at E14.5 and analyzed at E17.5. Representative images from each group (g), and statistical analysis of leading process length (h, shCTL, n = 23; shKIFC3, n = 44; shKIFC3 + c-MAD1, n = 29) and directionality (i, shCTL, n = 3 brains; shKIFC3, n = 4 brains; shKIFC3 + c-MAD1, n = 4 brains). Scale bars represent 10 μm (a), 100 μm (e) and 50 μm (g), respectively. Statistical analysis was conducted by using one-way ANOVA followed by Turkey’s post-hoc test. Analysis with nested model was conducted (b–d and h; Supplementary Dataset). Data are presented as means ± SEM. Statistical significance; *p < 0.05, **p < 0.01, ***p < 0.001, ****p < 0.0001 or n.s. (not significant).