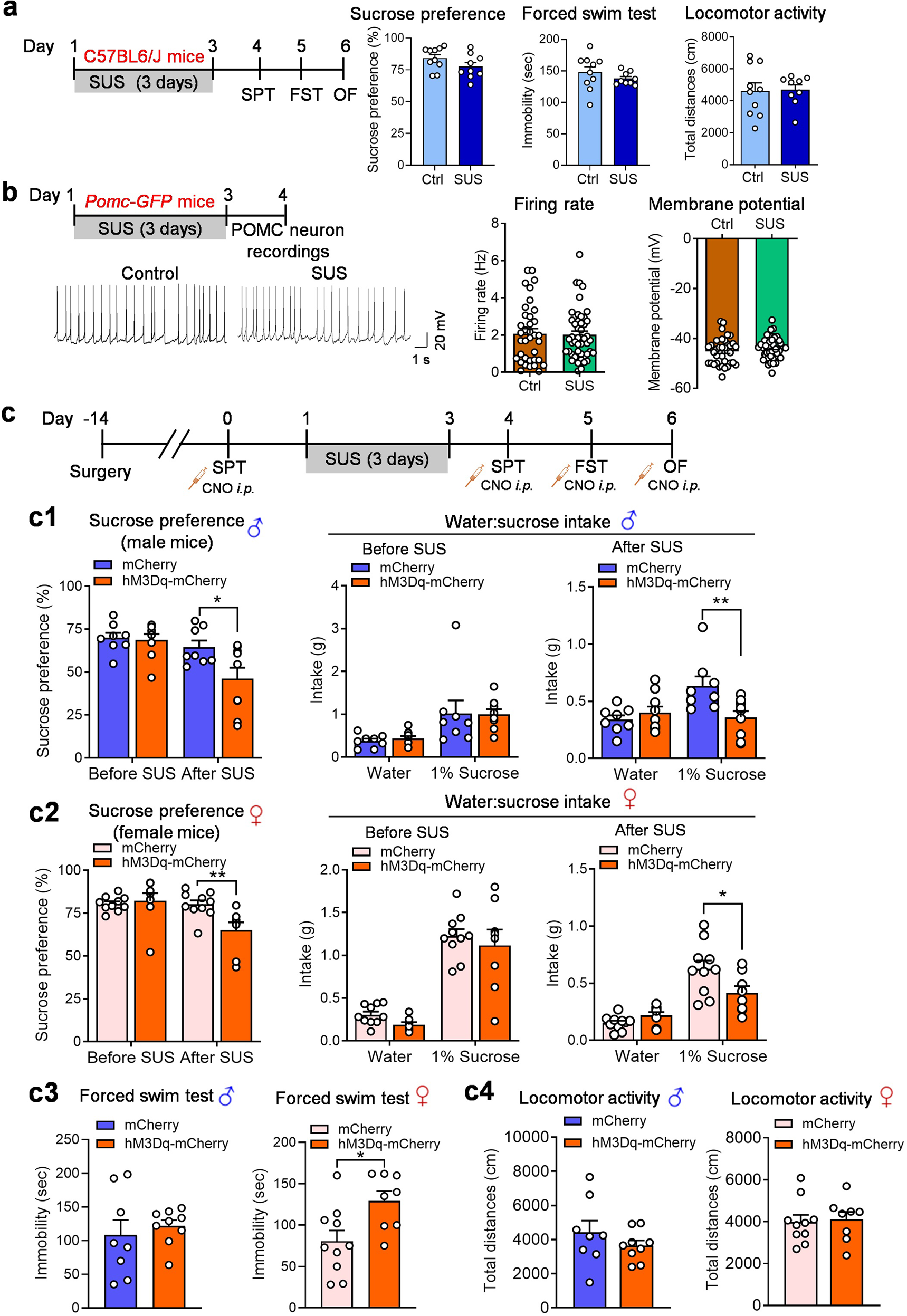
Fig. 5: Acute activation of POMC neurons increases susceptibility to subthreshold unpredictable stress (SUS) in both male and female mice.

a Left, Experimental timeline. Male wild-type C57BL/6J mice (sucrose preference: t(17) = 4.578, P = 0.1329; forced swim: unpaired t test with Welch’s correction, P = 0.2852; locomotor activity: t(17) = 0.0991, P = 0.9222): Ctrl, n = 10; SUS, n = 9. b Recordings of POMC neurons from Pomc-GFP mice after exposure to SUS. Left-top, experimental timeline; left-bottom, representative whole-cell recording traces of POMC neurons; middle, firing rates (Mann Whitney test, P = 0.8874); right, membrane potential (t(81) = 1.248, P = 0.2157). Ctrl: n = 36 neurons from two male (15 neurons) and two female (21 neurons) mice. SUS: n = 47 neurons from two male (22 neurons) and two female (25 neurons) mice. c A combination of stimulation of POMC neurons and SUS exposure in Pomc-Cre mice. Upper panel, experimental timeline. c1 Sucrose preference test in male mice (before SUS: Mann Whitney test, P = 0.6930; after SUS: t(15) = 2.391, P = 0.0304). c2 Sucrose preference test in female mice (before SUS: Mann Whitney test: P = 0.1728; after SUS: Mann Whitney test: P = 0.0062). c3 Forced swim test in male (left, unpaired t test with Welch’s correction, P = 0.5930) and female (right, t(16) = 2.703, P = 0.0157) mice. c4 Locomotor activity of male (left, unpaired t test with Welch’s correction, P = 0.3261) and female (right, t(16) = 0.2257, P = 0.8243) mice. Male: AAV-DIO-mCherry, n = 8; AAV-DIO-hM3Dq-mCherry, n = 9. Female: AAV-DIO-mCherry, n = 10; AAV-DIO-hM3Dq-mCherry, n = 8. *P < 0.05, **P < 0.01 vs control or mCherry group.