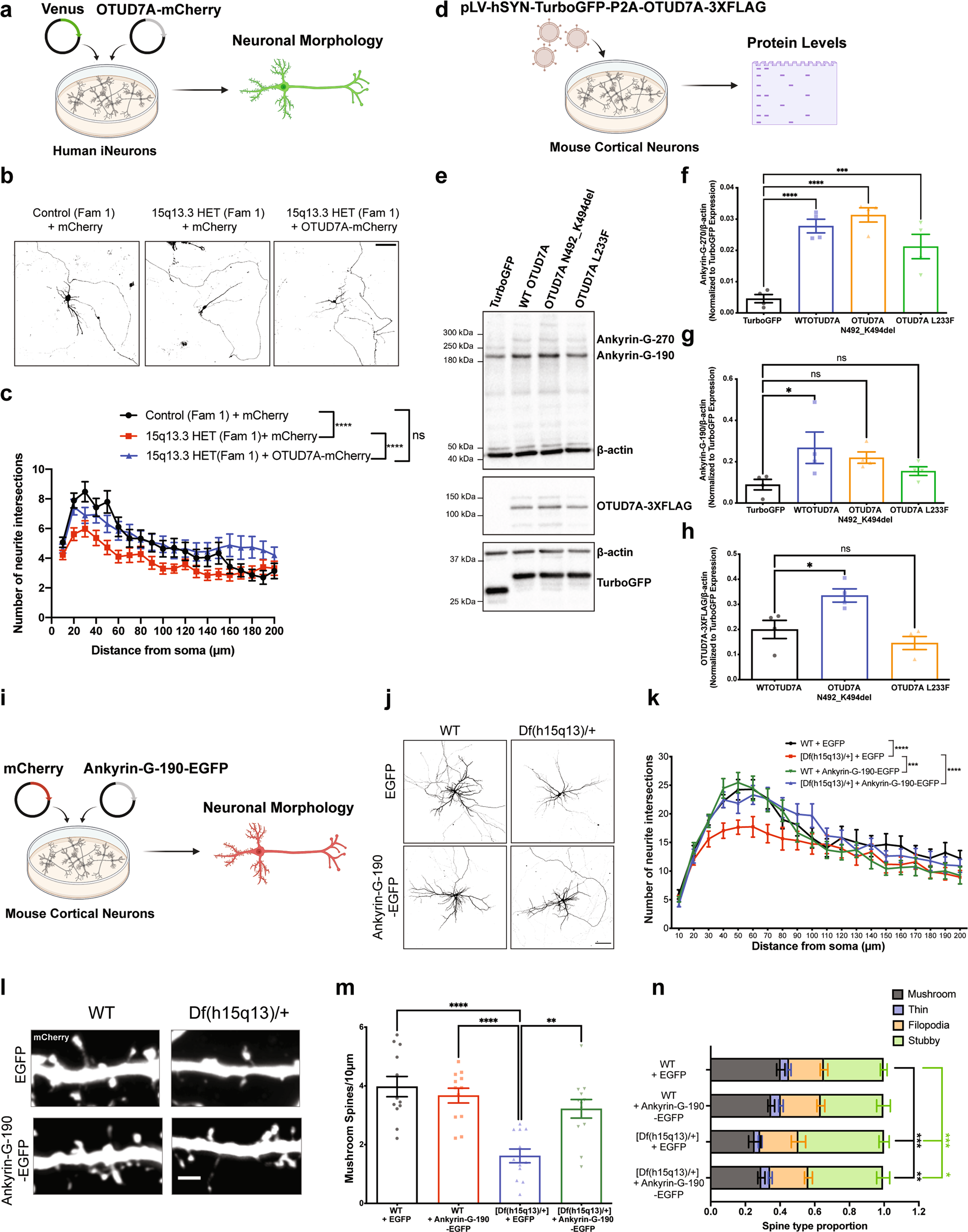
Fig. 7: Ectopic expression of OTUD7A or Ankyrin-G rescues morphological impairments in human 15q13.3 microdeletion patient iNeurons or Df(h15q13)/+ cortical neurons.

a Family 1 control and 15q13.3 HET iNeurons were co-transfected with Venus and mCherry or Venus and OTUD7A-mCherry at PNI day 21 and fixed for morphological analysis. b Representative confocal images of co-transfected Control and 15q13.3 HET Family 1 iNeurons, 20× objective, scale bar = 100 µm. c Sholl analysis. n = 44 neurons Control + mCherry, n = 58 neurons 15q13.3 HET + mCherry, n = 45 neurons 15q13.3 HET + OTUD7A-mCherry; ****p < 0.0001, two-way ANOVA with Tukey’s post hoc test. Interaction: F (38, 2878) = 1.140, p = 0.2565; Distance from soma: F (19, 2878) = 14.99, p < 0.0001; Condition: F (2, 2878) = 43.39, p < 0.0001. d Df(h15q13)/+ cortical neurons were transduced with equal MOIs of TurboGFP, TurboGFP-P2A-WT OTUD7A-3XFLAG, TurboGFP-P2A- OTUD7A N492_K494-del-3XFLAG or TurboGFP-P2A-OTUD7A L233F-3XFLAG lentivirus at DIV 14 and lysed for western blotting at DIV 21. e Representative western blot and f levels of Ankyrin-G-270 (***p < 0.001, ****p < 0.0001, one-way ANOVA with Dunnett’s post hoc test, F (3, 12) = 20.96, p < 0.0001). g Ankyrin-G-190 (*p < 0.05, one-way ANOVA with Dunnett’s post hoc test, F (3, 12) = 3.169, p = 0.0638 and h OTUD7A-FLAG (*p < 0.05, one-way ANOVA with Dunnett’s post hoc test, F (2, 9) = 10.63, p = 0.0043) in transduced Df(h15q13)/+ primary cortical neurons; n = 4 transductions per genotype in 4 mouse cultures. i WT and Df(h15q13)/+ mouse cortical neurons were co-transfected with mCherry and EGFP or mCherry and Ankyrin-G-190-EGFP at DIV 7 and fixed at DIV 14 for morphological analysis. j Representative images from DIV 14 WT and Df(h15q13)/+ cortical neurons co-transfected with mCherry and EGFP or Ankyrin-G-190-EGFP; 20× objective, scale bar 100 μm. k Sholl analysis. n = 14 neurons WT + EGFP, n = 15 neurons [Df(h15q13)/+] + EGFP, n = 13 neurons [Df(h15q13)/+] + Ankyrin-G-190-EGFP, n = 13 neurons WT + Ankyrin-G-190-EGFP, from 3 mouse cultures. ***p < 0.001, ****p < 0.000, two-way ANOVA with Tukey’s post hoc test. Interaction: F (57, 1020) = 1.024, p = 0.4272; DIV: F (19, 1020) = 38.23, p < 0.0001; Genotype: F (3, 1020) = 16.88, p < 0.0001. l Representative images of dendritic segments from co-transfected DIV 14 WT and Df(h15q13)/+ cortical neurons; 63× objective, scale bar 2 μm. m Mushroom spine density. **p < 0.01, ****p < 0.0001; one-way ANOVA with Tukey’s post hoc test; F (3, 44) = 13.04, p < 0.0001. n Analysis of spine type proportions. n = 12 neurons per condition from 3 mouse cultures. Two-way ANOVA with Dunnett’s post hoc test. Interaction: F (9, 176) = 4.682, p < 0.0001; Condition: F (3, 176) = 0.001824, p = 0.9999; Spine type: F (3, 176) = 146.5, p < 0.0001.