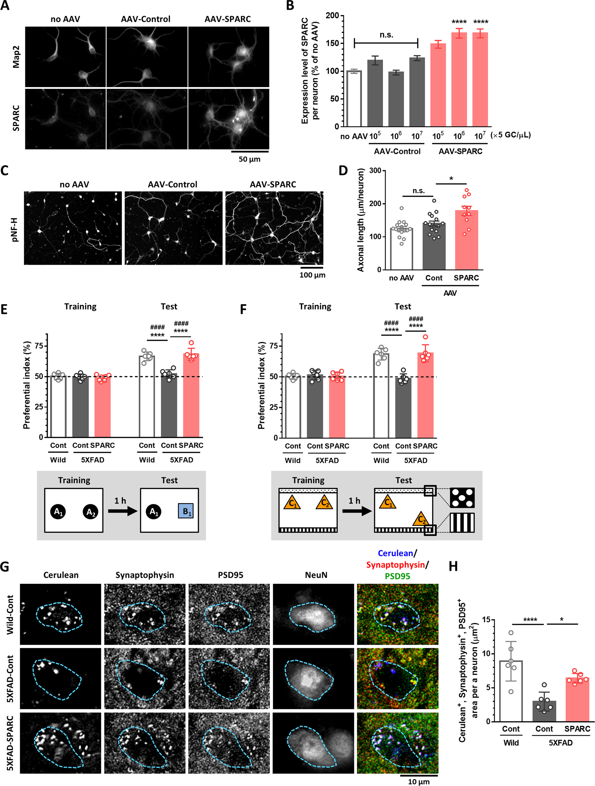
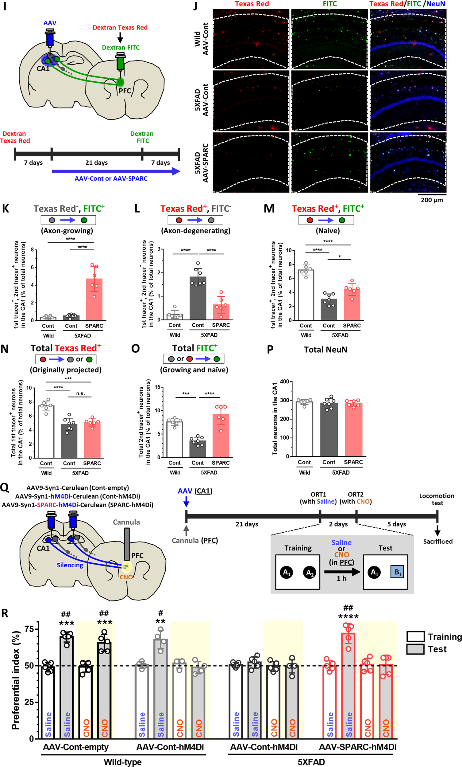
Fig. 3: Overexpression of SPARC in the hippocampal neurons recovers memory deficits and promotes axonal growth in 5XFAD mice.


Mouse primary hippocampal neurons were treated with 5 × 105, 106, or 107 GC/µl (A, B) or 5 × 106 GC/µl (C, D) of AAV-Control (AAV9-Syn1-Cerulean-WPRE) or AAV-SPARC (AAV9-Syn1-mSparc-IRES-Cerulean-WPRE) for 7 days. A, B SPARC expression levels in MAP2-positive neurons were quantified for each neuron. ****p < 0.0001 vs same concentration of AAV-Control, one-way ANOVA post-hoc Bonferroni test, mean ± standard error, n = 337–558 neurons. Effect size (r) = 0.193, power (1 − β) = 1. C, D pNF-H-positive axon length was quantified for each treatment. *p < 0.05, one-way ANOVA post-hoc Bonferroni test, mean ± standard error, n = 10–16 photos. r = 0.560, 1 − β = 0.879. E–H Wild-type and 5XFAD mice were injected with 1010 GC of AAV-Control or AAV-SPARC in the hippocampal CA1 region. Novel object recognition test was performed at 21 days (E) and object location test was performed at 23 days (F) after AAV injections. The preferential indexes of the training and test sessions are shown. ****p < 0.0001, one-way ANOVA post-hoc Bonferroni test. A significant drug × test interaction was found using repeated-measures two-way ANOVA [F(2, 15) = 24.30, p < 0.0001 (E), [F(2, 15) = 35.74, p < 0.0001 (F), ####p < 0.0001, post-hoc Bonferroni test, mean ± standard deviation, n = 6 mice/group. E r = 0.893, 1 − β = 0.874, F r = 0.891, 1 − β = 0.871. G, H 25 days after AAV injection, colocalization of Cerulean+ axons, synaptophysin+ pre-synapse, and PSD95+ post-synapse on NeuN+ neurons (blue dotted line) in the PFC were quantified in each group. *p < 0.05, ****p < 0.0001, one-way ANOVA post-hoc Bonferroni test, mean ± standard deviation, n = 6 mice/group. H r = 0.814, 1 - β = 0.803. I–P Seven days after Dextran Texas Red (1st tracing) was injected into the PFC of wild-type and 5XFAD mice, 1010 GC of AAV-Control or AAV-SPARC was injected into the hippocampal CA1 region. After 21 days, Dextran FITC (2nd tracing) was further injected into the PFC. Seven days after the 2nd tracer injection, the number of axon-growing (Texas Red-, FITC+, NeuN+) neurons (K), axon-degenerating (Texas Red+, FITC−, NeuN+) neurons (L), naive (Texas Red+, FITC+, NeuN+) neurons (M), originally projected (Texas Red+, NeuN+) neurons (N), axon-growing and naive (FITC+, NeuN+) neurons (O), NeuN+ neurons (P) in the hippocampal CA1 region were quantified. *p < 0.05, ***p < 0.001, ****p < 0.0001, one-way ANOVA post-hoc Bonferroni test, mean ± standard deviation, n = 6–7 mice/group. K r = 0.938, 1 − β = 0.921, L r = 0.921, 1 − β = 0.913, M r = 0.923, 1 − β = 0.915, N r = 0.866, 1 − β = 0.876, O r = 0.895, 1 − β = 0.897, P r = 0.186, 1 − β = 0.093. Q Wild-type and 5XFAD mice were injected with 1010 GC of AAV-Cont-empty, AAV-Cont-hM4Di, or AAV-SPARC-hM4Di in the hippocampal CA1. At the same time, a cannula was infused into the center position covering the right and left PFC. R Novel object recognition test was performed at 21 days (microinjected with 0.3 µl saline in the PFC) and 23 days (microinjected with 0.3 µl 1 mM CNO in the PFC) after AAV injections. The preferential indexes of the training and test sessions are shown. **p < 0.01, ***p < 0.001, ****p < 0.0001, one-way ANOVA post-hoc Bonferroni test. A significant drug × test interaction was found using repeated-measures two-way ANOVA [F(3, 15) = 19.02, p < 0.0001 (Saline), [F(3, 15) = 10.30, p = 0.0006 (CNO). #p < 0.05, ##p < 0.01, post-hoc Bonferroni test, mean ± standard deviation, n = 4–5 mice/group. Saline: r = 0.931, 1 − β = 0.980, CNO: r = 0.793, 1–β = 0.913.