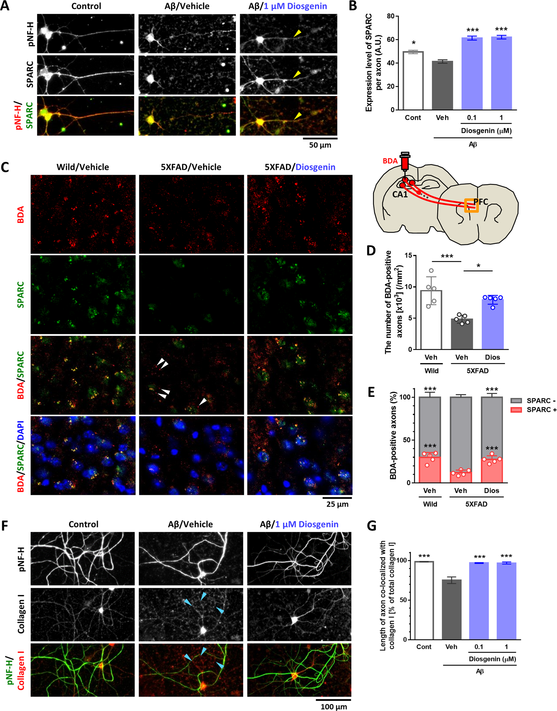
Fig. 4: Interaction of SPARC on axonal membranes with extracellular collagen I is required for axonal remodeling.


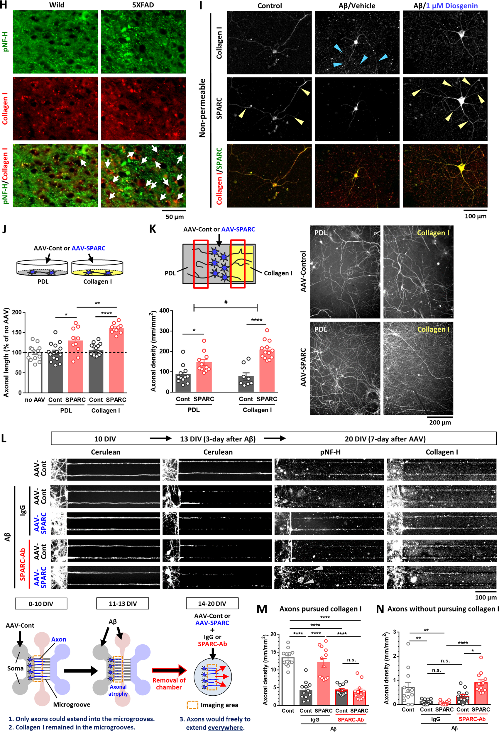
A, B Mouse primary hippocampal neurons were cultured for 3 days and then treated with or without Aβ25-35 (2.5 µM) for 3 days. Next, neurons were treated with diosgenin (0.1 or 1 µM) or vehicle solution for 4 days. The SPARC level was increased particularly on axonal shafts (yellow arrowheads) in diosgenin-treated neurons (A). SPARC expression level on axons was measured for each treatment (B). *p < 0.05, ***p < 0.001 vs Aβ25-35 (Aβ)/Vehicle (Veh), one-way ANOVA post-hoc Bonferroni test, mean ± standard error, n = 92–427 axons. Effect size (r) = 0.248, power (1 − β) = 1. C–E Wild-type and 5XFAD mice were administered diosgenin (Dios; 0.1 µmol/kg/day) or vehicle solution (Veh) for a total of 21 days. On administration day 14, anterograde tracer BDA was injected into the hippocampal CA1 region. After 7 days, BDA-positive axons (red), SPARC expression (green), and DAPI (blue) were detected in the PFC (C). The number of BDA-positive axons (D) and percentage of SPARC-positive and BDA-positive or SPARC-negative and BDA-positive axons (E) was measured for each mouse. *p < 0.05, ***p < 0.001 vs 5XFAD/Veh, one-way ANOVA post-hoc Bonferroni test, mean ± standard deviation, n = 5 mice/group. D r = 0.835, 1 − β = 0.722, E r = 0.887, 1 − β = 0.776. F, G Mouse primary hippocampal neurons were cultured for 14 days and treated with Aβ25-35 (2.5 µM) for 3 days, then with diosgenin (0.1 or 1 µM) or vehicle solution for 4 days. F Dot-like traces of collagen I were observed along degenerated axons in Aβ-treated neurons (blue arrowheads). G Length of axons colocalized with collagen I (pNF-H+, collagen I+) was measured in each group. ***p < 0.001 vs Aβ/Veh, one-way ANOVA post-hoc Bonferroni test, mean ± standard error, n = 12 images/group. r = 0.951, 1 − β = 0.999. H Immunohistochemistry detected pNF-H-positive axons (green) and collagen I (red) in the PFC of wild-type and 5XFAD mice. Collagen I-positive but pNF-H-negative axons was often observed in 5XFAD mice (white arrows). I Mouse primary hippocampal neurons were cultured for 14 days and treated with Aβ25–35 (2.5 µM) for 3 days, then with diosgenin (0.1 or 1 µM) or vehicle solution for 4 days. SPARC on plasma membranes and extracellular collagen I were detected by antibodies in non-permeable immunocytochemistry. SPARC on axonal membranes and its colocalization with collagen I were observed in control and Aβ/Diosgenin groups (yellow arrowheads). Collagen I was observed along degenerated-axons in Aβ-treated neurons (blue arrowheads). J Mouse primary hippocampal neurons were cultured on PDL- or collagen I-coated dishes. AAV-Control or AAV-SPARC (5 × 106 GC/µl) was treated for 7 days, and pNF-H-positive axonal lengths were quantified. *p < 0.05, **p < 0.01, ****p < 0.0001, one-way ANOVA post-hoc Bonferroni test, mean ± standard error, n = 10–17 images/group, r = 0.740, 1 − β = 0.999. K PDL and collagen I were coated on the left and right side, respectively. AAV-Control- or AAV-SPARC (5 × 106 GC/µl)-treated mouse primary hippocampal neurons were seeded on PDL-coated center part. pNF-H-positive axonal lengths were quantified after 14 days. *p < 0.05, ****p < 0.0001, one-way ANOVA; #p < 0.05, two-way ANOVA, post-hoc Bonferroni test, mean ± standard error, 8–13 images/group, r = 0.765, 1 − β = 0.989. A significant SPARC × collagen I interaction was found using repeated-measures two-way ANOVA [F(1, 40) = 5.81, p = 0.0206]. L–N Mouse primary hippocampal neurons were seeded on the soma space (gray) of a triple chamber neuron device and treated with 5 × 107 GC/µl AAV-control for 10 days. Cerulean-labeled axons in the microgrooves were observed using live cell imaging on 10 DIV (days in vitro). After that, Aβ25–35 (2.5 µM) was treated to soma (gray) and axonal space (pink) for 3 days. Live cell imaging in 13 DIV confirmed Cerulean-labeled axons that originally extended into the microgrooves were atrophied by Aβ25–35. Then, triple chamber neuron devices were removed, and 5 × 106 GC/µl AAV-control or AAV-SPARC were treated together with 2 µg/ml SPARC neutralizing antibody (SPARC-Ab) or control IgG (IgG). Densities of M axons pursued extracellular collagen I and N axons without pursuing extracellular collagen I were quantified at 20 DIV in each group. *p < 0.05, **p < 0.01, ****p < 0.0001, one-way ANOVA, post-hoc Bonferroni test, mean ± standard error, 12 images/group, M r = 0.847, 1–β = 0.999, N r = 0.644, 1 − β = 0.982.