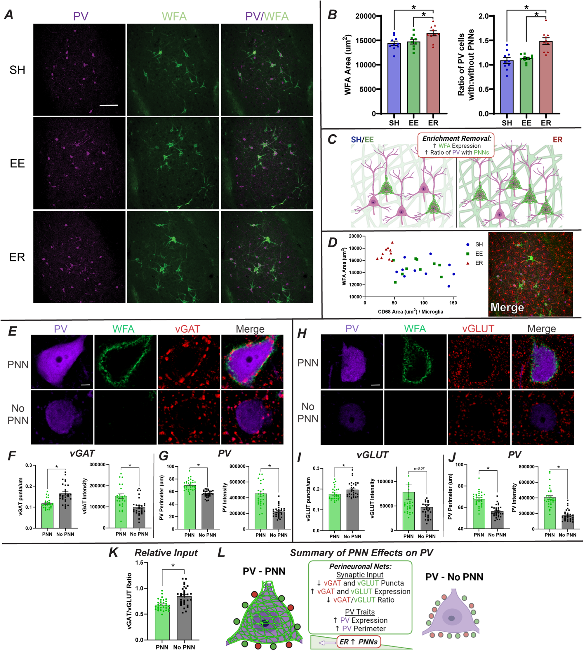
Fig. 4: ER increases BLA ECM and PNNs on PV interneurons, altering PV synaptic inputs and phenotypic characteristics.
From: Molecular neurobiology of loss: a role for basolateral amygdala extracellular matrix

A Representative images of PV and WFA staining in the BLA (SH n = 10, EE n = 9, ER n = 10; scale bar = 100 µm). B ER increases WFA area (µm2) and the ratio of PV cells decorated with PNNs (n = 10/group). C Summary of ER effects on matrix phenotypes. D A significant correlation between WFA and CD68 suggests that microglia may be digesting the matrix less in ER, contributing to the present increases. Image shows IBA1/WFA/PV merge in the BLA (n = 10/group). E Representative images of vGAT puncta surrounding PV cells with and without PNNs (n = 10/group). F PNNs decrease vGAT puncta/µm (PNN N = 30, No PNN N = 30 collapsed) and increase vGAT expression (PNN N = 29, No PNN N = 30) in those puncta. G PV cells with PNNs are larger (PNN N = 30, No PNN N = 30) and express more PV (PNN N = 29, No PNN N = 29). H Representative images of vGLUT puncta surrounding PV cells with and without PNNs (n = 10/group). (I) PNNs decrease vGLUT puncta/µm (PNN N = 30, No PNN N = 30 collapsed) and increase vGLUT expression (PNN N = 30, No PNN N = 29) in those puncta. J PV cells with PNNs are larger (PNN N = 30, No PNN N = 30) and express more PV (PNN N = 30, No PNN N = 30). K PNNs decrease the ratio of vGAT/vGLUT (PNN N = 30, No PNN N = 30). L Summary of PNN effects on PV inputs and phenotypes. Given that ER increases PNNs, one would expect a shift in PV phenotypes in ER similar to those seen in PNNs here. * = p < 0.05.