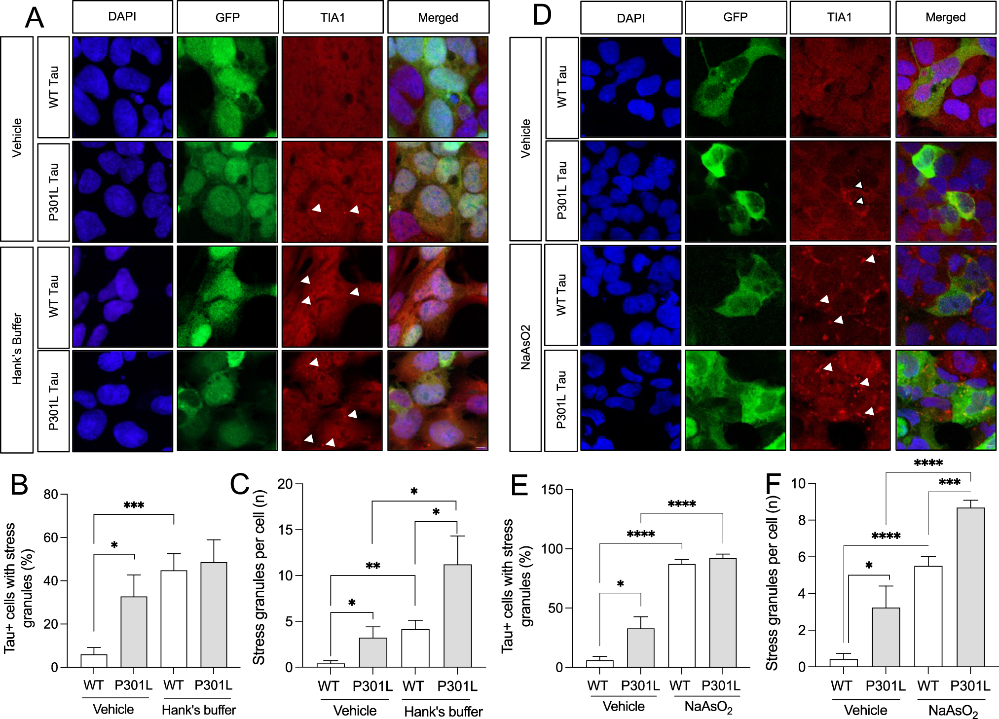
Fig. 4: Mutant tau and stress enhance stress granule formation.
From: Long non-coding RNA SNHG8 drives stress granule formation in tauopathies

A Immunocytochemistry of HEK293-T cells transiently transfected with WT-Tau-GFP or P301L-Tau-GFP and exposed to basal conditions (vehicle) and nutrient deprivation (Hank’s buffer). Tau (GFP, green), TIA1 (red). White arrow, stress granules. Scale bar, 5 um. B Bar graph representing the quantification of Tau-positive cells with TIA1-positive stress granules. C Bar graph of the number of stress granules in Tau-positive cells. White bars, WT-Tau-GFP expressing cells. Gray bars, P301L-Tau-GFP expressing cells. D Immunocytochemistry of HEK293-T cells transiently transfected with WT-Tau-GFP or P301L-Tau-GFP and exposed to basal conditions (vehicle) or oxidative stress (NaAsO2). tau (GFP, green), TIA1 (red). White arrow, stress granules. Scale bar, 5 um. E Bar graph representing the quantification of tau-positive cells with TIA1-positive stress granules. F Bar graph of the number of stress granules in tau-positive cells. The data represents at least 4 independent experiments. Bar graphs represent mean ± SEM. Statistical significance is determined with a Student’s t test. *p ≤ 0.05; **p ≤ 0.001, and ***p ≤ 0.0001.