Fig. 2: TCF7L2 promotes a gene expression program that is associated with astrocyte functional maturation.
From: Astrocytic β-catenin signaling via TCF7L2 regulates synapse development and social behavior

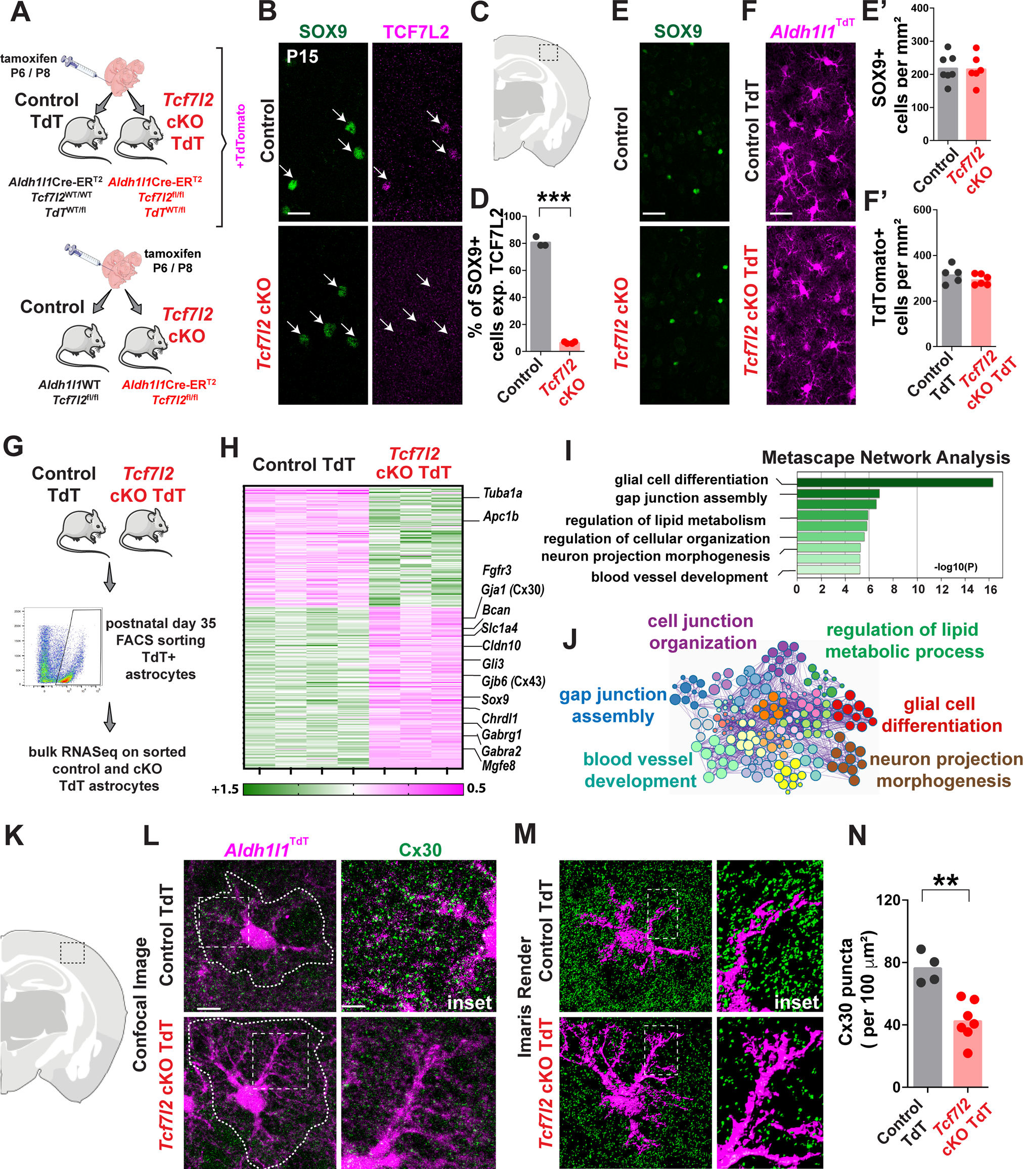
A Strategy for the tamoxifen-dependent conditional deletion of Tcf7l2 in postnatal astrocytes using Aldh1l1Cre/ERT2 mice and a tamoxifen injection on P6 and P8. B Representative images of SOX9 (green) and TCF7L2 (magenta) cells in the somatosensory cortex of control and Tcf7l2 cKO mice. The white arrow indicates astrocytes. Scale bar = 10 µm. C Schematic of the region of the somatosensory cortex where quantification was performed. D Quantification of the percentage of SOX9 cells with TCF7L2 protein on P15 in control and Tcf7l2 cKO mice. Dots represent individual mice. The data are expressed as the mean. The data were analyzed using two-tailed unpaired t test with welch’s correction. E, E’ Representative images of SOX9+ (green) cells in the somatosensory cortex of control and Tcf7l2 cKO. The quantification shows the number of SOX9+ cells per mm2 in control and Tcf7l2 cKO mice. Dots represent individual mice. The data are expressed as the mean. The data were analyzed using two-tailed Mann–Whitney test. Scale bar = 10 µm. F, F’ Representative images of TdT+ (magenta) astrocytes in the somatosensory cortex of Control TdT and Tcf7l2 cKO TdT mice. Quantification shows the number of TdT+ astrocytes per mm2 in Control TdT and Tcf7l2 cKO mice. Dots represent individual mice. The data are expressed as the mean. The data were analyzed using two-tailed Mann–Whitney test. Scale bar = 40 µm. G Experimental workflow of the isolation of TdT-expressing astrocytes from P35 Control TdT and Tcf7l2 cKO TdT followed by bulk RNA-seq. H Heatmap of the top 275 differentially expressed genes in Tcf7l2 cKO TdT vs. Control TdT astrocytes in the somatosensory cortex (0.75 >fold change control/cKO >1.25, adjusted p < 0.05). Columns indicate individual biological replicates. I Top Gene Ontology terms for down- and upregulated genes in Tcf7l2 cKO TdT mice. J Metascape visualization of the interactome network that was formed by all 275 differentially expressed genes. K Schematic of the region of the somatosensory cortex where Connexin-30 quantification was performed. L, M Representative images of TdTomato+ astrocytes in the somatosensory cortex of Control TdT and Tcf7l2 cKO TdT immunostained for Connexin-30 protein (Cx30) (green). Scale bar = 10 µm. The image was rendered three-dimensionally with Imaris software. Scale bar = 2 µm. Note astrocyte fine processes are not visible in this rendering. The dotted line indicates astrocyte domains within which Cx30 puncta were located. N Quantification of Cx30 puncta per 100 μm2 in the somatosensory cortex of Control TdT and Tcf7l2 cKO TdT mice on P30. Dots represent individual mice. The data are expressed as the mean. The data were analyzed using two-tailed Mann–Whitney test. *p < 0.05, **p < 0.01, ***p < 0.001.