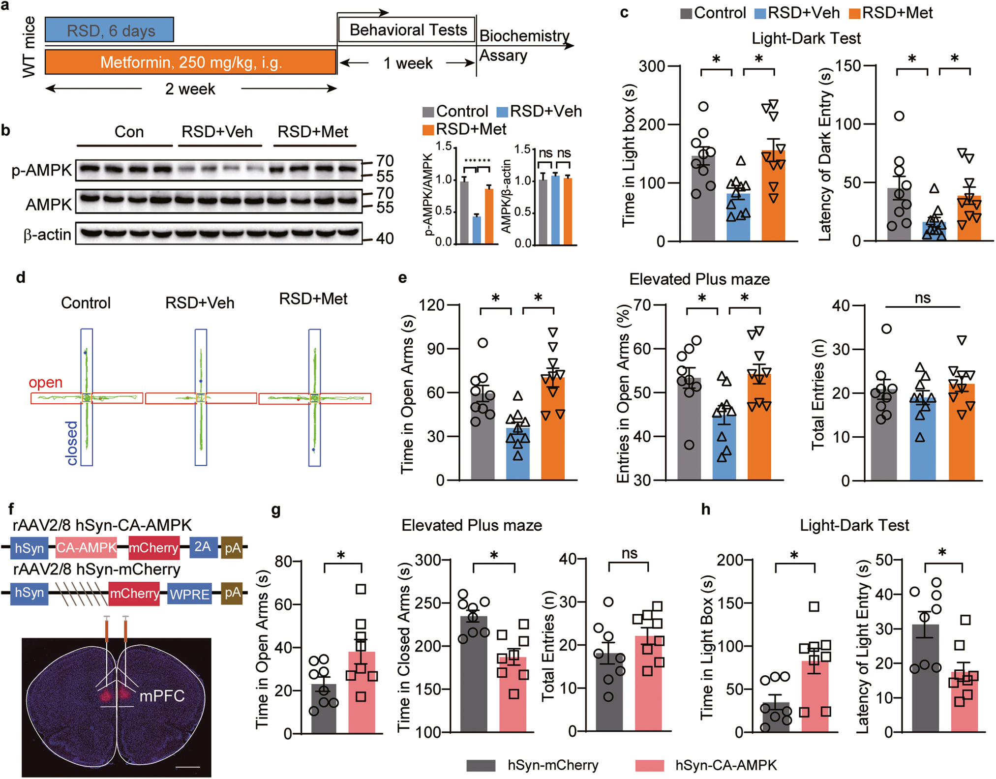
Fig. 2: AMPK activation by metformin and overexpression of AMPK in the mPFC ameliorated stress-induced anxiety in mice.

a–e RSD mice were treated with vehicle (RSD+Veh) or metformin (i.e., 250 mg/kg, RSD+Met) for 2 weeks and subsequently subjected to behavioral tests. a Schematic diagram of the experimental design. b Western blotting of mPFC tissues; n = 7 mice. In the LDT, (c) the time (left) spent in the light box and the latency (right) of mice to first enter the dark box. In the EPM, (d) representative traces, and (e) the time (left), the entries (middle) spent in the open arms, and total entries (right). In (b, c, e), one-way ANOVA; n = 9 mice. f Representative image of viral CA-AMPK-mCherry expression (red). Scale bar, 100 μm. In the EPM, (g) the time mice stayed in the open arms (left), closed arms (middle), and total entries (right) in EPM. In the LDT, (h) the duration mice spent in the light box (left) and the latency (right) of mice first venturing into the light box. In (g, h), unpaired Student’s t test, n = 8 mice. *P < 0.05, **P < 0.01.