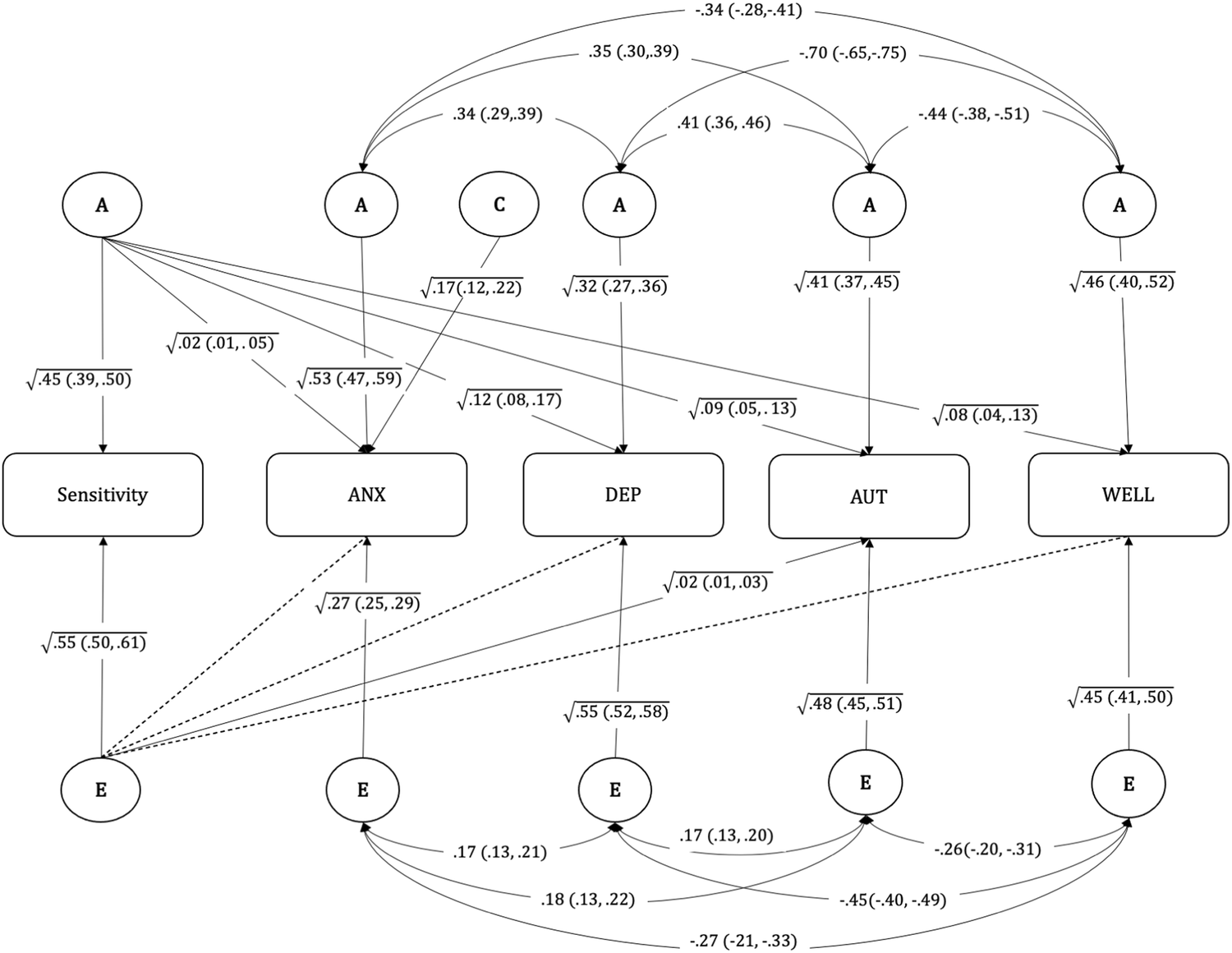
Fig. 2: Model 2 (Cholesky decomposition ordered -correlated factors solution model) showing the contribution of genetic and environmental influences from sensitivity to anxiety, and depressive symptoms, autistic traits, and subjective wellbeing.

Sensitivity environmental sensitivity, ANX anxiety symptoms, DEP depressive symptoms, AUT autistic traits, WELL subjective wellbeing score, A additive genetic influences, C common environmental influences, E unique environmental influences. Straight arrows represent contributions from ACE components to the variable, and curved arrows represent correlations between ACE components for each variable. The dotted lines indicate non-significant path estimates.