Fig. 4: Effect of serotonin and 5-HT2A antagonist M100907 on electrophysiological properties of iPS-Neurons.
From: Serotonin effects on human iPSC-derived neural cell functions: from mitochondria to depression

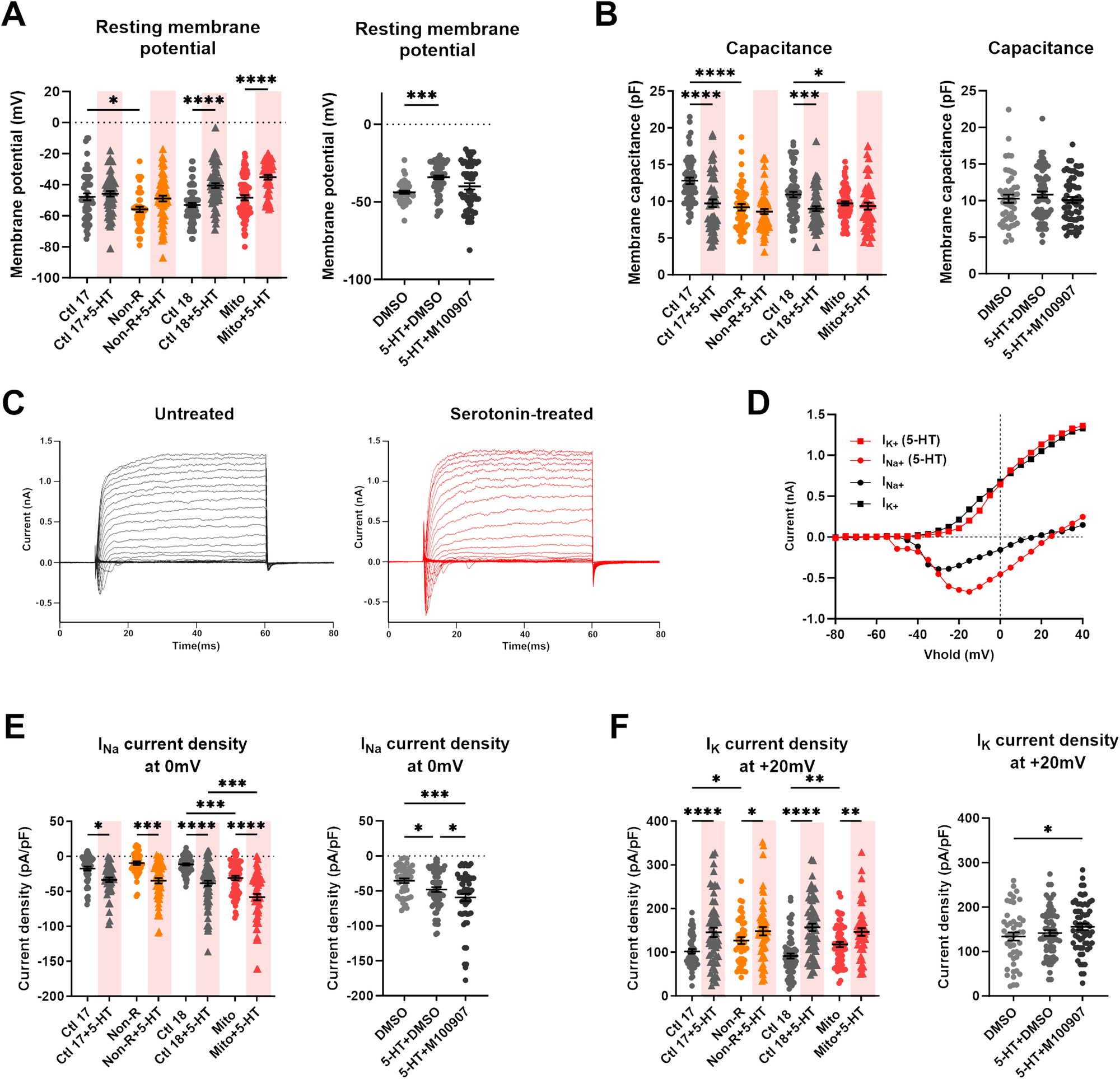
A Resting membrane potential (RMP) in untreated and serotonin-treated neurons (left) and in DMSO-, serotonin+DMSO- and serotonin+M100907-treated neurons (right). Dot plots show mean RMP in mV ± SEM. B Membrane capacitance in untreated and serotonin-treated neurons (left) and in DMSO-, serotonin+DMSO- and serotonin+M100907-treated neurons (right). Dot plots show mean capacitance in pF ± SEM. C, D Sodium (INa) and potassium (IK) currents were recorded in voltage-clamp mode while holding the membrane potential at −80 mV (Vhold) and depolarizing in steps of 10 mV to provoke the opening of voltage-gated Na+ and K+ channels. Example traces show (C) the evoked Na+ and K+ current in untreated (black) and serotonin-treated (red) neurons, and (D) the resulting IV curves. E, F Sodium and potassium current densities at 0 mV in untreated and serotonin-treated neurons (left) and in DMSO-, serotonin+DMSO- and serotonin+M100907-treated neurons (right). Current measurements were normalized to the membrane capacitance to account for cell size variability (current density, pA/pF). E Dot plots show mean INa current density at 0 mV in pA/pF ± SEM and F mean IK current density at +20 mV in pA/pF ± SEM. Ctl17 and Ctl18: healthy controls; Non-R: non-responder patient; Mito: mitochondriopathy patient; 5-HT: serotonin. All data were analyzed with a one-way ANOVA without matching or pairing. Significant differences were indicated with *p < 0.05, **p < 0.005, ***p < 0.0005 and ****p < 0.0001.