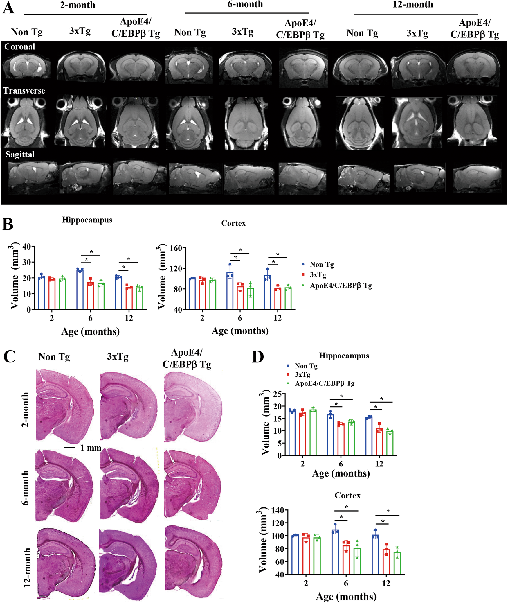
Fig. 2: The brain volume is reduced in an age-dependent manner in 3xTg and Thy1- ApoE4/C/EBPβ Tg mouse.
From: Thy1-ApoE4/C/EBPβ double transgenic mice act as a sporadic model with Alzheimer’s disease

A Representative MRI images at coronal, transverse and sagittal sections of Non Tg, 3xTg and Thy1-ApoE4/C/EBPβ Tg mice at 2-, 6- and 12-month of age. B Relative quantification of hippocampal and cortical volumes by MRI. (n = 3, *p < 0.05, compared with Non Tg). C Representative Nissl staining of brain sections of 3xTg and Thy1-ApoE4/C/EBPβ Tg mice at 2-, 6- and 12-month of age. Scale bar, 1 mm. D Relative quantification of hippocampal and cortical volumes by Nissl staining. (n = 3, *p < 0.05, compared with Non Tg).