Fig. 7: In vivo functions of Tau aggregates extracted from 3xTg and Thy1-ApoE4/C/EBPβ Tg mice.
From: Thy1-ApoE4/C/EBPβ double transgenic mice act as a sporadic model with Alzheimer’s disease

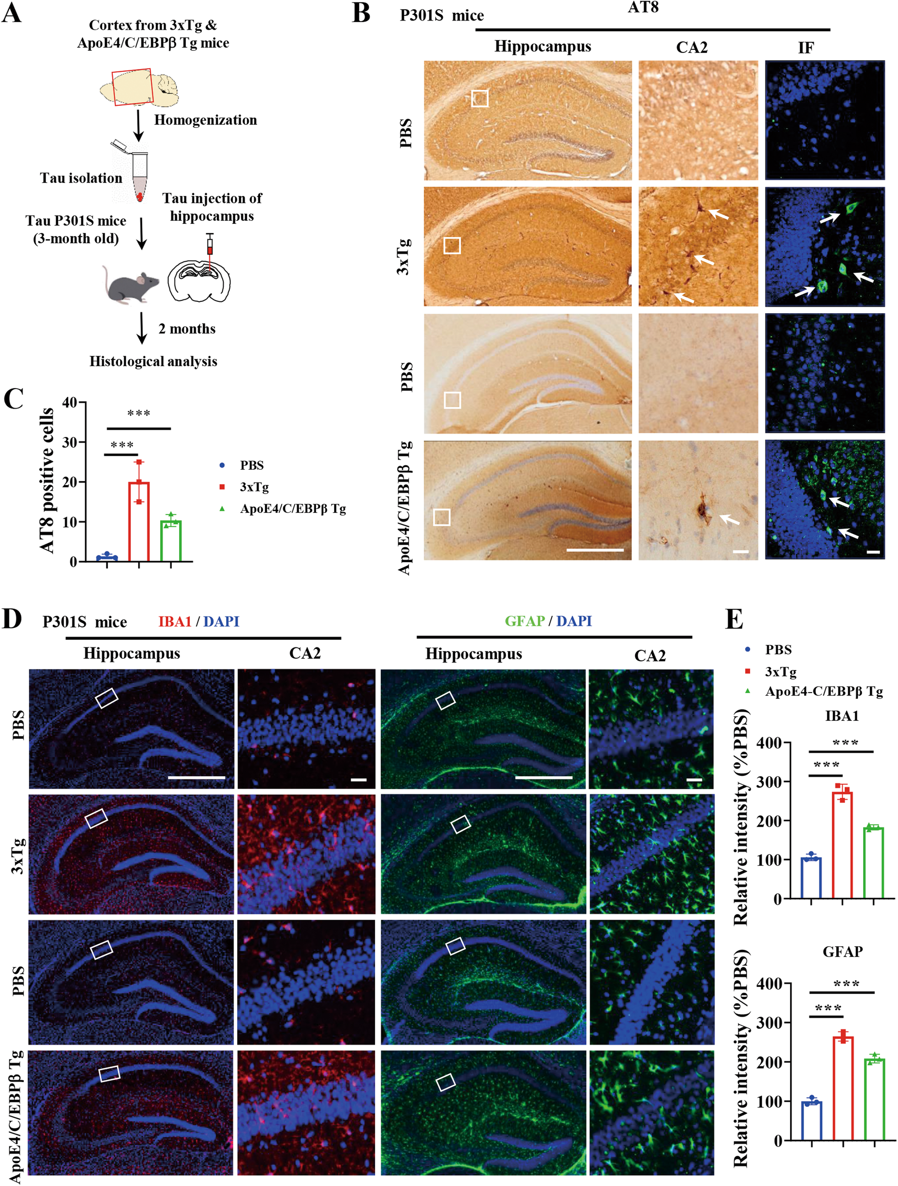
A Diagram showing in vivo function assay of Tau aggregates isolated from 3xTg and Thy1-ApoE4/C/EBPβ Tg mice. B Representative of AT8 immunostaining images in the hippocampus of Tau P301S mice inoculation with Tau aggregates isolated from 3xTg and Thy1-ApoE4/C/EBPβ Tg mice. Scale bar 500 μm for left panels, 20 μm for right panels. C Relative quantification of AT8 positive neurons in B. (n = 3 mice, *p < 0.05, **p < 0.01). D Representative of IBA1 (left two panels) and GFAP (right two panels) immunostaining images in the hippocampus of Tau P301S mice inoculation with Tau aggregates isolated from 3xTg and Thy1-ApoE4/C/EBPβ Tg mice. E Quantification of IBA1 and GFAP fluoresce intensity in D. (***p < 0.01 as compared with PBS).