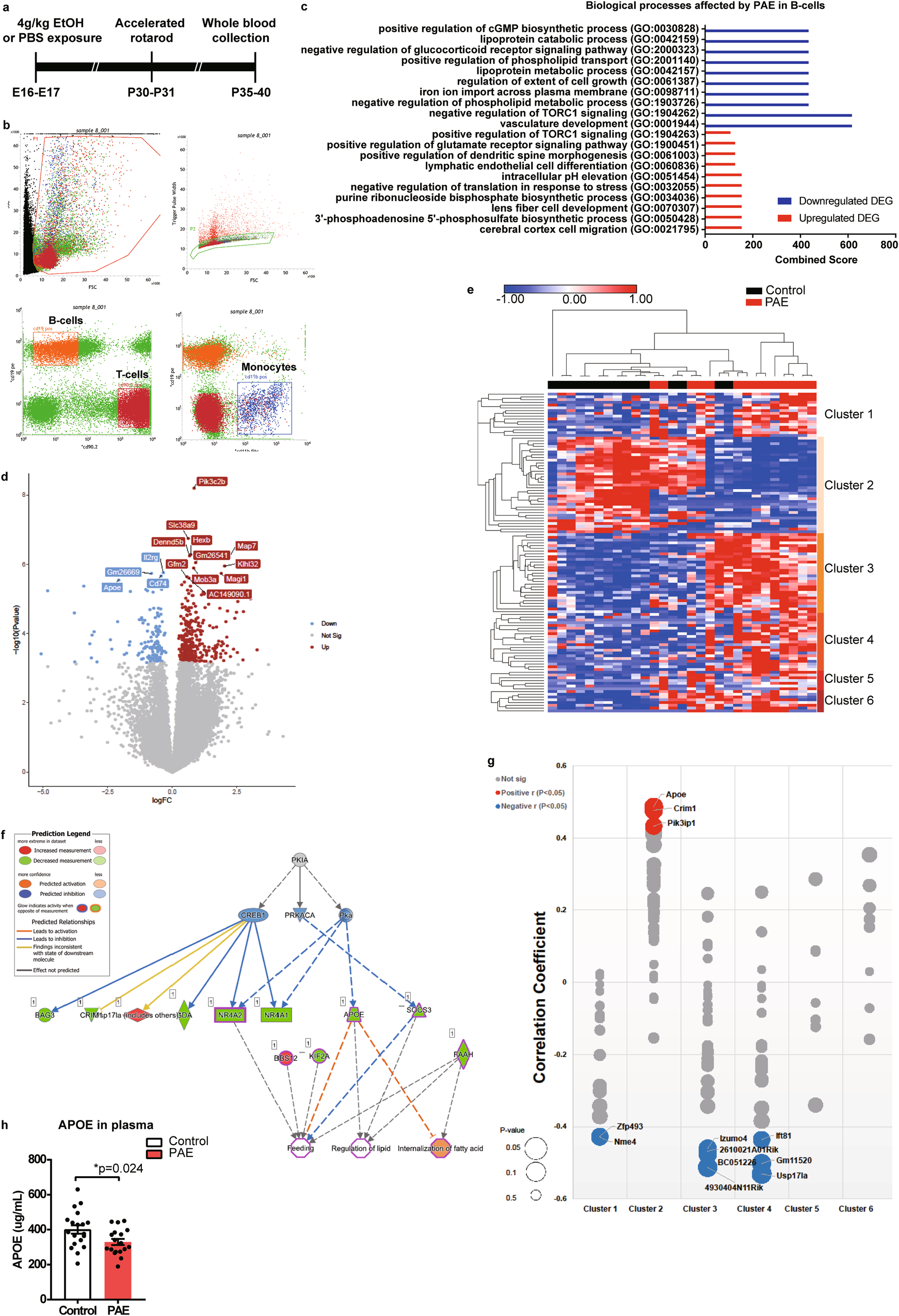
Fig. 1: PAE reduces APOE expression in PBMCs.
From: Reduction of APOE accounts for neurobehavioral deficits in fetal alcohol spectrum disorders

a Schematic of PBMC RNA profiling following accelerated rotarod test. b A representative result of FACSorting of PBMCs collected from control animals at P35. PBMCs were labeled with CD11b, CD19, and CD90.2, and sequentially sorted based on the cell size (forward scatter [FSC] versus side scatter [SSC]) and singlets (FSC vs. trigger pulse width). Then cells were further divided into B-cells (CD19+/CD90.2−), T-cells (CD90.2+/CD19−), and monocytes (CD11+/CD19−) indicated by orange, red, and blue boxes, respectively. c Top 10 enriched gene ontologies (GOs) with Combined Scores (see “Materials and methods”) in downregulated (blue) and upregulated (red) differentially expressed genes (DEGs) by PAE in B-cells. d Volcano plot shows the DEGs by PAE in B-cells. Top 15 DEGs are labeled with their gene symbols. Blue and red indicate downregulated and upregulated genes, respectively. e Heatmap of hierarchical K-means clustering shows 6 distinctive clusters of DEGs by PAE in B-cells. Gene names in each cluster are shown in Supplementary Table 2. DEGs in cluster 2 contains lipid metabolism-related GOs (Supplementary Fig. 1c). f Result of IPA on the genes in cluster 2. Regulator effects network overlaid with top diseases and functions shows that decreased Apoe expression is associated with other genes that have reduced expression by PAE and fall in the same pathways. g Bubble plot of Pearson’s correlation analysis between the gene expression level and learning index of animals (control: n = 15, PAE: n = 14). Red and blue bubbles indicate significant (P < 0.05) positive and negative correlations, respectively. Grey bubbles indicate non-significant (P ≧ 0.05) correlations. The size of the circle corresponds to the p-value. h PAE mice show significantly lower levels of plasma APOE than control mice (control: n = 19; PAE: n = 18). *P = 0.024 by two-tailed Student’s t-test. Data represent mean ± s.e.m.