Fig. 2: Fluvoxamine rapidly enhances endosomal network capacity, clathrin-mediated endocytosis, and exocytosis.
From: Antidepressant-induced membrane trafficking regulates blood-brain barrier permeability

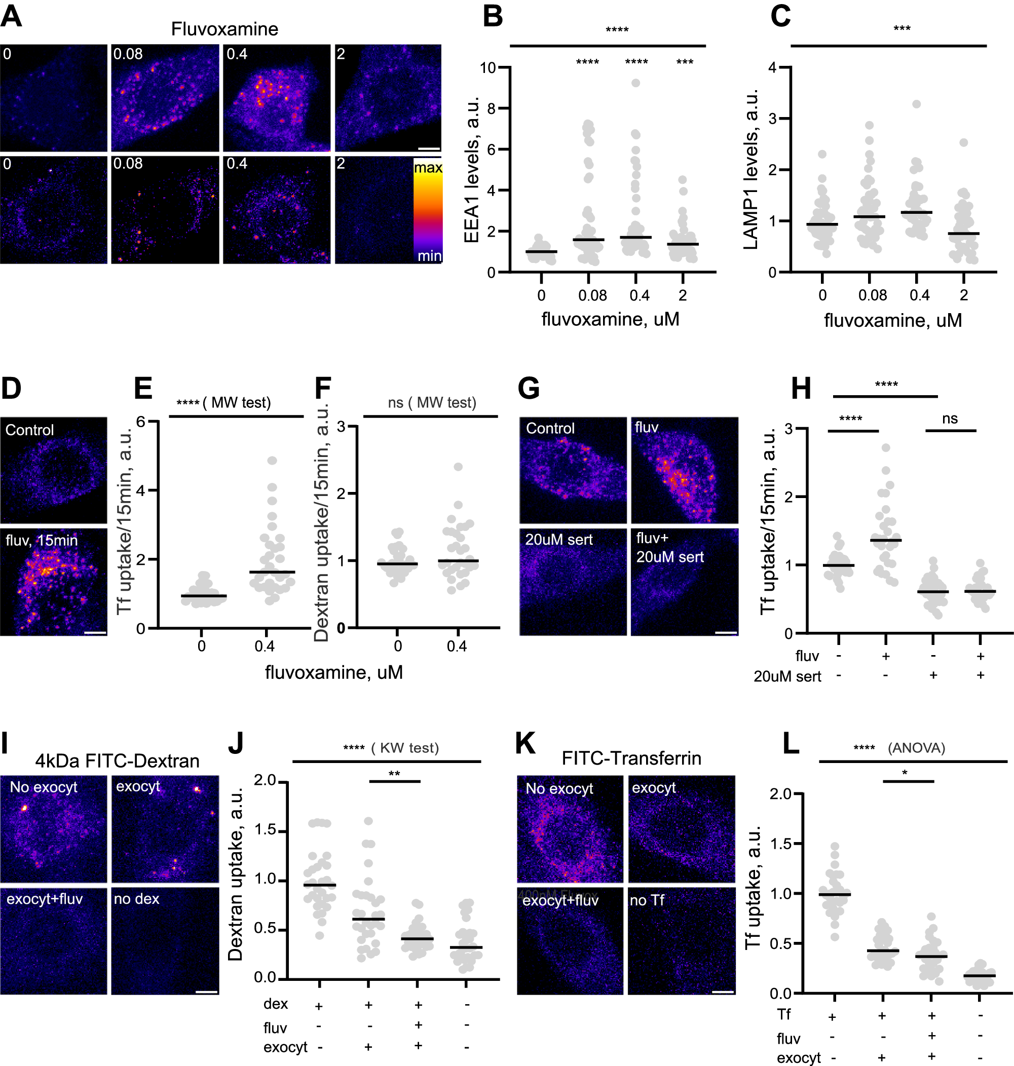
A Representative image of PC12 cells treated with fluvoxamine for 1 h and immunostained for EEA1 and LAMP1. B Quantification of EEA1 levels in fluvoxamine-treated cells. Values are normalized to control. ****P < 0.0001, ****P < 0.0001, ***P < 0.001, Kruskal–Wallis test with Dunn’s multiple comparisons test. C. Quantification of LAMP1 levels in fluvoxamine-treated cells. ***P < 0.001, ns-not significant, Kruskal–Wallis test with Dunn’s multiple comparisons test. D Representative images of Tf internalization in PC12 cells treated with fluvoxamine for 15 min. E Quantification of Tf internalization in cells treated with fluvoxamine for 15 min. ****P < 0.0001, Mann–Whitney test. F Quantification of 4 kDa FITC-dextran internalization in PC12 cells treated with fluvoxamine for 15 min. ns–not significant, Mann–Whitney test. G Representative images of Tf internalization in PC12 cells incubated with 400 nM fluvoxamine and 20 µM sertraline for 15 min. H Quantification of Tf internalization in cells treated with fluvoxamine and 20 µM sertraline. ****P < 0.0001, ns–not significant, Kruskal–Wallis test with Dunn’s multiple comparisons test. I Representative images of 4 kDa FITC-dextran exocytosis in PC12 cells treated with fluvoxamine. J Quantification of the effect of fluvoxamine on 4 kDa FITC-dextran exocytosis. ****P < 0.0001, **P < 0.01, Kruskal–Wallis test with Dunn’s multiple comparisons test. K Representative images of FITC-transferrin exocytosis in PC12 cells treated with fluvoxamine. L Quantification of the effect of fluvoxamine on FITC-transferrin exocytosis. ****P < 0.0001, *P < 0.05, 1-way ANOVA with Dunn’s multiple comparisons test. N ≥ 3 independent experiments, n = 30–45 cells. Scale bar, 5 μm.