Abstract
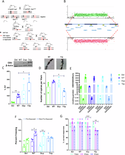
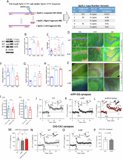
Glycine is an obligatory co-agonist at excitatory NMDA receptors in the brain, especially in the dentate gyrus, which has been postulated to be crucial for the development of psychotic associations and memories with psychotic content. Drugs modulating glycine levels are in clinical development for improving cognition in schizophrenia. However, the functional relevance of the regulation of glycine metabolism by endogenous enzymes is unclear. Using a chromosome-engineered allelic series in mice, we report that a triplication of the gene encoding the glycine-catabolizing enzyme glycine decarboxylase (GLDC) - as found on a small supernumerary marker chromosome in patients with psychosis - reduces extracellular glycine levels as determined by optical fluorescence resonance energy transfer (FRET) in dentate gyrus (DG) and suppresses long-term potentiation (LTP) in mPP-DG synapses but not in CA3-CA1 synapses, reduces the activity of biochemical pathways implicated in schizophrenia and mitochondrial bioenergetics, and displays deficits in schizophrenia-like behaviors which are in part known to be dependent on the activity of the dentate gyrus, e.g., prepulse inhibition, startle habituation, latent inhibition, working memory, sociability and social preference. Our results demonstrate that Gldc negatively regulates long-term synaptic plasticity in the dentate gyrus in mice, suggesting that an increase in GLDC copy number possibly contributes to the development of psychosis in humans.
This is a preview of subscription content, access via your institution
Access options
Subscribe to this journal
Receive 12 print issues and online access
$259.00 per year
only $21.58 per issue
Buy this article
- Purchase on SpringerLink
- Instant access to the full article PDF.
USD 39.95
Prices may be subject to local taxes which are calculated during checkout






Similar content being viewed by others

Data availability
RNA sequencing dataare available in the supplementary material and have been deposited in the NCBI GEO database with the following accession number: GSE230871. Other primary data will be archived in the Harvard Dataverse Repository.
References
Iyegbe CO, O’Reilly PF. Genetic origins of schizophrenia find common ground. Nature. 2022;604:433–5.
Singh T, Poterba T, Curtis D, Akil H, Al Eissa M, Barchas JD, et al. Rare coding variants in ten genes confer substantial risk for schizophrenia. Nature. 2022;604:509–16.
Trubetskoy V, Pardiñas AF, Qi T, Panagiotaropoulou G, Awasthi S, Bigdeli TB, et al. Mapping genomic loci implicates genes and synaptic biology in schizophrenia. Nature. 2022;604:502–8.
Coyle JT, Ruzicka WB, Balu DT. Fifty years of research on schizophrenia: the ascendance of the glutamatergic synapse. Am J Psychiatry. 2020;177:1119–28.
Kirov G, Pocklington AJ, Holmans P, Ivanov D, Ikeda M, Ruderfer D, et al. De novo CNV analysis implicates specific abnormalities of postsynaptic signalling complexes in the pathogenesis of schizophrenia. Mol Psychiatry. 2012;17:142–53.
Heresco-Levy U, Javitt DC, Ermilov M, Mordel C, Silipo G, Lichtenstein M. Efficacy of high-dose glycine in the treatment of enduring negative symptoms of schizophrenia. Arch Gen Psychiatry. 1999;56:29.
Li S, Uno Y, Rudolph U, Cobb J, Liu J, Anderson T, et al. Astrocytes in primary cultures express serine racemase, synthesize D-serine and acquire A1 reactive astrocyte features. Biochem Pharmacol. 2018;151:245–51.
Sato K, Yoshida S, Fujiwara K, Tada K, Tohyama M. Glycine cleavage system in astrocytes. Brain Res. 1991;567:64–70.
Verleysdonk S, Martin H, Willker W, Leibfritz D, Hamprecht B. Rapid uptake and degradation of glycine by astroglial cells in culture: synthesis and release of serine and lactate. Glia. 1999;27:239–48.
Pai YJ, Leung KY, Savery D, Hutchin T, Prunty H, Heales S, et al. Glycine decarboxylase deficiency causes neural tube defects and features of non-ketotic hyperglycinemia in mice. Nat Commun. 2015;6:6388.
Takayanagi M, Kure S, Sakata Y, Kurihara Y, Ohya Y, Kajita M, et al. Human glycine decarboxylase gene (GLDC) and its highly conserved processed pseudogene (ψ GLDC): their structure and expression, and the identification of a large deletion in a family with nonketotic hyperglycinemia. Hum Genet. 2000;106:298–305.
Farris J, Calhoun B, Alam MdS, Lee S, Haldar K. Large scale analyses of genotype-phenotype relationships of glycine decarboxylase mutations and neurological disease severity. PLoS Comput Biol. 2020;16:e1007871.
Malhotra D, McCarthy S, Michaelson JJ, Vacic V, Burdick KE, Yoon S, et al. High frequencies of de novo CNVs in bipolar disorder and schizophrenia. Neuron 2011;72:951–63.
Bodkin JA, Coleman MJ, Godfrey LJ, Carvalho CMB, Morgan CJ, Suckow RF, et al. Targeted treatment of individuals with psychosis carrying a copy number variant containing a genomic triplication of the glycine decarboxylase gene. Biol Psychiatry. 2019;86:523–35.
TCW J, Carvalho CMB, Yuan B, Gu S, Altheimer AN, McCarthy S, et al. Divergent levels of marker chromosomes in an hiPSC-based model of psychosis. Stem Cell Rep. 2017;8:519–28.
Grochowski CM, Gu S, Yuan B, TCW J, Brennand KJ, Sebat J, et al. Marker chromosome genomic structure and temporal origin implicate a chromoanasynthesis event in a family with pleiotropic psychiatric phenotypes. Hum Mutat. 2018;39:939–46.
Sakata Y, Owada Y, Sato K, Kojima K, Hisanaga K, Shinka T, et al. Structure and expression of the glycine cleavage system in rat central nervous system. Mol Brain Res. 2001;94:119–30.
Basu AC, Tsai GE, Ma CL, Ehmsen JT, Mustafa AK, Han L, et al. Targeted disruption of serine racemase affects glutamatergic neurotransmission and behavior. Mol Psychiatry. 2009;14:719–27.
Engin E, Zarnowska ED, Benke D, Tsvetkov E, Sigal M, Keist R, et al. Tonic inhibitory control of dentate gyrus granule cells by α5-containing GABAA receptors reduces memory interference. J Neurosci. 2015;35:13698–712.
Benham RS, Choi C, Hodgson NW, Hewage NB, Kastli R, Donahue RJ, et al. α2-containing γ-aminobutyric acid type A receptors promote stress resiliency in male mice. Neuropsychopharmacol. 2021;46:2197–206.
Kleschevnikov AM, Belichenko PV, Faizi M, Jacobs LF, Htun K, Shamloo M, et al. Deficits in cognition and synaptic plasticity in a mouse model of down syndrome ameliorated by GABAB receptor antagonists. J Neurosci. 2012;32:9217–27.
Guariglia SR, Chadman KK. Water T-maze: a useful assay for determination of repetitive behaviors in mice. J Neurosci Methods. 2013;220:24–9.
Engin E, Smith KS, Gao Y, Nagy D, Foster RA, Tsvetkov E, et al. Modulation of anxiety and fear via distinct intrahippocampal circuits. eLife. 2016;5:e14120.
Vollenweider I, Smith KS, Keist R, Rudolph U. Antidepressant-like properties of α2-containing GABAA receptors. Behav Brain Res. 2011;217:77–80.
Leussis MP, Berry-Scott EM, Saito M, Jhuang H, de Haan G, Alkan O, et al. The ANK3 bipolar disorder gene regulates psychiatric-related behaviors that are modulated by lithium and stress. Biol Psychiatry. 2013;73:683–90.
Balu DT, Li Y, Puhl MD, Benneyworth MA, Basu AC, Takagi S, et al. Multiple risk pathways for schizophrenia converge in serine racemase knockout mice, a mouse model of NMDA receptor hypofunction. Proc Natl Acad Sci. 2013;110:E2400-9.
Zhang WH, Herde MK, Mitchell JA, Whitfield JH, Wulff AB, Vongsouthi V, et al. Monitoring hippocampal glycine with the computationally designed optical sensor GlyFS. Nat Chem Biol. 2018;14:861–9.
Underwood E, Redell JB, Zhao J, Moore AN, Dash PK. A method for assessing tissue respiration in anatomically defined brain regions. Sci Rep. 2020;10:13179.
Dobin A, Davis CA, Schlesinger F, Drenkow J, Zaleski C, Jha S, et al. STAR: ultrafast universal RNA-seq aligner. Bioinformatics. 2013;29:15–21.
Glausier JR, Lewis DA. Dendritic spine pathology in schizophrenia. Neuroscience. 2013;251:90–107.
Flatow J, Buckley P, Miller BJ. Meta-analysis of oxidative stress in schizophrenia. Biol Psychiatry. 2013;74:400–9.
Baruch I, Hemsley DR, Gray JA. Differential performance of acute and chronic schizophrenics in a latent inhibition task. J Nerv Ment Dis. 1988;176:598–606.
Guterman Y, Josiassen RC, Bashore TE, Johnson M, Lubow RE. Latent inhibition effects reflected in event-related brain potentials in healthy controls and schizophrenics. Schizophr Res. 1996;20:315–26.
Eryilmaz H, Tanner AS, Ho NF, Nitenson AZ, Silverstein NJ, Petruzzi LJ, et al. Disrupted working memory circuitry in schizophrenia: disentangling fMRI markers of core pathology vs. other aspects of impaired performance. Neuropsychopharmacology. 2016;41:2411–20.
Steullet P, Cabungcal JH, Coyle J, Didriksen M, Gill K, Grace AA, et al. Oxidative stress-driven parvalbumin interneuron impairment as a common mechanism in models of schizophrenia. Mol Psychiatry. 2017;22:936–43.
Park S, Gooding DC. Working memory impairment as an endophenotypic marker of a schizophrenia diathesis. Schizophr Res Cogn. 2014;1:127–36.
Makinodan M, Rosen KM, Ito S, Corfas G. A critical period for social experience–dependent oligodendrocyte maturation and myelination. Science. 2012;337:1357–60.
Fu JM, Satterstrom FK, Peng M, Brand H, Collins RL, Dong S, et al. Rare coding variation provides insight into the genetic architecture and phenotypic context of autism. Nat Genet. 2022;54:1320–31.
Wang T, Xie X, Liu H, Chen F, Du J, Wang X, et al. Pyridine nucleotide-disulphide oxidoreductase domain 2 (PYROXD2): role in mitochondrial function. Mitochondrion. 2019;47:114–24.
Van Bergen NJ, Hock DH, Spencer L, Massey S, Stait T, Stark Z, et al. Biallelic variants in PYROXD2 cause a severe infantile metabolic disorder affecting mitochondrial function. Int J Mol Sci. 2022;23:986.
Ripke S, Neale BM, Corvin A, Walters JT, Farh KH, Holmans PA, et al. Biological insights from 108 schizophrenia-associated genetic loci. Nature. 2014;511:421–7.
Heckers S, Rauch S, Goff D, Savage C, Schacter D, Fischman A, et al. Impaired recruitment of the hippocampus during conscious recollection in schizophrenia. Nat Neurosci. 1998;1:318–23.
Zakharyan R, Boyajyan A. Brain-derived neurotrophic factor blood levels are decreased in schizophrenia patients and associate with rs6265 genotypes. Clin Biochem. 2014;47:1052–5.
Siegert S, Seo J, Kwon EJ, Rudenko A, Cho S, Wang W, et al. The schizophrenia risk gene product miR-137 alters presynaptic plasticity. Nat Neurosci. 2015;18:1008–16.
Le Bail M, Martineau M, Sacchi S, Yatsenko N, Radzishevsky I, Conrod S, et al. Identity of the NMDA receptor coagonist is synapse specific and developmentally regulated in the hippocampus. Proc Natl Acad Sci USA 2015;112:E204–213.
Mothet J, Le Bail M, Billard J. Time and space profiling of NMDA receptor co‐agonist functions. J Neurochem. 2015;135:210–25.
Chadha R, Meador-Woodruff JH. Downregulated AKT-mTOR signaling pathway proteins in dorsolateral prefrontal cortex in Schizophrenia. Neuropsychopharmacol. 2020;45:1059–67.
Glantz LA, Lewis DA. Decreased dendritic spine density on prefrontal cortical pyramidal neurons in schizophrenia. Arch Gen Psychiatry. 2000;57:65–73.
Moyer CE, Shelton MA, Sweet RA. Dendritic spine alterations in schizophrenia. Neurosci Lett. 2015;601:46–53.
Bourne J, Harris KM. Do thin spines learn to be mushroom spines that remember? Curr Opin Neurobiol. 2007;17:381–6.
Mahmmoud RR, Sase S, Aher YD, Sase A, Gröger M, Mokhtar M, et al. Spatial and working memory is linked to spine density and mushroom spines. PLoS ONE. 2015;10:e0139739.
Jasińska M, Miłek J, Cymerman IA, Łęski S, Kaczmarek L, Dziembowska M. miR-132 regulates dendritic spine structure by direct targeting of matrix metalloproteinase 9 mRNA. Mol Neurobiol. 2016;53:4701–12.
Yu HC, Wu J, Zhang HX, Zhang GL, Sui J, Tong WW, et al. Alterations of miR-132 are novel diagnostic biomarkers in peripheral blood of schizophrenia patients. Prog Neuropsychopharmacol Biol Psychiatry. 2015;63:23–9.
Tian S, Feng J, Cao Y, Shen S, Cai Y, Yang D, et al. Glycine cleavage system determines the fate of pluripotent stem cells via the regulation of senescence and epigenetic modifications. Life Sci Alliance. 2019;2:e201900413.
Huang HS, Matevossian A, Whittle C, Kim SY, Schumacher A, Baker SP, et al. Prefrontal dysfunction in schizophrenia involves mixed-lineage leukemia 1-regulated histone methylation at GABAergic gene promoters. J Neurosci. 2007;27:11254–62.
Kathuria A, Lopez-Lengowski K, Jagtap SS, McPhie D, Perlis RH, Cohen BM, et al. Transcriptomic landscape and functional characterization of induced pluripotent stem cell–derived cerebral organoids in schizophrenia. JAMA Psychiatry. 2020;77:745–54.
Geyer MA, Braff DL. Startle habituation and sensorimotor gating in schizophrenia and related animal models. Schizophr Bull. 1987;13:643–68.
Avery SN, McHugo M, Armstrong K, Blackford JU, Woodward ND, Heckers S. Stable habituation deficits in the early stage of psychosis: a 2-year follow-up study. Transl Psychiatry. 2021;11:20.
Long M, Stansfeld JL, Davies N, Crellin NE, Moncrieff J. A systematic review of social functioning outcome measures in schizophrenia with a focus on suitability for intervention research. Schizophr Res. 2022;241:275–91.
Velthorst E, Fett AKJ, Reichenberg A, Perlman G, van Os J, Bromet EJ, et al. The 20-year longitudinal trajectories of social functioning in individuals with psychotic disorders. Am J Psychiatry. 2017;174:1075–85.
Swerdlow NR, Light GA, Cadenhead KS, Sprock J, Hsieh MH, Braff DL. Startle gating deficits in a large cohort of patients with schizophrenia: relationship to medications, symptoms, neurocognition, and level of function. Arch Gen Psychiatry. 2006;63:1325–35.
Swerdlow NR, Light GA, Sprock J, Calkins ME, Green MF, Greenwood TA, et al. Deficient prepulse inhibition in schizophrenia detected by the multi-site COGS. Schizophr Res. 2014;152:503–12.
Miller DB, Rassaby MM, Collins KA, Milad MR. Behavioral and neural mechanisms of latent inhibition. Learn Mem. 2022;29:38–47.
Reichenberg A, Caspi A, Harrington H, Houts R, Keefe RSE, Murray RM, et al. Static and dynamic cognitive deficits in childhood preceding adult schizophrenia: a 30-year study. Am J Psychiatry. 2010;167:160–9.
Xie W, Cappiello M, Yassa MA, Ester E, Zaghloul KA, Zhang W. The entorhinal-DG/CA3 pathway in the medial temporal lobe retains visual working memory of a simple surface feature. eLife. 2023;12:e83365.
Collins AL, Kim Y, Bloom RJ, Kelada SN, Sethupathy P, Sullivan PF Transcriptional targets of the schizophrenia risk gene MIR137. Transl Psychiatry. 2014;4:e404.
He E, Lozano MAG, Stringer S, Watanabe K, Sakamoto K, Den Oudsten F, et al. MIR137 schizophrenia-associated locus controls synaptic function by regulating synaptogenesis, synapse maturation and synaptic transmission. Hum Mol Genet. 2018;27:1879–91.
Powell L, Samarakoon YH, Ismail S, Sayer JA. ARL3, a small GTPase with a functionally conserved role in primary cilia and immune synapses. Small GTPases. 2021;12:167–76.
Dang X, Liu J, Zhang Z, Luo XJ. Mendelian randomization study using dopaminergic neuron-specific eQTL identifies novel risk genes for schizophrenia. Mol Neurobiol. 2023;60:1537–46.
Wang H, Xu J, Lazarovici P, Quirion R, Zheng W. cAMP Response Element-Binding Protein (CREB): a possible signaling molecule link in the pathophysiology of schizophrenia. Front Mol Neurosci. 2018;11:255.
Oda M, Kure S, Sugawara T, Yamaguchi S, Kojima K, Shinka T, et al. Direct correlation between ischemic injury and extracellular glycine concentration in mice with genetically altered activities of the glycine cleavage multienzyme system. Stroke. 2007;38:2157–64.
Kojima-Ishii K, Kure S, Ichinohe A, Shinka T, Narisawa A, Komatsuzaki S, et al. Model mice for mild-form glycine encephalopathy: behavioral and biochemical characterizations and efficacy of antagonists for the glycine binding site of N-Methyl D-aspartate receptor. Pediatr Res. 2008;64:228–33.
Nagai J, Bellafard A, Qu Z, Yu X, Ollivier M, Gangwani MR, et al. Specific and behaviorally consequential astrocyte Gq GPCR signaling attenuation in vivo with iβARK. Neuron. 2021;109:2256–74.e9.
Balu DT, Li Y, Takagi S, Presti KT, Ramikie TS, Rook JM, et al. An mGlu5-positive allosteric modulator rescues the neuroplasticity deficits in a genetic model of NMDA receptor hypofunction in schizophrenia. Neuropsychopharmacology. 2016;41:2052–61.
Segev A, Yanagi M, Scott D, Southcott SA, Lister JM, Tan C, et al. Reduced GluN1 in mouse dentate gyrus is associated with CA3 hyperactivity and psychosis-like behaviors. Mol Psychiatry. 2020;25:2832–43.
Tamminga CA, Stan AD, Wagner AD. The hippocampal formation in schizophrenia. Am J Psychiatry. 2010;167:1178–93.
Ichinohe A, Kure S, Mikawa S, Ueki T, Kojima K, Fujiwara K, et al. Glycine cleavage system in neurogenic regions. Eur J Neurosci. 2004;19:2365–70.
Saunders A, Macosko EZ, Wysoker A, Goldman M, Krienen FM, De, et al. Molecular diversity and specializations among the cells of the adult mouse brain. Cell. 2018;174:1015–30.e16.
Salling MC, Harrison NL. Strychnine-sensitive glycine receptors on pyramidal neurons in layers II/III of the mouse prefrontal cortex are tonically activated. J Neurophysiol. 2014;112:1169–78.
Bossi S, Dhanasobhon D, Ellis-Davies GCR, Frontera J, de Brito Van Velze M, Lourenço J, et al. GluN3A excitatory glycine receptors control adult cortical and amygdalar circuits. Neuron. 2022;110:2438–54.e8.
Acknowledgements
UR thanks Dr. Bruce M. Cohen, McLean Hospital and Harvard Medical School, and Dr. Edward M. Scolnick, Broad Institute of Harvard and MIT, for their encouragement and support, and for providing seed funding from the Shervert Frazier Research Institute at McLean Hospital and the Stanley Center for Psychiatric Research at the Broad Institute, respectively, Dr. Herman Wolosker (Technion-Israel Institute of Technology) for helpful discussions, and Kelly Brown (McLean Hospital) for performing water T maze experiments. We thank Drs. Xinzhu Yu, Wenyan Mei and Makoto Inoue (UIUC) for providing antibodies for immunofluorescence. Research in this paper was further supported by a Harvard Brain Science Initiative Bipolar Disorder Seed Grant, supported by Kent and Liz Dauten, to UR and VYB, and by the National Institute of Mental Health of the National Institutes of Health under award numbers R21MH104505 and R56MH112642 to UR, R01MH115957, R01HD096326, R01MH123155, and R01NS093200 to MET and RY, P50MH115874; R01MH123993; and R01MH108665 to VYB, R01MH051290 to JTC, P50MH094271 to TKH, and U01AA020889 to GEH. The content is solely the responsibility of the authors and does not necessarily represent the official views of the National Institutes of Health. This paper is dedicated to the memory of Dr. Deborah L. Levy (1950–2020), psychologist and researcher at McLean Hospital and Harvard Medical School, who conducted family studies that were essential for the identification and characterization of the marker chromosome in the two patients and who had a crucial role in initiating the studies reported here.
Author information
Authors and Affiliations
Contributions
This study was conceived, designed and supervised by UR. Generation of genetically modified mouse models by J. Liu, JGC, EE, and GEH. PM performed and analyzed the molecular and behavioral assessment of the full CNVs. MK performed and analyzed experiments for partial complementary CNVs. MK performed and analyzed molecular experiments, immunofluorescence, GLDC enzyme activity assay, neuronal morphological and spine density analysis. MK and MW performed and analyzed mitochondrial bioenergetics assay. MK performed various behavioral experiments and analysis. NWH and TKH performed and analyzed thiol measurements with HPLC. YL and VYB performed and analyzed electrophysiological experiments. PU, JAFP and CH performed and analyzed extracellular glycine measurements. RY, JS and MET performed and analyzed RNA sequencing experiments. VV and CJJ provided GlyFS. RN and J. Lyu analyzed experiments. MK prepared graphs for molecular and behavioral analysis of the full CNVs and graphs for RNAseq results. MK prepared figures. MK, VYB, CH and UR wrote the manuscript. All authors revised and approved the final version of the manuscript. Authors who performed and oversaw statistical analysis: MK, YL, PU, JAFP, RY, PM, JS, NWH, TKH, MET, VYB, CH, UR. Authors who had unrestricted access to all data: MK, UR. Authors who prepared the first draft of the manuscript reviewed, and edited it: MK, UR. All authors agreed to submit the manuscript, read and approved the final draft and take full responsibility of its content, including the accuracy of the data and the statistical analysis.
Corresponding author
Ethics declarations
Competing interests
UR serves on the Scientific Advisory Board of Damona Pharmaceuticals. The other authors report no competing interests.
Ethics approval
All methods were performed in accordance with the relevant guidelines and regulations. All animal experiments and procedures were approved by the Institutional Animal Care and Use Committees of McLean Hospital (10-2/2-2, 10-2/2-3, 13-3/2-8, 13-3/2-9, 2014N000182, 2016N000041, 2016N000044, 2017N000125, and 2018N00074), the University of Illinois Urbana-Champaign (18206, 18207, 21222, 22005), and the University of Pittsburgh (14104910).
Additional information
Publisher’s note Springer Nature remains neutral with regard to jurisdictional claims in published maps and institutional affiliations.
Rights and permissions
Springer Nature or its licensor (e.g. a society or other partner) holds exclusive rights to this article under a publishing agreement with the author(s) or other rightsholder(s); author self-archiving of the accepted manuscript version of this article is solely governed by the terms of such publishing agreement and applicable law.
About this article
Cite this article
Kambali, M., Li, Y., Unichenko, P. et al. An increased copy number of glycine decarboxylase (GLDC) associated with psychosis reduces extracellular glycine and impairs NMDA receptor function. Mol Psychiatry 30, 927–942 (2025). https://doi.org/10.1038/s41380-024-02711-5
Received:
Revised:
Accepted:
Published:
Version of record:
Issue date:
DOI: https://doi.org/10.1038/s41380-024-02711-5

