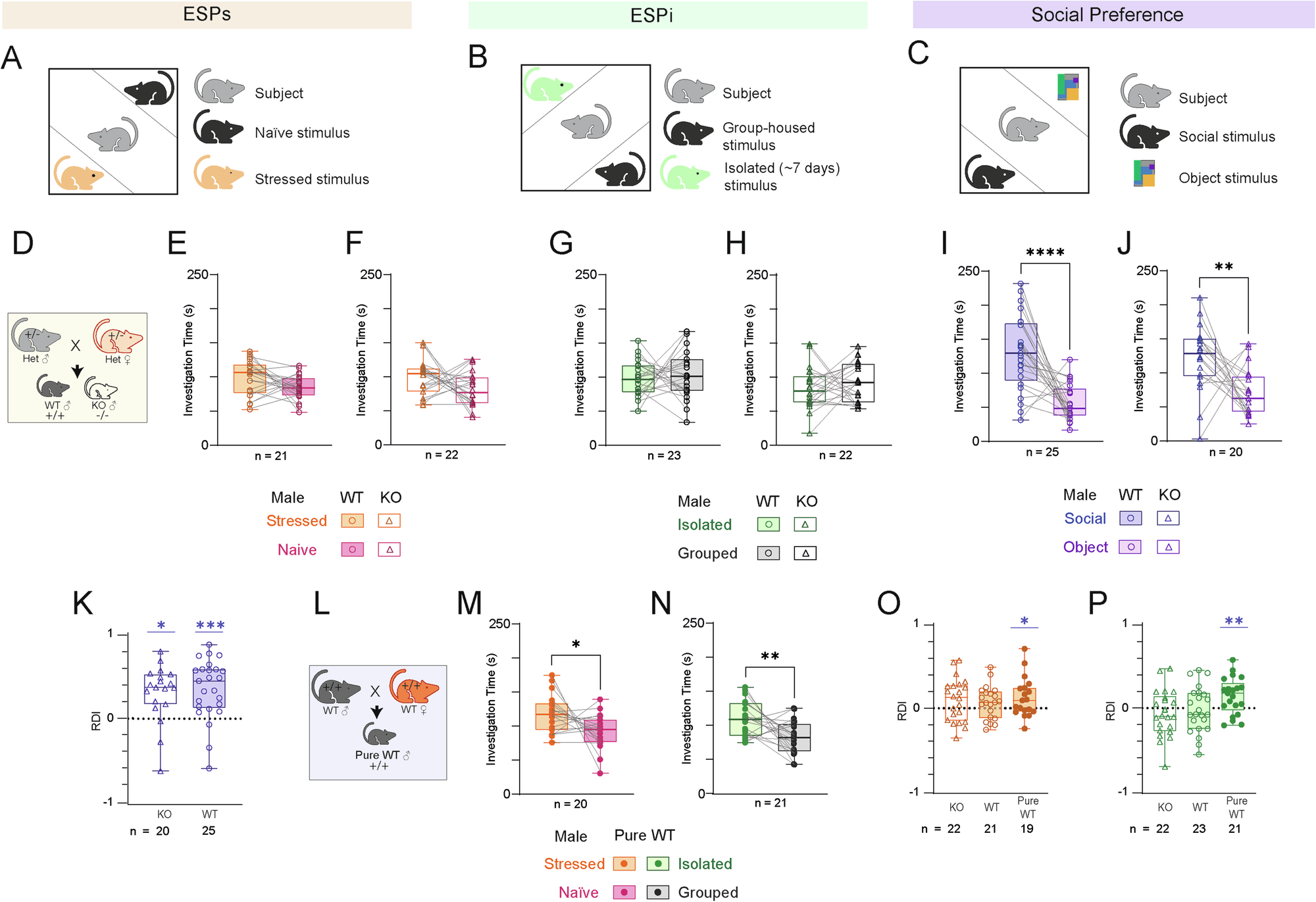
Fig. 1: Cntnap2-KO and WT littermates exhibit impaired emotional state preference (ESP) behavior.

A Schematic representation of the ESPs task. B As in (A), for the ESPi task. C As in (A), for the SP task. D The breeding scheme of WT and KO littermates. E Median (in box plot^) time dedicated by WT littermates to investigating the stressed (orange) stimulus or the naïve (pink) stimulus during the 5 min encounter period of the ESPs task (paired t-test, n = 20 sessions, t20 = 1.869, p = 0.0763). F As in (E), for KO littermates (Paired t-test, t21 = 1.870, p = 0.0755). G As in (E), for ESPi (t22 = 0.5879, p = 0.5879). H As in (F), for ESPi (t21 = 0.8667, p = 0.3959). I As in (E), for SP (t24 = 4.934, p < 0.0001). J As in (F), for SP (t19 = 4.934, p = 0.0066). K Relative discrimination index (RDI) for KO (One sample t-test, t13 = 2.616, p < 0.05) and WT (t24 = 4.978, p < 0.001) littermates. L The breeding scheme of pure WT produced by breeding two WT littermates. M As in (E), for pure WT animals in the ESPs task (t18 = 2.403, p = 0.0273). N As in (M), for the ESPi task (t20 = 2.987, p = 0.0073). O As in (K), for the ESPs task (KO, t21 = 1.868, p > 0.05; WT, (t20 = 1.603, p > 0.05; Pure WT, t18 = 2.397, p < 0.05)). P As in (K), for the ESPi task (KO, t21 = −1.003, p > 0.05); WT, t22 = −0.276, p > 0.05; pure WT, t20 = 3.073, p < 0.01). ^Box plot represents 25 to 75 percentiles of the distribution, while the bold line is the median of the distribution. Whiskers represent the smallest and largest values in the distribution. *p < 0.05, **p < 0.01, ****p < 0.0001, One Sample or Paired t-test.