Abstract
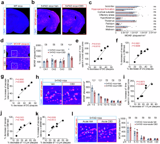
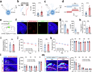
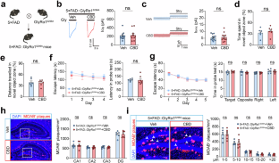
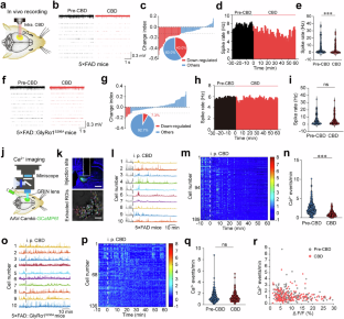
Emerging evidence supports the therapeutic potential of cannabinoids in Alzheimer’s disease (AD), but the underlying mechanism upon how cannabinoids impact brain cognition and AD pathology remains unclear. Here we show that chronic cannabidiol (CBD) administration significantly mitigates cognitive deficiency and hippocampal β-amyloid (Aβ) pathology in 5×FAD mouse model of AD. CBD achieves its curative effect mainly through potentiating the function of inhibitory extrasynaptic glycine receptor (GlyR) in hippocampal dentate gyrus (DG). Based on the in vitro and in vivo electrophysiological recording and calcium imaging, CBD mediated anti-AD effects via GlyR are mainly accomplished by decreasing neuronal hyperactivity of granule cells in the DG of AD mice. Furthermore, the AAV-mediated ablation of DG GlyRα1, or the GlyRα1S296A mutation that exclusively disrupts CBD binding, significantly intercepts the anti-AD effect of CBD. These findings suggest a GlyR dependent mechanism underlying the therapeutic potential of CBD in the treatment of AD.
This is a preview of subscription content, access via your institution
Access options
Subscribe to this journal
Receive 12 print issues and online access
$259.00 per year
only $21.58 per issue
Buy this article
- Purchase on SpringerLink
- Instant access to the full article PDF.
USD 39.95
Prices may be subject to local taxes which are calculated during checkout






Similar content being viewed by others
Data availability
Further information and requests for data and reagents should be directed to and will be fulfilled by the corresponding author upon request, Guichang Zou (guicz@sdfmu.edu.cn).
References
Masters CL, Bateman R, Blennow K, Rowe CC, Sperling RA, Cummings JL. Alzheimer’s disease. Nat Rev Dis Primers. 2015;1:15056.
Scheltens P. Responding to responsive behaviour in Alzheimer’s disease reply. Lancet. 2021;398:842–842.
Gaugler J, James B, Johnson T, Reimer J, Solis M, Weuve J, et al. 2022 Alzheimer’s disease facts and figures. Alzheimers Dement. 2022;18:700–89.
Sadick JS, O'Dea MR, Hasel P, Dykstra T, Faustin A, Liddelow SA. Astrocytes and oligodendrocytes undergo subtype-specific transcriptional changes in Alzheimer’s disease. Neuron. 2022;110:1788–+.
Crimins JL, Rocher AB, Luebke JI. Electrophysiological changes precede morphological changes to frontal cortical pyramidal neurons in the rTg4510 mouse model of progressive tauopathy. Acta Neuropathologica. 2012;124:777–95.
Anastacio HTD, Matosin N, Ooi L. Neuronal hyperexcitability in Alzheimer’s disease: what are the drivers behind this aberrant phenotype? Transl Psychiatry. 2022;12:257.
Busche MA, Eichhoff G, Adelsberger H, Abramowski D, Wiederhold KH, Haass C, et al. Clusters of hyperactive neurons near amyloid plaques in a mouse model of Alzheimer’s disease. Science. 2008;321:1686–9.
Busche MA, Grienberger C, Keskin AD, Song B, Neumann U, Staufenbiel M, et al. Decreased amyloid-beta and increased neuronal hyperactivity by immunotherapy in Alzheimer’s models. Nat Neurosci. 2015;18:1725–7.
Palop JJ, Chin J, Roberson ED, Wang J, Thwin MT, Bien-Ly N, et al. Aberrant excitatory neuronal activity and compensatory remodeling of inhibitory hippocampal circuits in mouse models of Alzheimer’s disease. Neuron. 2007;55:697–711.
Dickerson BC, Salat DH, Greve DN, Chua EF, Rand-Giovannetti E, Rentz DM, et al. Increased hippocampal activation in mild cognitive impairment compared to normal aging and AD. Neurology. 2005;65:404–11.
Gail Canter R, Huang WC, Choi H, Wang J, Ashley Watson L, Yao CG, et al. 3D mapping reveals network-specific amyloid progression and subcortical susceptibility in mice. Commun Biol. 2019;2:360.
Aso E, Ferrer I. Cannabinoids for treatment of Alzheimer’s disease: moving toward the clinic. Front Pharmacol. 2014;5:37.
Abate G, Uberti D, Tambaro S. Potential and Limits of Cannabinoids in Alzheimer’s Disease Therapy. Biol Basel. 2021;10:542.
Xiong YY, Lim CS. Understanding the Modulatory Effects of Cannabidiol on Alzheimer’s Disease. Brain Sci. 2021;11:1211.
Reardon S. Alzheimer’s drug donanemab: what promising trial means for treatments. Nature. 2023;617:232–3.
Aso E, Sánchez-Pla A, Vegas-Lozano E, Maldonado R, Ferrer I. Cannabis-based medicine reduces multiple pathological processes in AbetaPP/PS1 mice. J Alzheimers Dis. 2015;43:977–91.
Martín-Moreno AM, Reigada D, Ramírez BG, Mechoulam R, Innamorato N, Cuadrado A, et al. Cannabidiol and Other Cannabinoids Reduce Microglial Activation In Vitro and In Vivo: Relevance to Alzheimer’s Disease. Mol Pharmacol. 2011;79:964–73.
Cheng D, Spiro AS, Jenner AM, Garner B, Karl T. Long-Term Cannabidiol Treatment Prevents the Development of Social Recognition Memory Deficits in Alzheimer’s Disease Transgenic Mice. J Alzheimers Dis. 2014;42:1383–96.
Hao FJ, Feng YQ. Cannabidiol (CBD) enhanced the hippocampal immune response and autophagy of APP/PS1 Alzheimer’s mice uncovered by RNA-seq. Life Sci. 2021;264:118624.
Defrancesco M, Hofer A. Cannabinoid as Beneficial Replacement Therapy for Psychotropics to Treat Neuropsychiatric Symptoms in Severe Alzheimer’s Dementia: A Clinical Case Report. Front Psychiatry, 2020;11:413.
Xiong W, Cheng K, Cui T, Godlewski G, Rice KC, Xu Y, et al. Cannabinoid potentiation of glycine receptors contributes to cannabis-induced analgesia. Nat Chem Biol. 2011;7:296–303.
Xiong W, Cui T, Cheng K, Yang F, Chen SR, Willenbring D, et al. Cannabinoids suppress inflammatory and neuropathic pain by targeting alpha3 glycine receptors. J Exp Med. 2012;209:1121–34.
Xiong W, Chen SR, He L, Cheng K, Zhao YL, Chen H, et al. Presynaptic glycine receptors as a potential therapeutic target for hyperekplexia disease. Nat Neurosci. 2014;17:232–9.
Zou G, Xia J, Han Q, Liu D, Xiong W. The synthetic cannabinoid dehydroxylcannabidiol restores the function of a major GABA(A) receptor isoform in a cell model of hyperekplexia. J Biol Chem. 2020;295:138–45.
Zou G, Zuo X, Chen K, Ge Y, Wang X, Xu G, et al. Cannabinoids Rescue Cocaine-Induced Seizures by Restoring Brain Glycine Receptor Dysfunction. Cell Rep. 2020;30:4209–+.
Zou G, Xia J, Luo H, Xiao D, Jin J, Miao C, et al. Combined alcohol and cannabinoid exposure leads to synergistic toxicity by affecting cerebellar Purkinje cells. Nat Metab. 2022;4:1138–+.
Pertwee R. Pharmacological actions of cannabinoids. Eur Neuropsychopharmacol. 2010;20:S205.
Hejazi N, Zhou C, Oz M, Sun H, Ye JH, Zhang L. Delta9-tetrahydrocannabinol and endogenous cannabinoid anandamide directly potentiate the function of glycine receptors. Mol Pharm. 2006;69:991–7.
Yevenes GE, Zeilhofer HU. Allosteric modulation of glycine receptors. Br J Pharmacol. 2011;164:224–36.
Aguayo LG, van Zundert B, Tapia JC, Carrasco MA, Alvarez FJ. Changes on the properties of glycine receptors during neuronal development. Brain Res Rev. 2004;47:33–45.
Zeilhofer HU, Wildner H, Yevenes GE. Fast Synaptic Inhibition in Spinal Sensory Processing and Pain Control. Physiological Rev. 2012;92:193–235.
Lynch JW. Molecular structure and function of the glycine receptor chloride channel. Physiol Rev. 2004;84:1051–95.
McCracken LM, Lowes DC, Salling MC, Carreau-Vollmer C, Odean NN, Blednov YA, et al. Glycine receptor alpha3 and alpha2 subunits mediate tonic and exogenous agonist-induced currents in forebrain. Proc Natl Acad Sci USA. 2017;114:E7179–86.
Aitta-Aho T, Maksimovic M, Dahl K, Sprengel R, Korpi ER. Attenuation of Novelty-Induced Hyperactivity of Gria1-/- Mice by Cannabidiol and Hippocampal Inhibitory Chemogenetics. Front Pharmacol. 2019;10:309.
Driscoll LN, Pettit NL, Minderer M, Chettih SN, Harvey CD. Dynamic Reorganization of Neuronal Activity Patterns in Parietal Cortex. Cell. 2017;170:986–+.
Wilkinson SM, Price J, Kassiou M. Improved accessibility to the desoxy analogues of Delta(9)-tetrahydrocannabinol and cannabidiol. Tetrahedron Lett. 2013;54:52–54.
Zhang R, Xue G, Wang S, Zhang L, Shi C, Xie X. Novel Object Recognition as a Facile Behavior Test for Evaluating Drug Effects in A beta PP/PS1 Alzheimer’s Disease Mouse Model. J Alzheimers Dis. 2012;31:801–12.
Rocha M, Wang D, Avila-Quintero V, Bloch MH, Kaffman A. Deficits in hippocampal-dependent memory across different rodent models of early life stress: systematic review and meta-analysis. Transl Psychiatry. 2021;11:231.
Hampel H, Hardy J, Blennow K, Chen C, Perry G, Kim SH, et al. The Amyloid-beta Pathway in Alzheimer’s Disease. Mol Psychiatry. 2021;26:5481–503.
Karran E, De Strooper B. The amyloid hypothesis in Alzheimer disease: new insights from new therapeutics. Nat Rev Drug Discov. 2022;21:306–18.
Yuan P, Grutzendler J. Attenuation of beta-Amyloid Deposition and Neurotoxicity by Chemogenetic Modulation of Neural Activity. J Neurosci. 2016;36:632–41.
Liu Z, Condello C, Schain A, Harb R, Grutzendler J. CX3CR1 in Microglia Regulates Brain Amyloid Deposition through Selective Protofibrillar Amyloid-beta Phagocytosis. J Neurosci. 2010;30:17091–101.
Condello C, Schain A, Grutzendler J. Multicolor time-stamp reveals the dynamics and toxicity of amyloid deposition. Sci Rep. 2011;1:19.
Yuan P, Zhang M, Tong L, Morse TM, McDougal RA, Ding H, et al. PLD3 affects axonal spheroids and network defects in Alzheimer’s disease. Nature. 2022;612:328–+.
Hu J, Chen Q, Zhu H, Hou L, Liu W, Yang Q, et al. Microglial Piezo1 senses AD fibril stiffness to restrict Alzheimer’s disease. Neuron. 2023;111:15–+.
Wu Z, Guo Z, Gearing M, Chen G. Tonic inhibition in dentate gyrus impairs long-term potentiation and memory in an Alzheimer’s [corrected] disease model. Nat Commun. 2014;5:4159.
Cho E, Jeon SJ, Jeon J, Yi JH, Kwon H, Kwon HJ, et al. Phyllodulcin improves hippocampal long-term potentiation in 5XFAD mice. Biomed Pharmacother. 2023;161:114511.
Cho E, Youn K, Kwon H, Jeon J, Cho WS, Park SJ, et al. Eugenitol ameliorates memory impairments in 5XFAD mice by reducing Aβ plaques and neuroinflammation. Biomed Pharmacother. 2022;148:112763.
Wang M, Jo J, Song J. Adiponectin improves long-term potentiation in the 5XFAD mouse brain. Sci Rep. 2019;9:8918.
Xu TL, Gong N. Glycine and glycine receptor signaling in hippocampal neurons: Diversity, function and regulation. Prog Neurobiol. 2010;91:349–61.
Wei Y, Li R, Meng Y, Hu T, Zhao J, Gao Y, et al. Article Transport mechanism and pharmacology of the human GlyT1. Cell. 2024;187:1719–1732.e14.
Khasabova IA, Xiong Y, Coicou LG, Piomelli D, Seybold V. A Common Molecular Basis for Exogenous and Endogenous Cannabinoid Potentiation of Glycine Receptors (April, pg 5200, 2012). J Neurosci. 2012;32:12979–12979.
Lu J, Fan S, Zou G, Hou Y, Pan T, Guo W, et al. Involvement of glycine receptor alpha1 subunits in cannabinoid-induced analgesia. Neuropharmacology. 2018;133:224–32.
Wells MM, Tillman TS, Mowrey DD, Sun T, Xu Y, Tang P. Ensemble-based virtual screening for cannabinoid-like potentiators of the human glycine receptor alpha1 for the treatment of pain. J Med Chem. 2015;58:2958–66.
Resendez SL, Jennings JH, Ung RL, Namboodiri VM, Zhou ZC, Otis JM, et al. Visualization of cortical, subcortical and deep brain neural circuit dynamics during naturalistic mammalian behavior with head-mounted microscopes and chronically implanted lenses. Nat Protoc. 2016;11:566–97.
Passeri E, Elkhoury K, Morsink M, Broersen K, Linder M, Tamayol A, et al. Alzheimer’s Disease: Treatment Strategies and Their Limitations. Int J Mol Sci. 2022;23:13954.
Jiang N, Cupolillo D, Grosjean N, Muller E, Deforges S, Mulle C, et al. Impaired plasticity of intrinsic excitability in the alters spike transfer in a mouse model of Alzheimer’s disease. Neurobiol Dis. 2021;154:105345.
Alcantara-Gonzalez D, Chartampila E, Criscuolo C, Scharfman HE. Early changes in synaptic and intrinsic properties of dentate gyrus granule cells in a mouse model of Alzheimer’s disease neuropathology and atypical effects of the cholinergic antagonist atropine. Neurobiol Dis. 2021;152:105274.
Shih NC, Kurniawan ND, Cabeen RP, Korobkova L, Wong E, Chui HC, et al. Microstructural mapping of dentate gyrus pathology in Alzheimer?s disease: A 16.4 Tesla MRI study. Neuroimage Clin. 2023;37:103318.
Mol MO, Miedema SSM, Melhem S, Li KW, Koopmans F, Seelaar H, et al. Proteomics of the dentate gyrus reveals semantic dementia specific molecular pathology. Acta Neuropathologica Commun. 2022;10:190.
Bezzina C, Verret L, Juan C, Remaud J, Halley H, Rampon C, et al. Early Onset of Hypersynchronous Network Activity and Expression of a Marker of Chronic Seizures in the Tg2576 Mouse Model of Alzheimer’s Disease. Plos One. 2015;10:e0119910.
Palop JJ, Jones B, Kekonius L, Chin J, Yu GQ, Raber J, et al. Neuronal depletion of calcium-dependent proteins in the dentate gyrus is tightly linked to Alzheimer’s disease-related cognitive deficits. Proc Natl Acad Sci USA. 2003;100:9572–7.
Nägerl UV, Mody I, Jeub M, Lie AA, Elger CE, Beck H. Surviving granule cells of the sclerotic human hippocampus have reduced Ca influx because of a loss of calbindin-D in temporal lobe epilepsy. J Neurosci. 2000;20:1831–6.
Amatniek JC, Hauser WA, DelCastillo-Castaneda C, Jacobs DM, Marder K, Bell K, et al. Incidence and predictors of seizures in patients with Alzheimer’s disease. Epilepsia. 2006;47:867–72.
Hanson JE, Ma K, Elstrott J, Weber M, Saillet S, Khan AS, et al. GluN2A NMDA Receptor Enhancement Improves Brain Oscillations, Synchrony, and Cognitive Functions in Dravet Syndrome and Alzheimer’s Disease Models. Cell Rep. 2020;30:381–+.
Rubin R. The Path to the First FDA-Approved Cannabis-Derived Treatment and What Comes Next. J Am Med Assoc. 2018;320:1227–9.
Killestein J. Cannabinoids in the Treatment of Epilepsy. N Engl J Med. 2016;374:94–5.
Britch SC, Babalonis S, Walsh SL. Cannabidiol: pharmacology and therapeutic targets. Psychopharmacology. 2021;238:9–28.
Avila A, Vidal PM, Tielens S, Morelli G, Laguesse S, Harvey RJ, et al. Glycine receptors control the generation of projection neurons in the developing cerebral cortex. Cell Death Differ. 2014;21:1696–708.
Lin MS, Xiong WC, Li SJ, Gong Z, Cao X, Kuang XJ, et al. α2-glycine receptors modulate adult hippocampal neurogenesis and spatial memory. Dev Neurobiol. 2017;77:1430–41.
Xiong W, Cui T, Cheng K, Yang F, Chen SR, Willenbring D, et al. Cannabinoids suppress inflammatory and neuropathic pain by targeting α3 glycine receptors. J Exp Med. 2012;209:1121–34.
Harvey RJ, Depner UB, Wässle H, Ahmadi S, Heindl C, Reinold H, et al. GlyR alpha3: an essential target for spinal PGE2-mediated inflammatory pain sensitization. Science. 2004;304:884–7.
McCracken LM, Lowes DC, Salling MC, Carreau-Vollmer C, Odean NN, Blednov YA, et al. Glycine receptor α3 and α2 subunits mediate tonic and exogenous agonist-induced currents in forebrain. Proc Natl Acad Sci USA. 2017;114:E7179–e7186.
Yang S, Du Y, Zhao X, Tang Q, Su W, Hu Y, et al. Cannabidiol Enhances Microglial Beta-Amyloid Peptide Phagocytosis and Clearance via Vanilloid Family Type 2 Channel Activation. Int J Mol Sci. 2022;23:5367.
Glennon RA, Titeler M, McKenney JD. Evidence for 5-HT2 involvement in the mechanism of action of hallucinogenic agents. Life Sci. 1984;35:2505–11.
González-Maeso J, Weisstaub NV, Zhou M, Chan P, Ivic L, Ang R, et al. Hallucinogens recruit specific cortical 5-HT(2A) receptor-mediated signaling pathways to affect behavior. Neuron. 2007;53:439–52.
Watt G, Shang K, Zieba J, Olaya J, Li H, Garner B, et al. Chronic Treatment with 50 mg/kg Cannabidiol Improves Cognition and Moderately Reduces Aβ40 Levels in 12-Month-Old Male AβPPswe/PS1ΔE9 Transgenic Mice. J Alzheimers Dis. 2020;74:937–50.
Coles M, Watt G, Kreilaus F, Karl T. Medium-Dose Chronic Cannabidiol Treatment Reverses Object Recognition Memory Deficits of APP (Swe) /PS1ΔE9 Transgenic Female Mice. Front Pharm. 2020;11:587604.
McPartland JM, Duncan M, Di Marzo V, Pertwee RG. Are cannabidiol and Δ(9) -tetrahydrocannabivarin negative modulators of the endocannabinoid system? A systematic review. Br J Pharm. 2015;172:737–53.
Lisboa SF, Vila-Verde C, Rosa J, Uliana DL, Stern C, Bertoglio LJ, et al. Tempering aversive/traumatic memories with cannabinoids: a review of evidence from animal and human studies. Psychopharmacology. 2019;236:201–26.
Calvo‐Flores Guzmán B, Vinnakota C, Govindpani K, Waldvogel HJ, Faull RLM, Kwakowsky A. The GABAergic system as a therapeutic target for Alzheimer’s disease. J Neurochem. 2018;146:649–69.
Carello-Collar G, Bellaver B, Ferreira PCL, Ferrari-Souza JP, Ramos VG, Therriault J, et al. The GABAergic system in Alzheimer’s disease: a systematic review with meta-analysis. Mol Psychiatry. 2023;28:5025–36.
Jacob TC, Moss SJ, Jurd R. GABA receptor trafficking and its role in the dynamic modulation of neuronal inhibition. Nat Rev Neurosci. 2008;9:331–43.
Muñoz B, Mariqueo T, Murath P, Peters C, Yevenes GE, Moraga-Cid G, et al. Modulatory Actions of the Glycine Receptor beta Subunit on the Positive Allosteric Modulation of Ethanol in alpha 2 Containing Receptors. Front Mol Neurosci. 2021;14:763868.
Acknowledgements
We thank Dr. Tao Pan for the synthesis of CBD. This work was supported by National Key R&D Program of China (2021YFA0804900, 2020YFA0112203), National Natural Science Foundation of China (Grants 32225020, 32430045, 91849206, 91942315, 92049304, 32121002 to WX; 82471444, 81901157 and 82241032 to GZ), the Academic Promotion Program of Shandong First Medical University (Grants 2023ZL001), the Strategic Priority Research Program of the Chinese Academy of Sciences (Grant XDB39050000), Key Research Program of Frontier Science (CAS, Grant No. ZDBS-LY-SM002), CAS Interdisciplinary Innovation Team (JCTD-2018-20), the Youth Innovation Promotion Association CAS, the Fundamental Research Funds for the Central Universities, USTC Research Funds of the Double First-Class Initiative (YD9100002001), CAS Project for Young Scientists in Basic Research (YSBR-013), CAS Collaborative Innovation Program of Hefei Science Center (2021HSC-CIP003), Taishan Scholars Program of Shandong Province (tsqn202312236), the Shandong University Youth Innovation Team Development Plan (2023KJ180), the Shandong Postdoctoral Science Foundation (SDBX202302023, SDCX-ZG-202400157), Postdoctoral Fellowship Program of CPSF under Grant Number BX20240355, Joint Innovation Team for Clinical & Basic Research (202404), Excellent Youth Fund Project supported by Shandong Provincial National Science Foundation (ZR2024YQ040), and Research Funds of Center for Advanced Interdisciplinary Science and Biomedicine of IHM (QYZD20230011).
Author information
Authors and Affiliations
Contributions
GZ and WX initiated, designed and supervised the project; GZ, JJ and HL conducted electrophysiological recordings; JX, JJ and SC conducted behavior tests; JJ and CF conducted immunohistochemistry; HL, HM, KY, XW and CF conducted the in vivo recording experiments. GZ, WX and LL wrote the manuscript.
Corresponding authors
Ethics declarations
Competing interests
The authors declare no competing interests.
Ethics approval and consent to participate
All methods in this study were performed in accordance with relevant guidelines and regulations. Ethical approval was obtained from the Institutional Review Board of Shandong First Medical University, with reference number W202406120618. Informed consent was obtained from all participants involved in the study.
Additional information
Publisher’s note Springer Nature remains neutral with regard to jurisdictional claims in published maps and institutional affiliations.
Supplementary information
Rights and permissions
Springer Nature or its licensor (e.g. a society or other partner) holds exclusive rights to this article under a publishing agreement with the author(s) or other rightsholder(s); author self-archiving of the accepted manuscript version of this article is solely governed by the terms of such publishing agreement and applicable law.
About this article
Cite this article
Jin, J., Fu, C., Xia, J. et al. Cannabidiol ameliorates cognitive decline in 5×FAD mouse model of Alzheimer’s disease through potentiating the function of extrasynaptic glycine receptors. Mol Psychiatry 30, 1817–1827 (2025). https://doi.org/10.1038/s41380-024-02789-x
Received:
Revised:
Accepted:
Published:
Version of record:
Issue date:
DOI: https://doi.org/10.1038/s41380-024-02789-x
This article is cited by
-
Psychoactive substances: novel molecular insights and therapeutic potential for Alzheimer's disease
Translational Neurodegeneration (2025)
-
From Genes to Metabolites: HSP90B1’s Role in Alzheimer’s Disease and Potential for Therapeutic Intervention
NeuroMolecular Medicine (2025)
-
Role of Ion Channels in Alzheimer’s Disease Pathophysiology
The Journal of Membrane Biology (2025)


