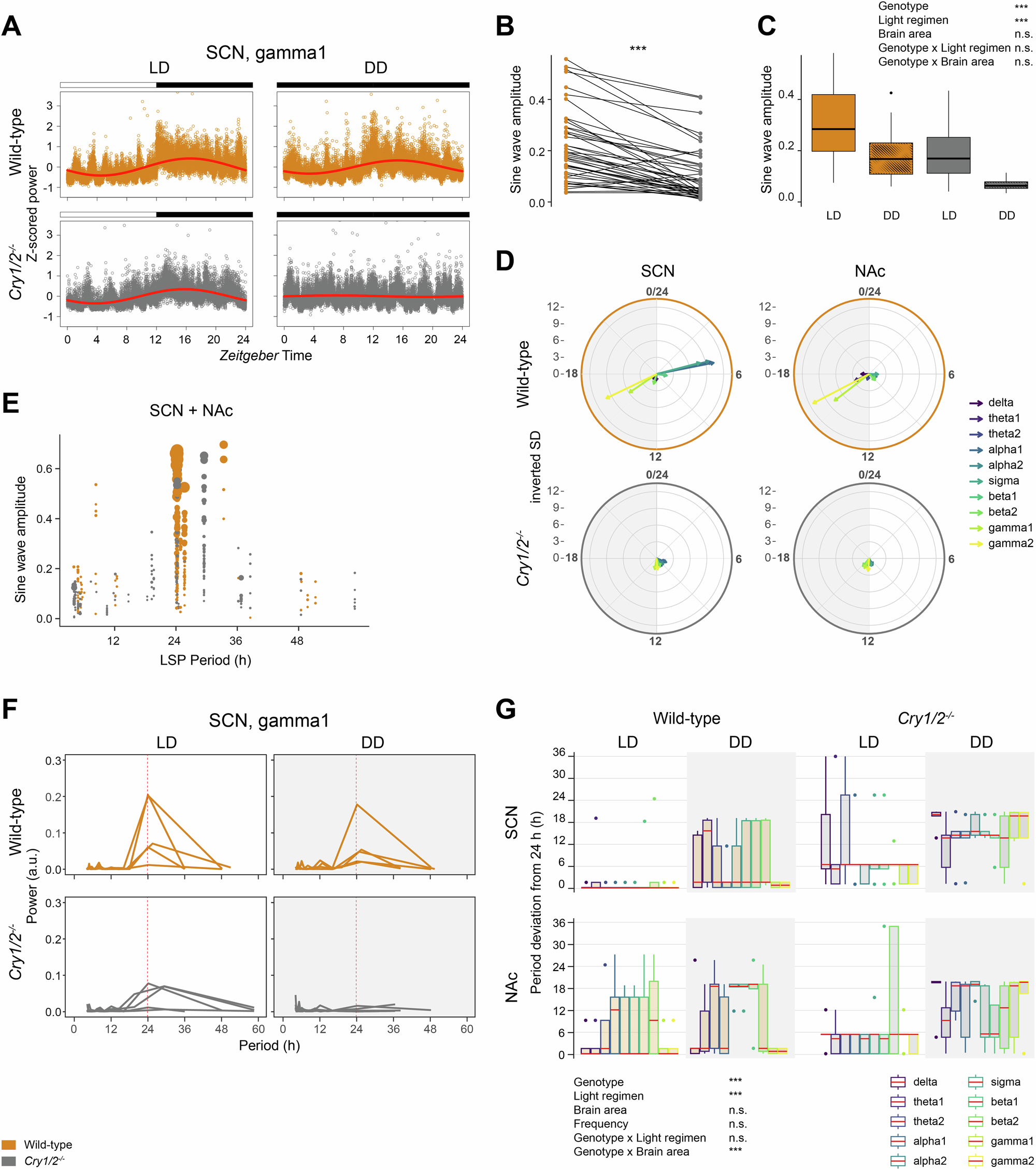
Fig. 2: Endogenous and environmental circadian rhythms together generate and shape 24-hour rhythmicity of LFP activity and its low-frequency components.

A Linear sine wave fit for pooled z-scored 24-h gamma1 SCN activity of all animals. B Comparison of wild-type and Cry1/2−/− sine wave amplitudes of z-scored data. Individual connected points represent matched frequency – light regimen – brain area pairs. C As in (B), but boxplots for both genotypes in LD and DD. D 24-hour circular graphs with arrows pointing at the averaged Zeitgeber time of the highest amplitude of individual animals’ fitted sine waves. Arrow length indicates inverted standard deviation. E Timing of Lomb-Scargle peaks and matching sine wave amplitudes of individual animals for every frequency – light regimen – brain area pair. Point size corresponds to power of respective Lomb-Scargle peak. F Lomb-Scargle periodograms of gamma1 time series of all individual animals in the SCN. G Absolute deviation of largest Lomb-Scargle power peaks from 24 h. Median values are shown in red. Asterisks in (B) refer to student’s t-test, in (C) to Type II ANOVA, in (G) to a general multivariate regression model.