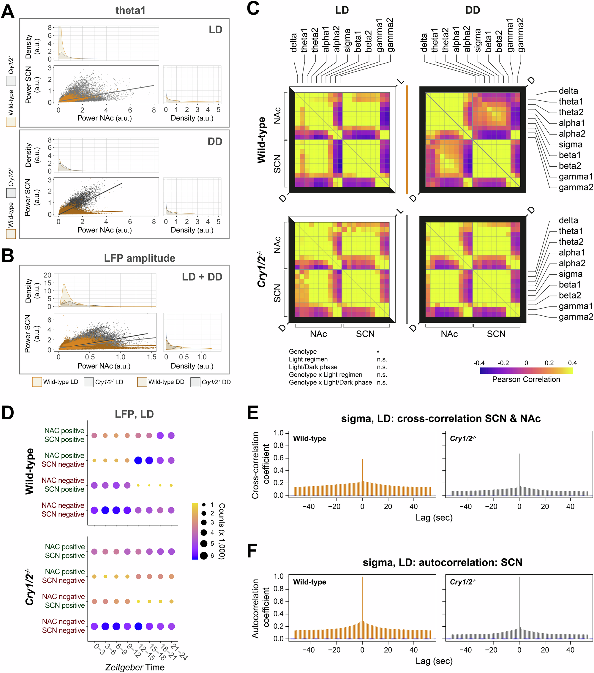
Fig. 3: Endogenous circadian clocks determine the temporal sequence of LFP activities and its low-frequency components across brain regions.

A Pearson correlation of pooled theta1 activity from all animals with density plots for point clouds. B Pearson correlation of pooled LFP amplitude from all animals. C Pearson correlation color matrix for frequency pairs from each genotype’s averaged data. Correlation coefficients were obtained for the first (ZT0-12, subjective day, upper right corner) and second half (ZT12-0, subjective night, lower left corner) of the 24-h day. D Correlation count plot for z-scored LFP amplitude (for graphical explanation, see Suppl. Fig. 4B) between both regions under LD. Occurrences of datapoints for respective conditions within each 3-hour time bin were counted, point size and color refer to the number of occurrences. E Cross-correlation of sigma activity between SCN and NAc under LD. Each bar refers to a correlation value with a multiple of a 1-second time-lag. Values on the x-axis signify the lag in seconds for the corresponding correlation value. F Autocorrelation of sigma activity in the SCN under LD. Depiction as in (E). Asterisks in (C) refer to a Type II ANOVA of unpooled coherence coefficients (correlation values only of matching frequency bands) of all individual animals.