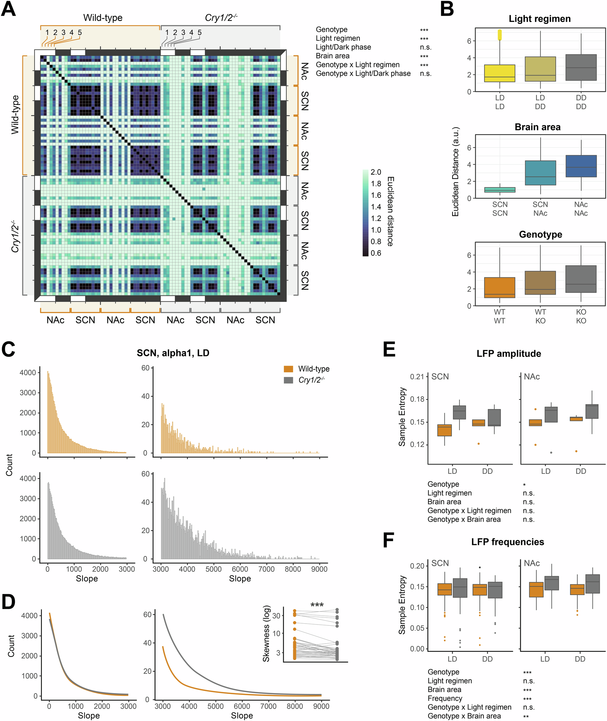
Fig. 4: Endogenous and environmental circadian rhythms together increase uniformity and steadiness of low-frequency LFP component activities within and between brain regions and between animals.

A Euclidean distance matrix for distances (a.u.) between every combination of every time series from single animals (for each genotype listed once as numbers 1 to 5), averaged across all frequencies. B Quantification of all Euclidean distances, grouped by the different variables. C Histograms of all slope parameters of SCN LD alpha1 time series, counting occurrences within a binwidth of 20. D Curve fit to the histograms in (C). Inlay panel: comparison of skewness values of slope parameter histograms for all frequency – light regimen – brain area pairs. E Sample entropy of all LFP amplitude time series. F Sample entropy of frequency time series pooled for all frequencies. Asterisks in (B) refer to a general multivariate regression model, in (E) and (F) to Type II ANOVA, in (D) to a paired Wilcoxon rank-sum test.