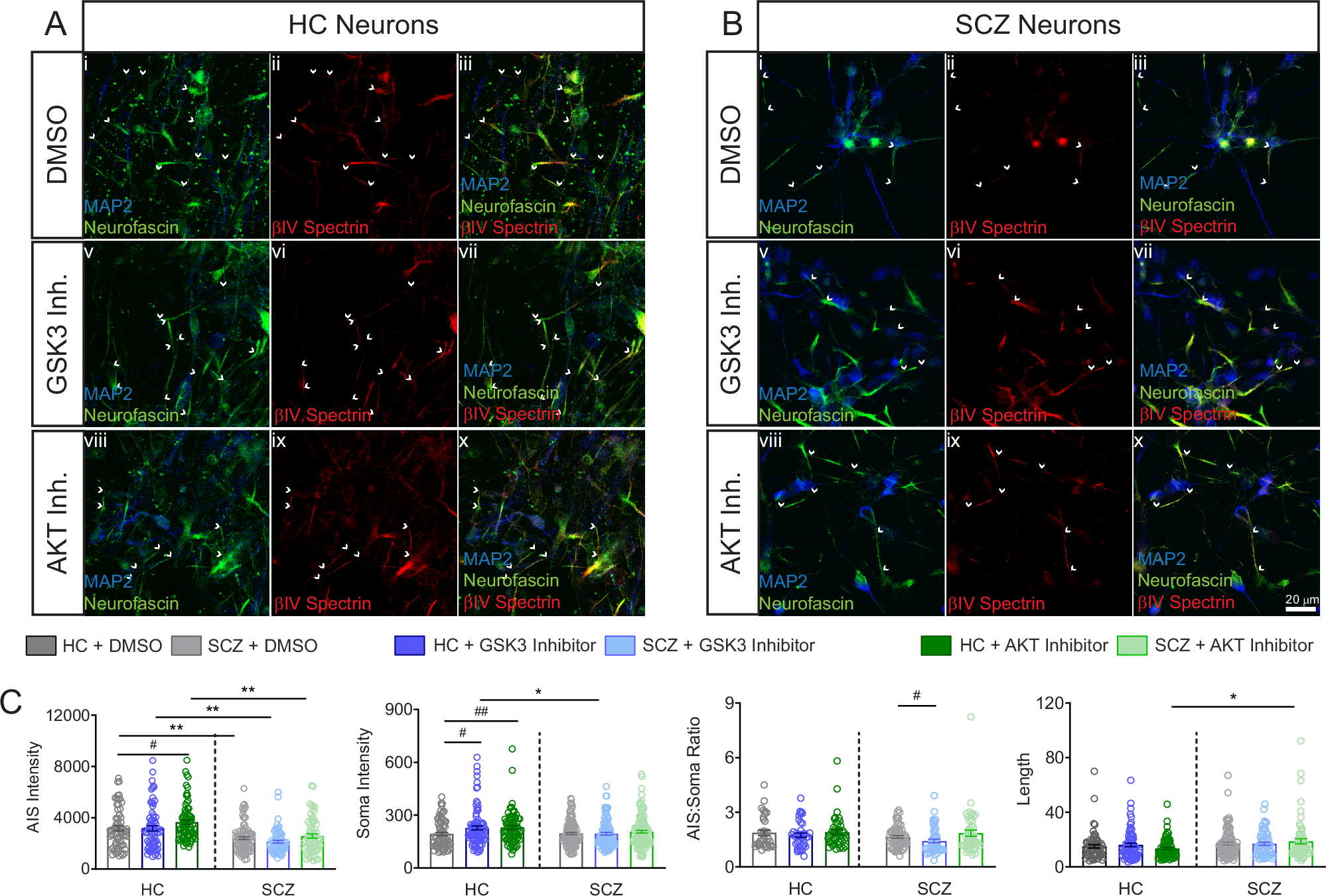
Fig. 5: βIV spectrin abundance and sensitivity to AKT/GSK3 inhibition is altered in SCZ iPSC neurons from the CVCR multiplex family.

A Staining of MAP2, βIV spectrin, and AIS marker (neurofascin) in neurons derived from HC iPSCs treated with vehicle (DMSO), GSK3 inhibitor (20 μM CHIR99021), or AKT inhibitor (50 μM triciribine). B Staining of MAP2, βIV spectrin, and AIS marker in neurons derived from SCZ iPSCs. Scale bar in (Bx) indicates 20 μm. C Effect of kinase inhibition on βIV spectrin intensity at the AIS (n = 66 HC DMSO, 93 SCZ DMSO, 72 HC GSK3 inh., 68 SCZ GSK3 inh., 76 HC AKT inh., 64 SCZ AKT inh.), soma (n = 70 HC DMSO, 136 SCZ DMSO, 91 HC GSK3 inh., 109 SCZ GSK3 inh., 72 HC AKT inh., 128 SCZ AKT inh.), AIS:soma ratio (n = 36 HC DMSO, 65 SCZ DMSO, 39 HC GSK3 inh., 52 SCZ GSK3 inh., 44 HC AKT inh., 49 SCZ AKT inh.), and length of staining at the AIS. # p < 0.05 and ## p < 0.01 by two-way mixed model ANOVA with Dunnett’s multiple comparisons test (within group effect of inhibitor vs. DMSO). *p < 0.05 and **p < 0.01 following two-way mixed model ANOVA with Sidak’s multiple comparisons test (between-groups comparison of inhibitor treatment). All data are from n = 2 HC cell lines and n = 3 SCZ cell lines. Each dot represents an individual cell measurement.