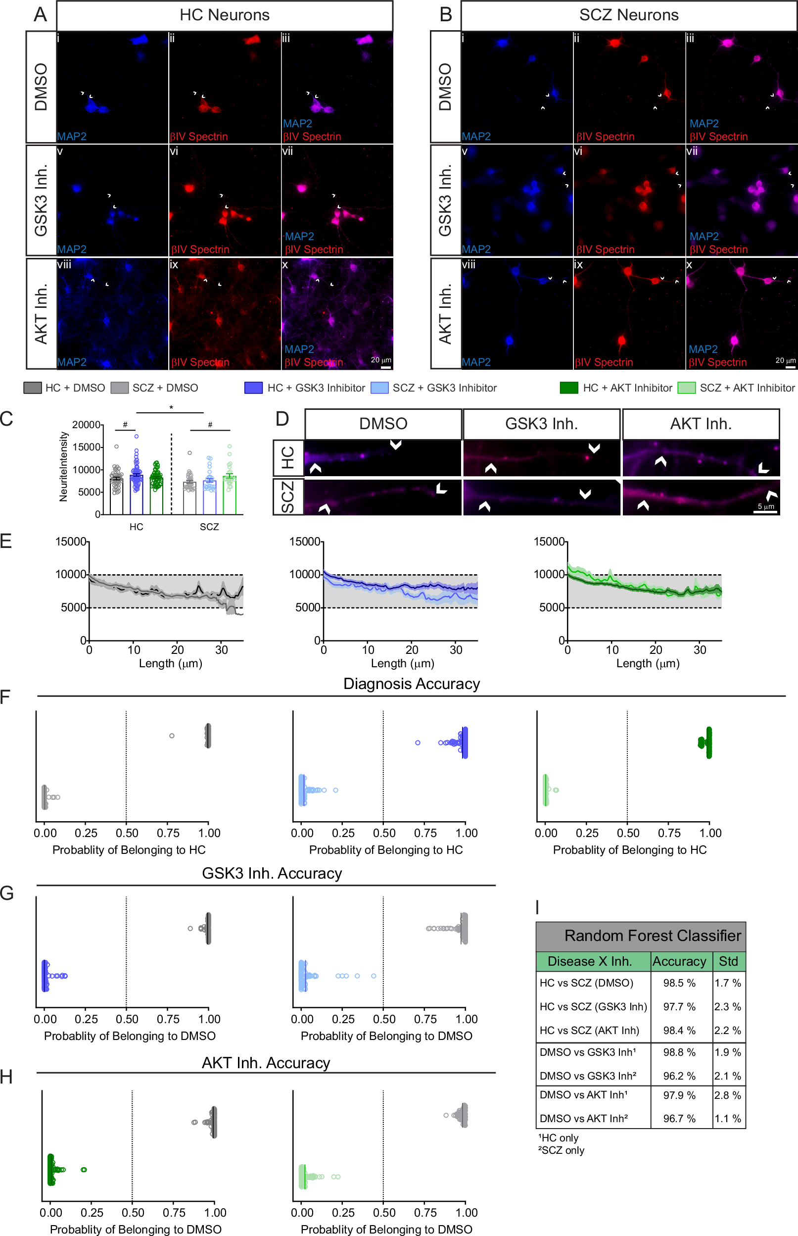
Fig. 7: βIV spectrin abundance and sensitivity to AKT/GSK3 inhibition is altered in SCZ iPSC neurons from 16.2 microduplication patients.

A Staining of MAP2 and βIV spectrin in neurons derived from HC iPSCs treated with vehicle (DMSO), GSK3 inhibitor (20 μM CHIR99021) or AKT inhibitor (50 μM triciribine). Scale bar in Ax is 20 μm. B Staining of MAP2 and βIV spectrin in neurons derived from SCZ patients with a 16p11.2 microduplication. Scale bar in Bx is 20 μm. C Effect of kinase inhibition on βIV spectrin fluorescence in neurites (n = 43 HC DMSO, 31 SCZ DMSO, 61 HC GSK3 inh., 23 SCZ GSK3 inh., 56 HC AKT inh., 24 SCZ AKT inh.). D Zoom to neurites of HC and SCZ neurons treated with vehicle, GSK3 or AKT inhibitor stained with MAP2 (blue) and accumulation of βIV spectrin (red) at the AIS. White arrows indicate beginning and end of neurite ROI and the scale bar is 5 μm. E Fluorescence intensity signal of βIV spectrin in neurites. F Classification accuracy based on sorting signals between HC and SCZ groups for DMSO, GSK3 inhibitor and AKT inhibitor-treated neurons. G Classification accuracy based on sorting signals between DMSO and GSK3 inhibitor-treated cells for HC and SCZ neurons, respectively. H Classification accuracy based on sorting signals between DMSO and AKT inhibitor-treated cells for HC and SCZ neurons, respectively. I Table of classification accuracy of all groups. # p < 0.05 by two-way mixed model ANOVA with Dunnett’s multiple comparisons test (within group effect of inhibitor vs. DMSO). *p < 0.05 and following two-way mixed model ANOVA with Sidak’s multiple comparisons test (between groups comparison of inhibitor treatment). All data are from n = 2 HC cell lines and n = 2 SCZ cell lines from patients with 16p11.2 microduplication. Each dot represents an individual cell measurement.