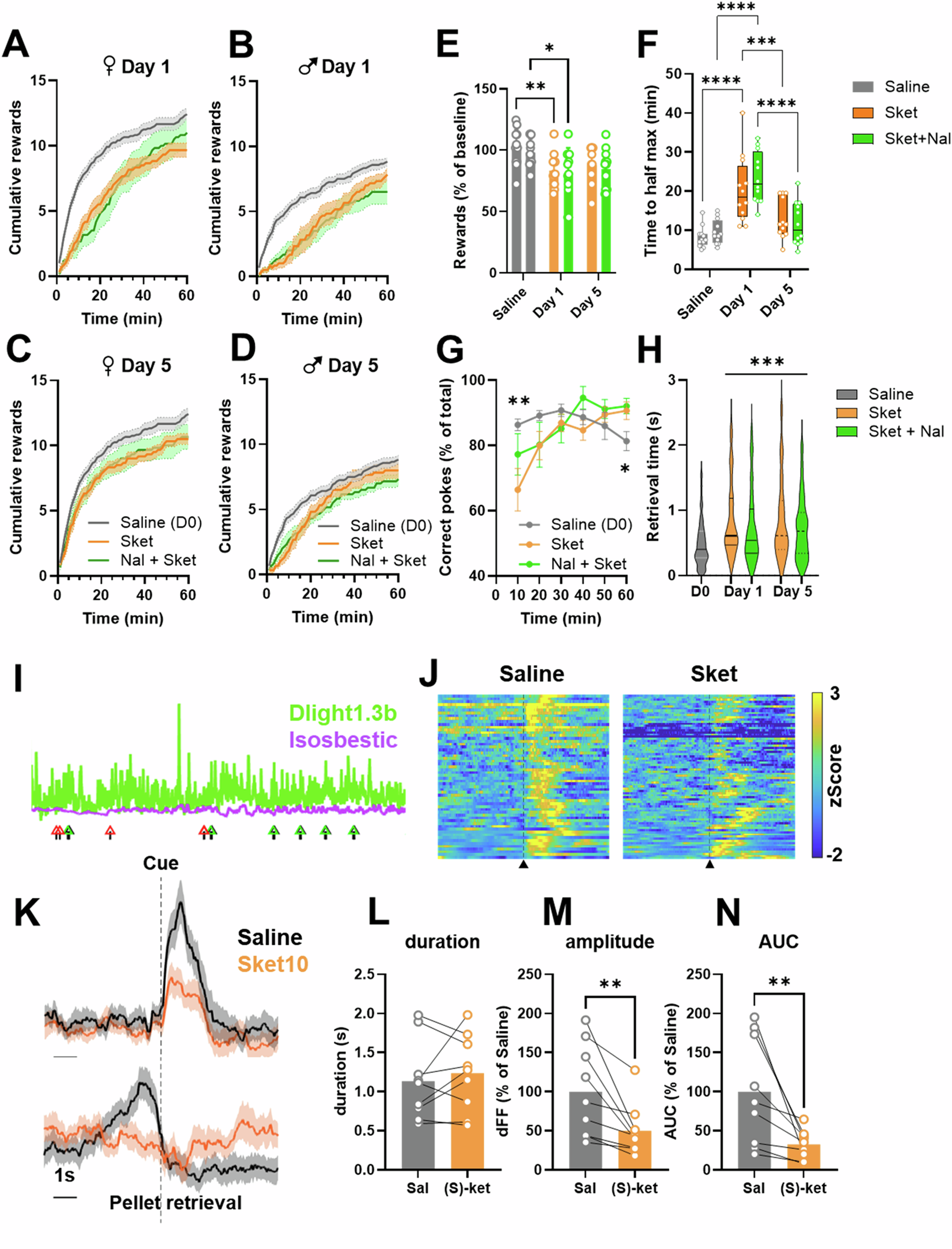
Fig. 5: Esketamine administration impairs reward-evoked dopamine release.

A–D Cumulative sucrose rewards obtained on a PR schedule after saline (black), esketamine (orange) or esketamine and naloxone (green) administration on days 0 (black) 1 and 5 of the procedure 5 days. E Total rewards obtained in a 1-h session for each depicted condition (each dot represents one animal, bars represent mean ± SEM of all animals). F Time in minutes the animals need to obtain half of the total amount of pellets (each dot represents one animal; floating bars represent 95% confidence intervals). G Time course of the percent of correct pokes in 10-min time bins. Each dot represents mean ± SEM of 12 animals per group. H Delay (s) between pellet delivery and pellet retrieval by the animal. Each dot represents one animal. I Representative trace of dLight1.3b and isosbestic control signals in the NAc during sucrose self-administration on FR5. Triangles represent animal actions: rewarded active poke (green), inactive poke (red) or pellet retrieval (black). J Heatmap representing extracellular dopamine variation on each pellet delivery event (aligned to the onset of the cue -black triangle-). Each row is one individual trial from 9 different animals (5–10 trials per animal). K Average of the corrected dLight1.3b signal aligned to the cue (top) or pellet retrieval (bottom) in control (black) or esketamine (10 mg/kg)- treated animals. Each trace is the average of 9 animals. L–N Amplitude, duration and AUC of the dLight1.3b signal increase during cue presentation, each dot represents the average of all trials (5–10) per animal (9) on saline of esketamine sessions. In all panels statistical significance, evaluated by the corresponding test (see main text): * p < 0.05, ** p < 0.01, *** p < 0.001, **** p < 0.0001).