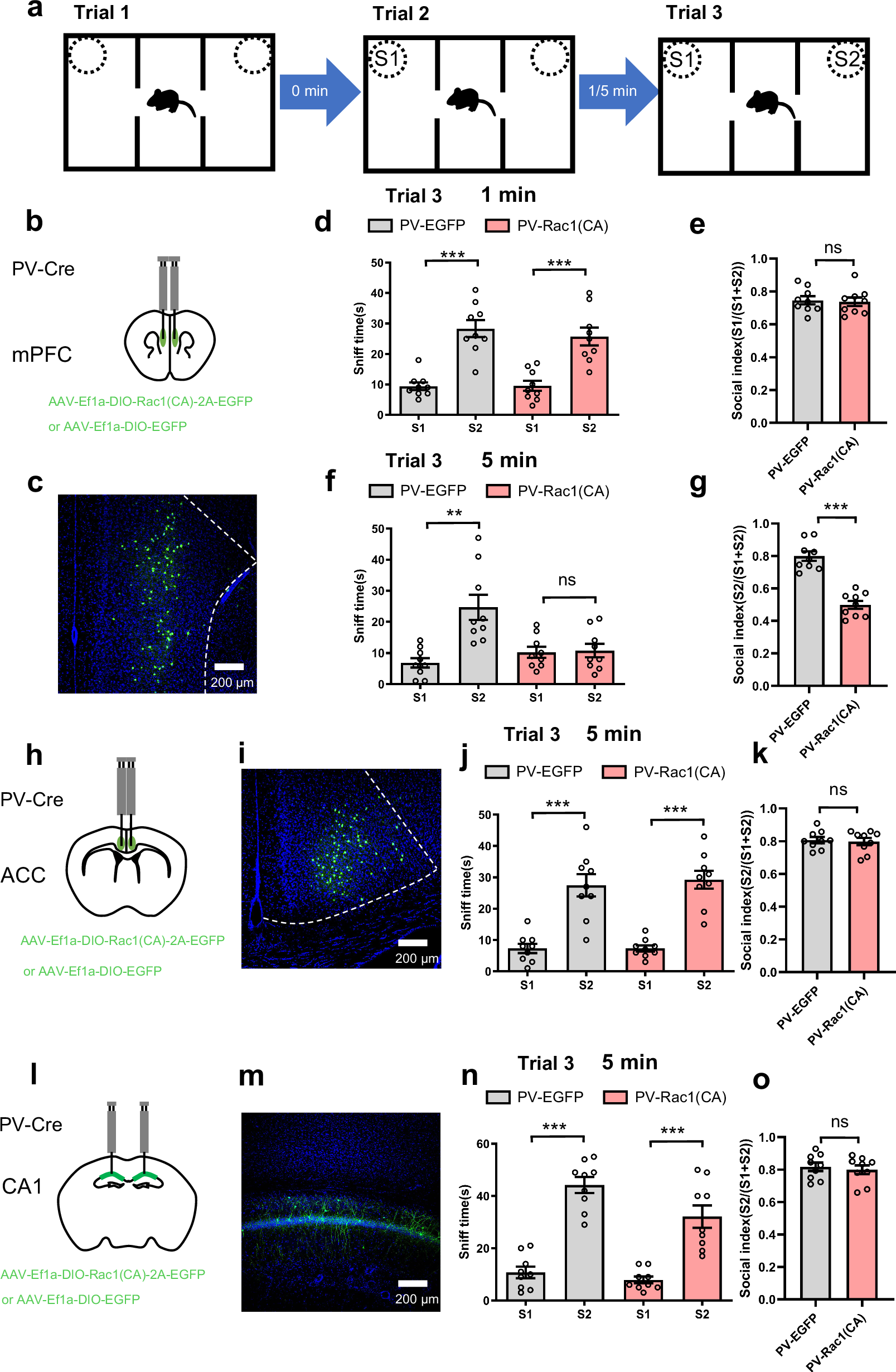
Fig. 2: Compared to the ACC and CA1, activating Rac1 in mPFC PV neurons facilitates rapid forgetting of social memory.

a Experimental design for social memory using three-chamber sociability and social memory test, for which we designed the intertrial intervals (ITIs) at either 1 or 5 min before trial 3. b Location of the virus infection in the mPFC. c Representative image of virus expression, expressing Rac1(CA) or EGFP in PV neurons of mPFC. d, e When ITI was set at 1 min, social preference for the S2 mouse as indicated by more sniff time to S2 than to the S1 mouse was significant both in control (PV-EGFP) and PV-Rac1(CA) mice (n = 9/per group; F (3, 32) = 20.231; S1 vs S2, ***p < 0.001, one-way ANOVA) and similar social index among the groups (n = 9/per group, p = 0.797, unpaired t test, two tailed), suggesting that constitutive activation of Rac1 in PV neurons of mPFC had no effect on social memory. f, g When ITI was set at 5 min, social preference for the S2 mouse as indicated by more sniff time to S2 than to the S1 mouse was significant in control (PV-EGFP) but not in PV-Rac1(CA) mice (n = 9/per group; F (3, 18) = 9.37, S1 vs S2, **p = 0.006, p = 0.397, Brown Forsythe ANOVA test). Social index was higher in control than in PV-Rac1(CA) mice (n = 9/per group; ***p < 0.001, unpaired t test, two tailed), suggesting that constitutive activation of Rac1 in PV neurons of mPFC caused rapid forgetting of social memory. h Location of the virus infection in ACC. i Representative image of virus expression, expressing Rac1(CA) or EGFP in PV neurons of ACC. j, k When ITI was set at 5 min, social preference for the S2 mouse as indicated by more sniff time to S2 than to the S1 mouse was significant both in control (PV-EGFP) and PV-Rac1(CA) mice (n = 9/per group; F (3, 20) = 24.650; S1 vs S2, ***p < 0.001, Brown Forsythe ANOVA test) and similar social index among the groups (n = 9/per group, p = 0.754, unpaired t test, two tailed), suggesting that constitutive activation of Rac1 in PV neurons of ACC had no effect on social memory. l Location of the virus infection in hippocampal CA1 region. m Representative image of virus expression, expressing Rac1(CA) or EGFP in PV neurons of CA1. n, o When ITI was set at 5 min, social preference for the S2 mouse as indicated by more sniff time to S2 than to the S1 mouse was significant both in control (PV-EGFP) and PV-Rac1(n = 9/per group; F (3, 21) = 35.78; S1 vs S2, ***p < 0.001, Brown Forsythe ANOVA test) and similar social index among the groups (n = 9/per group, p = 0.641, unpaired t test, two tailed), suggesting that constitutive activation of Rac1 in PV neurons of CA1 had no effect on social memory. All data showed as mean ± s.e.m.