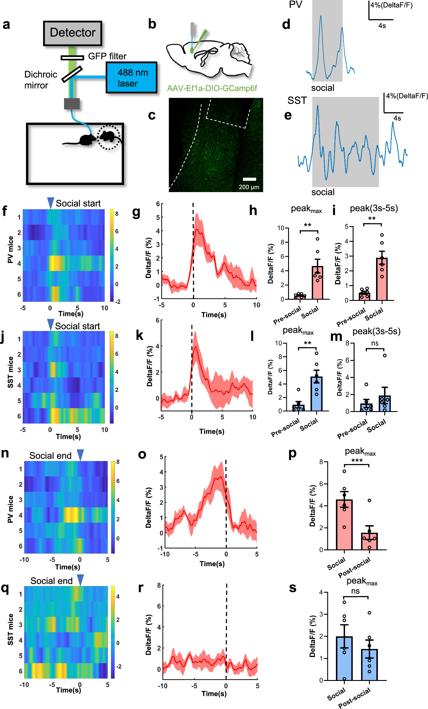
Fig. 5: Different calcium activities of the mPFC PV and SST neurons in social behavior.

a Schematic diagram of the photometry set up to record calcium activities of PV and SST neurons in social behavior. b Location of the virus infection. c Representative image of the virus expression in mPFC. d, e Representative Ca2+ signals of PV or SST neurons in social episodes (grey area). f–h PV neurons in mPFC were activated at the onset of the social (blue triangle mark), indicated by comparison of PV neuron maximum peaks between pre-social and social period (n = 6/per group, **p = 0.008, paired t-test, two tailed). Each row of the heatmap represents one mouse. The color scale at the right indicate Delta F/F(%). Thick lines indicate mean and shaded area indicate ± s.e.m. i Ca2+ activity of PV neurons was higher in the 3–5 s period of social than pre-social period, indicated by comparison of PV neuron peaks between pre-social period and 3–5 s period of social (n = 6/per group, **p = 0.003, Wilcoxon test, two tailed). j–l SST neurons in mPFC were activated at the onset of the social (blue triangle mark), indicated by comparison of SST neuron peaks between pre-social and social period (n = 6/per group, **p = 0.008, paired t-test, two tailed). Each row of the heatmap represents one mouse. The color scale at the right indicate Delta F/F(%). Thick lines indicate mean and shaded area indicate ± s.e.m. m Ca2+ activity of SST neurons was comparable between the 3–5 s period of social and pre-social period, indicated by comparison of SST neuron peaks between pre-social period and 3–5 s period of social (n = 6/per group, p = 0.438, Wilcoxon test, two tailed). n–p Peaks of Ca2+ signals in PV neurons arise at the end of social behavior (blue triangle mark), indicated by comparison of PV neuron maximum peaks between social and post-social period (n = 6/per group, ***p < 0.001, paired t-test, two tailed). Each row of the heatmap represents one mouse. The color scale at the right indicate Delta F/F(%). Thick lines indicate mean and shaded area indicate ± s.e.m. q–s Ca2+ signals of SST neurons was comparable at the end of social behavior (blue triangle mark), indicated by comparison of SST neuron maximum peaks between pre-social and social period (n = 6/per group, p = 0.482, paired t-test, two tailed). Each row of the heatmap represents one mouse. The color scale at the right indicate Delta F/F(%). Thick lines indicate mean and shaded area indicate ± s.e.m. All data showed as mean ± s.e.m.