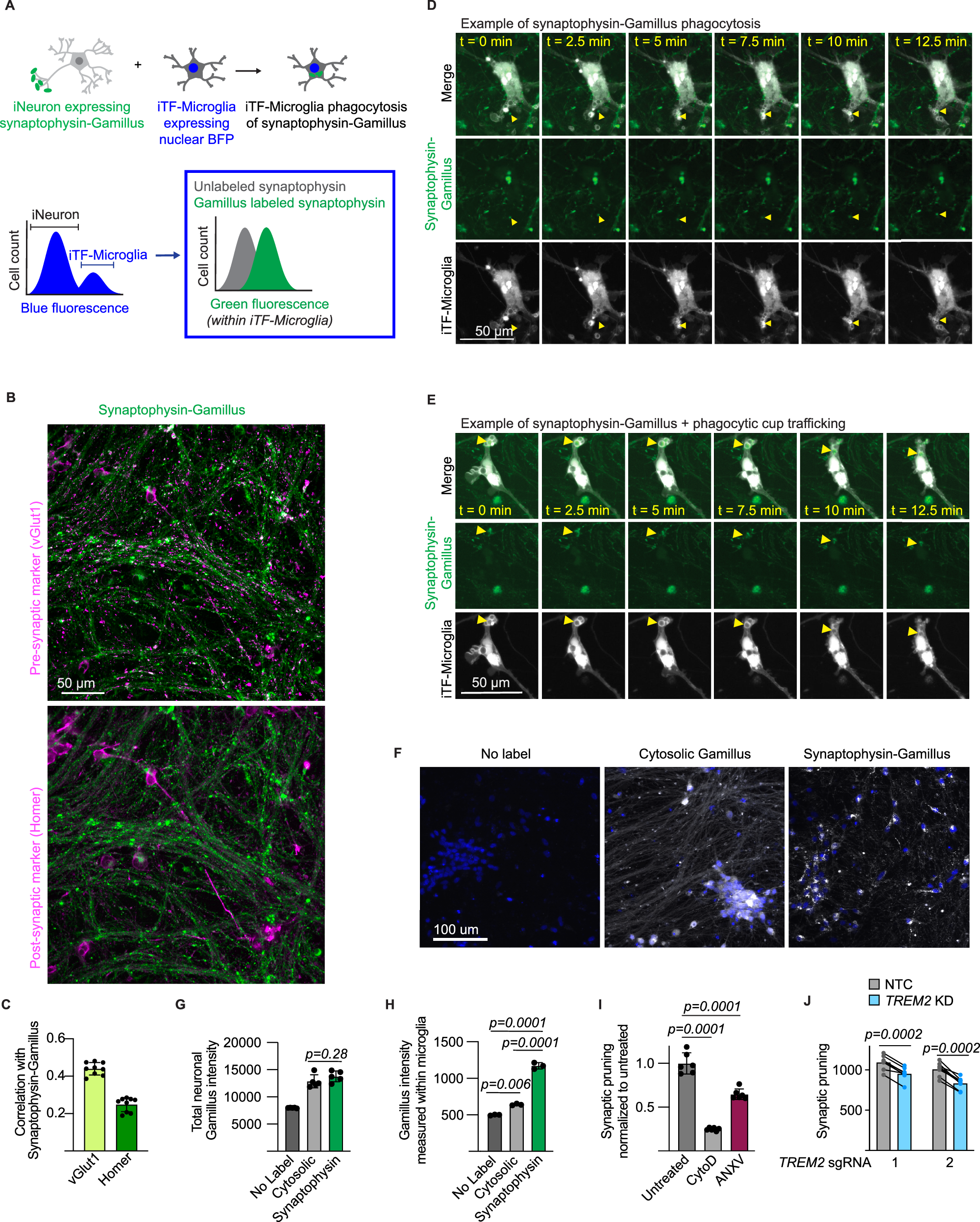
Fig. 2: iPSC-derived microglia (iTF-Microglia) and iPSC-derived neuron (iNeuron) coculture enables monitoring of microglial synaptic pruning.

A Experimental and analytical strategy for measuring iTF-Microglia uptake of synaptic material from iPSC-derived neurons (iNeurons) using flow cytometry. (Top) iNeurons are engineered to express synaptophysin linked to the acid-tolerant green fluorescent protein, Gamillus. iTF-Microglia are engineered to express a nuclear blue fluorescent protein. (Bottom) After coculture and measurement using flow cytometry, iTF-Microglia are identified by their blue fluorescence, and the amount of green fluorescence from uptake of synaptophysin-Gamillus is measured within this iTF-Microglia population. B Representative micrographs of iNeurons expressing synaptophysin-Gamillus (green) costained with an antibody against a presynaptic marker, vGlut1 (magenta, top), or a post-synaptic marker, Homer (magenta, bottom). C Correlation analysis of synaptophysin-Gamillus with vGlut1 or Homer (N = 3 fields of view from 3 wells, bars represent mean +/− standard deviation). D, E Time lapse images of iNeurons expressing synaptophysin-Gamillus (green) and iTF-Microglia expressing a membrane marker, Lck-mApple (gray). D The yellow arrow highlights a synaptophysin-Gamillus punctum that is taken up into a phagocytic cup and beginning to be trafficked toward the iTF-Microglia’s soma. E The yellow arrow highlights a synaptophysin-Gamillus puncta inside a phagocytic cup that is being trafficked toward the iTF-Microglia’s soma. F Representative micrographs of iNeurons engineered to express cytosolic Gamillus or synaptophysin-Gamillus. Nuclei are marked by Hoechst 33342 and displayed in blue. Gamillus is displayed in gray. G Expression of the Gamillus protein measured by total fluorescence intensity per field of view (n = 5 wells, bars represent mean +/− standard deviation, Tukey’s multiple comparisons test). H Uptake of Gamillus by iTF-Microglia in coculture measured by flow cytometry (n = 3 wells, bars represent mean +/− standard deviation, Tukey’s multiple comparisons test). I Uptake of synaptophysin-Gamillus by iTF-Microglia in cocultures untreated, treated with actin polymerization inhibitor, Cytochalasin D, or treated with phosphatidylserine blocker, annexin V, as measured by flow cytometry (n = 5 wells, bars represent mean +/− standard deviation, Tukey’s multiple comparisons test). J Uptake of synaptophysin-Gamillus by iTF-Microglia with TREM2 targeting sgRNAs compared to uptake of synaptophysin-Gamillus by in-well iTF-Microglia with non-targeting control (NTC) sgRNA (n = 5 wells, bars represent mean, connected dots represent NTC and TREM2 knockdown microglia in the same well, multiple paired t-tests).