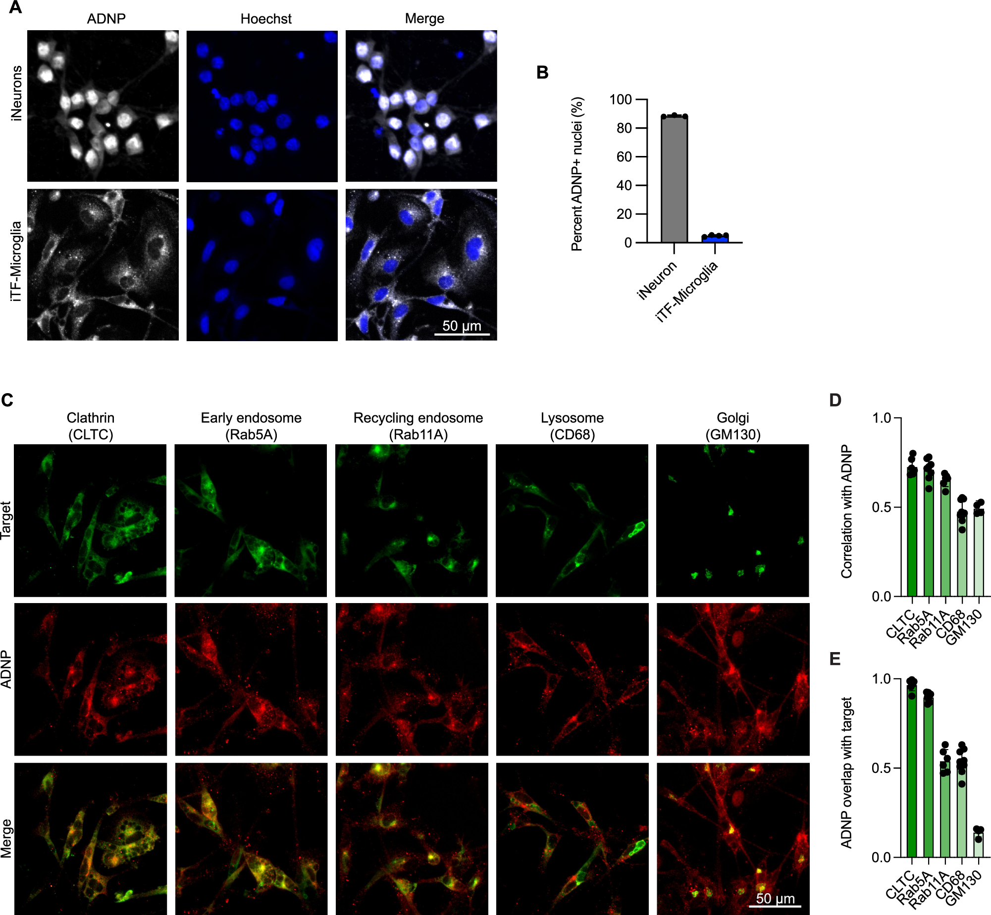
Fig. 6: ADNP localizes to early endocytic compartments in iPSC-derived microglia (iTF-microglia).

A Representative micrographs of iPSC-derived neurons (iNeurons) and iTF-Microglia showing the localization of ADNP (detected by immunofluorescence, gray) with respect to nuclei demarked by Hoechst 33342 (blue). B Quantification of the percent of nuclei with high ADNP intensity (N = 3–4 wells per cell type, bars represent mean +/− standard deviation). C Representative immunofluorescence micrographs of iTF-Microglia stained with antibodies against ADNP (red) and various endolysosomal organelle markers including CLTC, Rab5A, Rab11A, CD68, and GM130 (green). D Average Pearson correlation between ADNP and individual organelle markers measured per cell for a given field of view (N = 1–4 fields of view from 3 wells, bars represent mean +/− standard deviation). E Average Mander’s overlap for ADNP and individual organelle markers measured per cell for a given field of view (N = 1–4 fields of view from 3 wells, bars represent mean +/− standard deviation).